Suppr超能文献

植物中质膜Na/H逆向转运蛋白盐过敏1的结构、功能及调控

Structure, Function, and Regulation of the Plasma Membrane Na/H Antiporter Salt Overly Sensitive 1 in Plants.

作者信息

Xie Qing, Zhou Yang, Jiang Xingyu

机构信息

National Innovation Center for Technology of Saline-Alkaline Tolerant Rice/College of Coastal Agricultural Sciences, Guangdong Ocean University, Zhanjiang, China.

Hainan Key Laboratory for Biotechnology of Salt Tolerant Crops/School of Horticulture, Hainan University, Haikou, China.

出版信息

Front Plant Sci. 2022 Mar 31;13:866265. doi: 10.3389/fpls.2022.866265. eCollection 2022.

Abstract

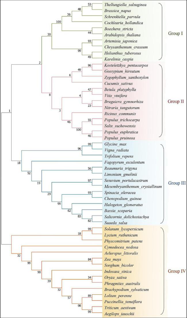
Physiological studies have confirmed that export of Na to improve salt tolerance in plants is regulated by the combined activities of a complex transport system. In the Na transport system, the Na/H antiporter salt overly sensitive 1 (SOS1) is the main protein that functions to excrete Na out of plant cells. In this paper, we review the structure and function of the Na/H antiporter and the physiological process of Na transport in SOS signaling pathway, and discuss the regulation of SOS1 during phosphorylation activation by protein kinase and the balance mechanism of inhibiting SOS1 antiporter at molecular and protein levels. In addition, we carried out phylogenetic tree analysis of SOS1 proteins reported so far in plants, which implied the specificity of salt tolerance mechanism from model plants to higher crops under salt stress. Finally, the high complexity of the regulatory network of adaptation to salt tolerance, and the feasibility of coping strategies in the process of genetic improvement of salt tolerance quality of higher crops were reviewed.

摘要

生理学研究证实,植物中通过输出钠离子来提高耐盐性是由一个复杂运输系统的联合活动所调控的。在钠离子运输系统中,钠/氢逆向转运蛋白盐过敏1(SOS1)是将钠离子排出植物细胞的主要功能蛋白。本文综述了钠/氢逆向转运蛋白的结构与功能以及SOS信号通路中钠离子运输的生理过程,并讨论了蛋白激酶磷酸化激活过程中SOS1的调控以及分子和蛋白质水平上抑制SOS1逆向转运蛋白的平衡机制。此外,我们对目前已报道的植物SOS1蛋白进行了系统发育树分析,这暗示了盐胁迫下从模式植物到高等作物耐盐机制的特异性。最后,综述了耐盐适应性调控网络的高度复杂性以及高等作物耐盐品质遗传改良过程中应对策略的可行性。

https://cdn.ncbi.nlm.nih.gov/pmc/blobs/7d98/9009148/b048f5d07d60/fpls-13-866265-g001.jpg

文献AI研究员

20分钟写一篇综述,助力文献阅读效率提升50倍。

立即体验

用中文搜PubMed

大模型驱动的PubMed中文搜索引擎

马上搜索

文档翻译

学术文献翻译模型,支持多种主流文档格式。

立即体验