Suppr超能文献

铁死亡相关长链非编码RNA作为结肠腺癌的预后标志物

Ferroptosis-Related Long Noncoding RNAs as Prognostic Marker for Colon Adenocarcinoma.

作者信息

Qiu Yuting, Li Haobo, Zhang Qian, Qiao Xinwei, Wu Jing

机构信息

Department of Gastroenterology, Beijing Friendship Hospital, Capital Medical University, National Clinical Research Center for Digestive Diseases, Beijing 100050, China.

Graduate School of Peking Union Medical College, Chinese Academy of Medical Sciences, Beijing 100029, China.

出版信息

Appl Bionics Biomech. 2022 Apr 8;2022:5220368. doi: 10.1155/2022/5220368. eCollection 2022.

Abstract

BACKGROUND

The incidence of colon adenocarcinoma (COAD) has been increasing over time. Although ferroptosis and long noncoding RNAs (lncRNAs) have been extensively reported to participate in the tumorigenesis and development of COAD, few studies have investigated the role of ferroptosis-related lncRNAs in the prognosis of COAD.

METHODS

Gene-sequencing and clinical data for COAD were obtained from The Cancer Genome Atlas database. The coexpression network was constructed using known ferroptosis-related genes. Cox and least absolute shrinkage and selection operator regression were used to screen ferroptosis-related lncRNAs with prognostic value and to identify a predictive model of COAD. Patients with COAD were divided into low- and high-risk groups according to their risk score. Cases of COAD in the International Cancer Genome Consortium database were included as the testing cohort.

RESULTS

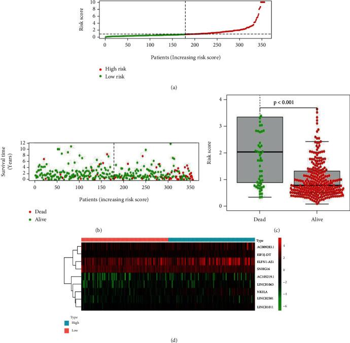
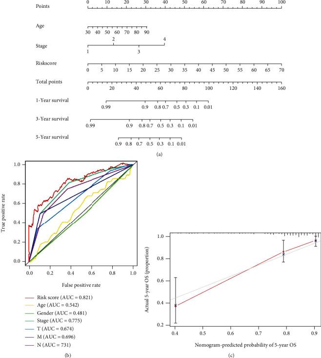
In total, nine lncRNAs (LINC02381, AC105219.1, AC009283.1, LINC01011, ELFN1-AS1, EIF3J-DT, NKILA, LINC01063, and SNHG16) were considered prognostic factors for COAD. Then, a risk score model was established. The overall survival rate of COAD patients was negatively associated with the risk score. Kaplan-Meier analyses in the original and testing cohorts showed similar results. The expression of the lncRNAs in tissue was consistent with the risk score, and the relationship with tumor mutation burden, immunity, and drug sensitivity presented a marked link between the signature and COAD. A nomogram was established for clinical applications.

CONCLUSIONS

Nine ferroptosis-related lncRNAs and the established signature have a certain predictive value for prognosis of COAD patients and can be used as potential research targets for exploring treatment of COAD.

摘要

背景

随着时间的推移,结肠腺癌(COAD)的发病率一直在上升。尽管铁死亡和长链非编码RNA(lncRNAs)已被广泛报道参与COAD的肿瘤发生和发展,但很少有研究探讨铁死亡相关lncRNAs在COAD预后中的作用。

方法

从癌症基因组图谱数据库中获取COAD的基因测序和临床数据。使用已知的铁死亡相关基因构建共表达网络。采用Cox和最小绝对收缩与选择算子回归筛选具有预后价值的铁死亡相关lncRNAs,并建立COAD的预测模型。根据风险评分将COAD患者分为低风险和高风险组。国际癌症基因组联盟数据库中的COAD病例作为测试队列。

结果

总共九个lncRNAs(LINC02381、AC105219.1、AC009283.1、LINC01011、ELFN1-AS1、EIF3J-DT、NKILA、LINC01063和SNHG16)被认为是COAD的预后因素。然后,建立了一个风险评分模型。COAD患者的总生存率与风险评分呈负相关。在原始队列和测试队列中的Kaplan-Meier分析显示了相似的结果。lncRNAs在组织中的表达与风险评分一致,并且与肿瘤突变负担、免疫和药物敏感性的关系表明该特征与COAD之间存在显著联系。建立了一个列线图用于临床应用。

结论

九个铁死亡相关lncRNAs及其建立的特征对COAD患者的预后具有一定的预测价值,可作为探索COAD治疗的潜在研究靶点。

https://cdn.ncbi.nlm.nih.gov/pmc/blobs/f445/9012622/91d4a3d50a48/ABB2022-5220368.001.jpg

文献AI研究员

20分钟写一篇综述,助力文献阅读效率提升50倍。

立即体验

用中文搜PubMed

大模型驱动的PubMed中文搜索引擎

马上搜索

文档翻译

学术文献翻译模型,支持多种主流文档格式。

立即体验