Suppr超能文献

人骨髓间充质干细胞衍生微型关节系统用于疾病建模和药物测试。

Human Mesenchymal Stem Cell-Derived Miniature Joint System for Disease Modeling and Drug Testing.

机构信息

Center for Cellular and Molecular Engineering, Department of Orthopaedic Surgery, University of Pittsburgh School of Medicine, Pittsburgh, PA, 15219, USA.

Department of Pathology, University of Pittsburgh School of Medicine, Pittsburgh, PA, 15261, USA.

出版信息

Adv Sci (Weinh). 2022 Jul;9(21):e2105909. doi: 10.1002/advs.202105909. Epub 2022 Apr 18.

Abstract

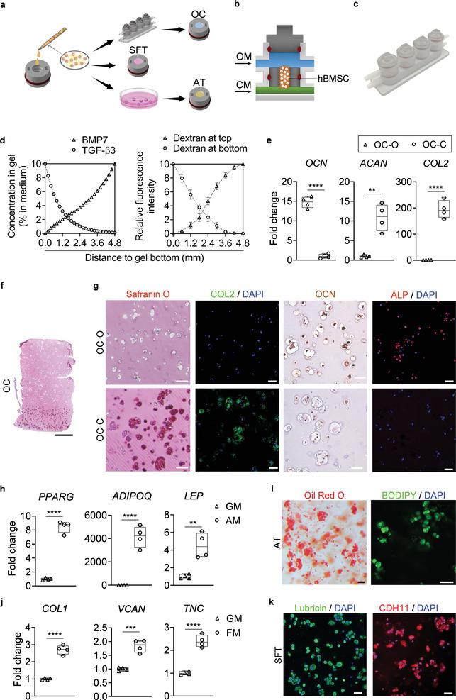
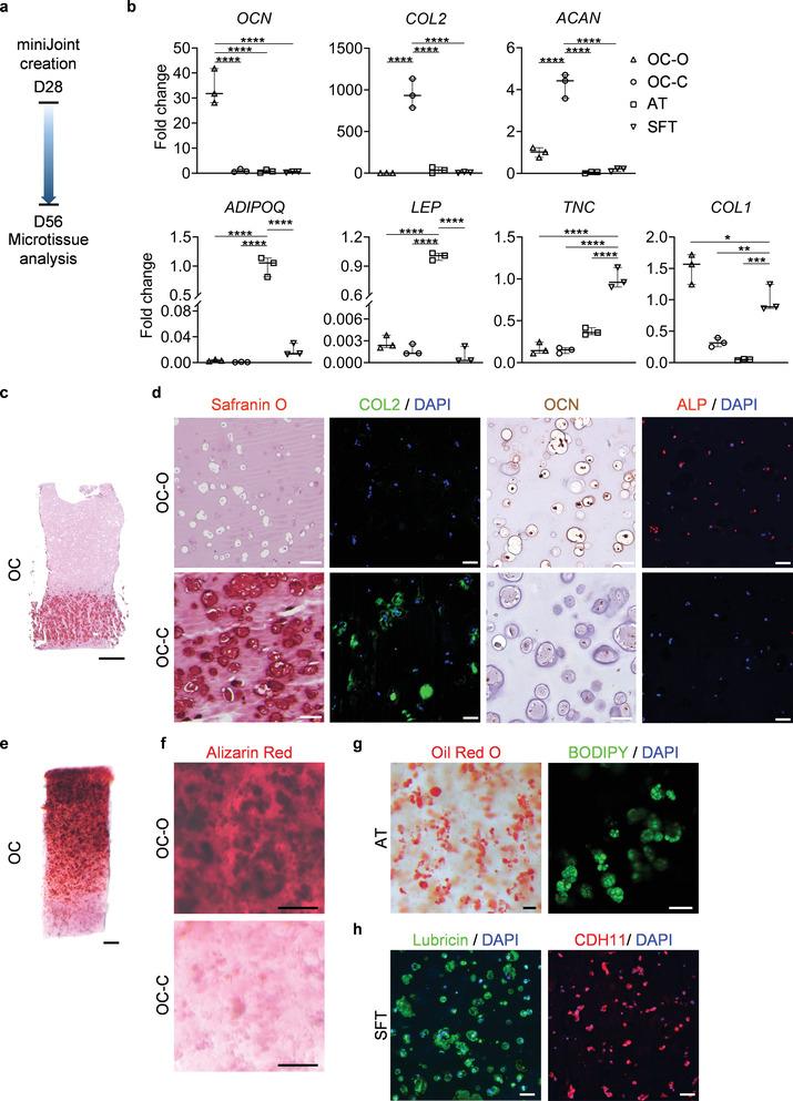
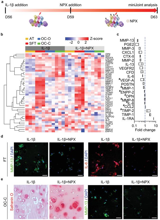
Diseases of the knee joint such as osteoarthritis (OA) affect all joint elements. An in vitro human cell-derived microphysiological system capable of simulating intraarticular tissue crosstalk is desirable for studying etiologies/pathogenesis of joint diseases and testing potential therapeutics. Herein, a human mesenchymal stem cell-derived miniature joint system (miniJoint) is generated, in which engineered osteochondral complex, synovial-like fibrous tissue, and adipose tissue are integrated into a microfluidics-enabled bioreactor. This novel design facilitates different tissues communicating while still maintaining their respective phenotypes. The miniJoint exhibits physiologically relevant changes when exposed to interleukin-1β mediated inflammation, which are similar to observations in joint diseases in humans. The potential of the miniJoint in predicting in vivo efficacy of drug treatment is confirmed by testing the "therapeutic effect" of the nonsteroidal anti-inflammatory drug, naproxen, as well as four other potential disease-modifying OA drugs. The data demonstrate that the miniJoint recapitulates complex tissue interactions, thus providing a robust organ chip model for the study of joint pathology and the development of novel therapeutic interventions.

摘要

膝关节疾病,如骨关节炎(OA),会影响所有关节元素。对于研究关节疾病的病因/发病机制和测试潜在治疗方法,需要一种能够模拟关节内组织串扰的体外人源细胞衍生的微生理系统。在此,生成了一种人骨髓间充质干细胞衍生的微型关节系统(miniJoint),其中工程化的骨软骨复合物、类似滑膜的纤维组织和脂肪组织被整合到一个微流控生物反应器中。这种新颖的设计便于不同组织进行交流,同时仍保持各自的表型。当暴露于白细胞介素 1β介导的炎症时,miniJoint 会发生生理相关的变化,这与人类关节疾病的观察结果相似。通过测试非甾体抗炎药萘普生以及其他四种潜在的疾病修饰性 OA 药物的“治疗效果”,证实了 miniJoint 在预测药物治疗体内疗效方面的潜力。这些数据表明,miniJoint 再现了复杂的组织相互作用,因此为研究关节病理学和开发新的治疗干预措施提供了一个强大的器官芯片模型。

https://cdn.ncbi.nlm.nih.gov/pmc/blobs/e06f/9313499/bd9dc87c6352/ADVS-9-2105909-g007.jpg

文献AI研究员

20分钟写一篇综述,助力文献阅读效率提升50倍。

立即体验

用中文搜PubMed

大模型驱动的PubMed中文搜索引擎

马上搜索

文档翻译

学术文献翻译模型,支持多种主流文档格式。

立即体验