Suppr超能文献

WT-PE:使用野生型 Cas9 核酸酶的 Prime 编辑可实现多功能的大规模基因组编辑。

WT-PE: Prime editing with nuclease wild-type Cas9 enables versatile large-scale genome editing.

机构信息

From laboratory of Biotherapy, National Key Laboratory of Biotherapy, Cancer Center, West China Hospital, Sichuan university, Renmin Nanlu 17, Chengdu, 610041, Sichuan, China.

出版信息

Signal Transduct Target Ther. 2022 Apr 20;7(1):108. doi: 10.1038/s41392-022-00936-w.

Abstract

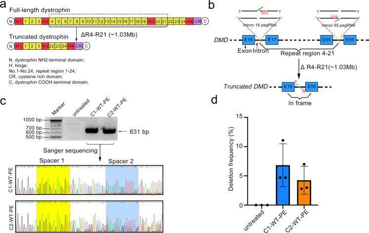
Large scale genomic aberrations including duplication, deletion, translocation, and other structural changes are the cause of a subtype of hereditary genetic disorders and contribute to onset or progress of cancer. The current prime editor, PE2, consisting of Cas9-nickase and reverse transcriptase enables efficient editing of genomic deletion and insertion, however, at small scale. Here, we designed a novel prime editor by fusing reverse transcriptase (RT) to nuclease wild-type Cas9 (WT-PE) to edit large genomic fragment. WT-PE system simultaneously introduced a double strand break (DSB) and a single 3' extended flap in the target site. Coupled with paired prime editing guide RNAs (pegRNAs) that have complementary sequences in their 3' terminus while target different genomic regions, WT-PE produced bi-directional prime editing, which enabled efficient and versatile large-scale genome editing, including large fragment deletion up to 16.8 megabase (Mb) pairs and chromosomal translocation. Therefore, our WT-PE system has great potential to model or treat diseases related to large-fragment aberrations.

摘要

大规模基因组结构异常,包括重复、缺失、易位和其他结构改变,是遗传性遗传疾病亚类的病因,并导致癌症的发生或进展。当前的主要编辑器 PE2 由 Cas9 核酸酶和逆转录酶组成,可实现基因组缺失和插入的高效编辑,但规模较小。在这里,我们通过将逆转录酶 (RT) 融合到核酸酶野生型 Cas9 (WT-PE) 中设计了一种新型的主要编辑器,以编辑大片段基因组。WT-PE 系统同时在靶位点处引入双链断裂 (DSB) 和单个 3' 延伸的小瓣。与靶向不同基因组区域但在其 3' 末端具有互补序列的成对的主编辑引导 RNA (pegRNA) 结合使用,WT-PE 产生双向主编辑,从而实现高效和多功能的大规模基因组编辑,包括长达 16.8 兆碱基对 (Mb) 的大片段缺失和染色体易位。因此,我们的 WT-PE 系统具有很大的潜力来模拟或治疗与大片段异常相关的疾病。

https://cdn.ncbi.nlm.nih.gov/pmc/blobs/0db7/9018734/406a0f5f87b9/41392_2022_936_Fig1_HTML.jpg

文献AI研究员

20分钟写一篇综述,助力文献阅读效率提升50倍。

立即体验

用中文搜PubMed

大模型驱动的PubMed中文搜索引擎

马上搜索

文档翻译

学术文献翻译模型,支持多种主流文档格式。

立即体验