Suppr超能文献

MIR31HG 的抑制作用依赖于 miR-761/MAPK1 轴影响甲状腺癌细胞的功能特性。

Suppression of MIR31HG affects the functional properties of thyroid cancer cells depending on the miR-761/MAPK1 axis.

机构信息

Department of Gastrointestinal and Thyroid and Vascular Surgery, The First Hospital of Hunan University of Chinese Medicine, Ward 22, 13th floor, Zhihe Building, No.95 Shaoshan Middle Road, Yuhua District, Changsha, 410000, Hunan, Province, China.

Department of Ultrasound Imaging, The First Hospital of Hunan University of Chinese Medicine, Changsha, Hunan, China.

出版信息

BMC Endocr Disord. 2022 Apr 20;22(1):107. doi: 10.1186/s12902-022-00962-3.

Abstract

BACKGROUND

Thyroid cancer is the most prevalent endocrine malignancy. Long non-coding RNA (lncRNA) MIR31HG is abnormally expressed in thyroid cancer tissues. However, the precise, critical role of MIR31HG in thyroid cancer development remains unclear.

METHODS

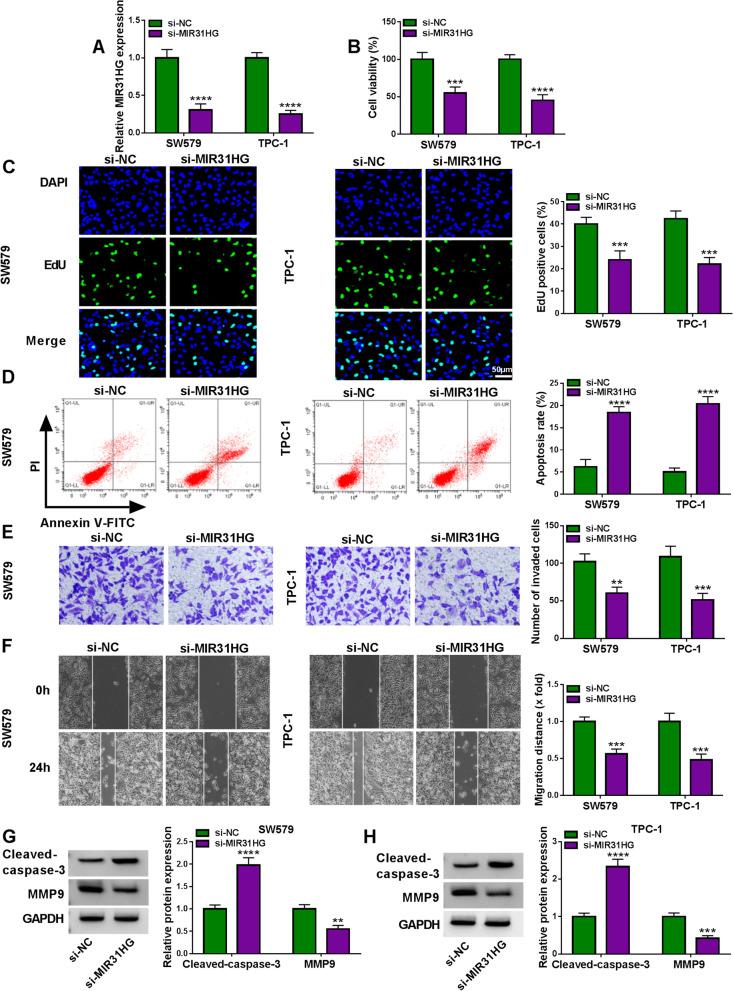
MIR31HG, microRNA (miR)-761 and mitogen-activated protein kinase 1 (MAPK1) were quantified by quantitative real-time PCR (qRT-PCR) and immunoblotting. Cell viability, proliferation, apoptosis, invasion and migration abilities were evaluated by MTS, 5-Ethynyl-2'-Deoxyuridine (EdU), flow cytometry, transwell and wound-healing assays, respectively. Dual-luciferase reporter assays were used to validate the direct relationship between miR-761 and MIR31HG or MAPK1.

RESULTS

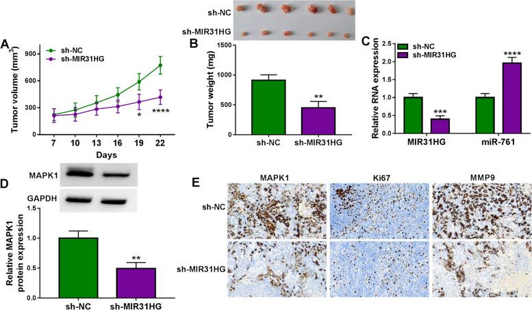
MIR31HG was overexpressed in human thyroid cancer, and its overexpression predicted poor prognosis. Suppression of MIR31HG impeded cell proliferation, invasion and migration, as well as promoted cell apoptosis in vitro, and diminished the growth of xenograft tumors in vivo. Mechanistically, MIR31HG targeted and regulated miR-761. Moreover, miR-761 was identified as a molecular mediator of MIR30HG function in regulating thyroid cancer cell behaviors. MAPK1 was established as a direct and functional target of miR-761 and MAPK1 knockdown phenocopied miR-761 overexpression in impacting thyroid cancer cell behaviors. Furthermore, MIR31HG modulated MAPK1 expression by competitively binding to miR-761 via the shared binding sequence.

CONCLUSION

Our findings demonstrate that MIR31HG targets miR-761 to regulate the functional behaviors of thyroid cancer cells by upregulating MAPK1, highlighting a strong rationale for developing MIR31HG as a novel therapeutic target against thyroid cancer.

摘要

背景

甲状腺癌是最常见的内分泌恶性肿瘤。长链非编码 RNA(lncRNA)MIR31HG 在甲状腺癌组织中异常表达。然而,MIR31HG 在甲状腺癌发展中的精确、关键作用仍不清楚。

方法

通过实时定量 PCR(qRT-PCR)和免疫印迹法检测 MIR31HG、microRNA(miR)-761 和丝裂原活化蛋白激酶 1(MAPK1)的表达。通过 MTS、5-乙炔基-2'-脱氧尿苷(EdU)、流式细胞术、Transwell 和划痕愈合实验分别评估细胞活力、增殖、凋亡、侵袭和迁移能力。双荧光素酶报告实验用于验证 miR-761 与 MIR31HG 或 MAPK1 之间的直接关系。

结果

MIR31HG 在人甲状腺癌中过度表达,其过表达预示着预后不良。抑制 MIR31HG 可抑制细胞增殖、侵袭和迁移,并促进体外细胞凋亡,同时减少体内异种移植肿瘤的生长。机制上,MIR31HG 靶向并调节 miR-761。此外,miR-761 被鉴定为 MIR30HG 调节甲状腺癌细胞行为的功能分子介体。MAPK1 是 miR-761 的直接和功能性靶标,MAPK1 敲低可模拟 miR-761 过表达对甲状腺癌细胞行为的影响。此外,MIR31HG 通过与 miR-761 竞争结合共享结合序列来调节 MAPK1 的表达。

结论

我们的研究结果表明,MIR31HG 通过靶向 miR-761 来调节甲状腺癌细胞的功能行为,从而上调 MAPK1,这为开发 MIR31HG 作为治疗甲状腺癌的新靶点提供了强有力的理论依据。

https://cdn.ncbi.nlm.nih.gov/pmc/blobs/6a4f/9022350/0e692927351f/12902_2022_962_Fig1_HTML.jpg

文献AI研究员

20分钟写一篇综述,助力文献阅读效率提升50倍。

立即体验

用中文搜PubMed

大模型驱动的PubMed中文搜索引擎

马上搜索

文档翻译

学术文献翻译模型,支持多种主流文档格式。

立即体验