Suppr超能文献

BCL-2抑制剂ABT-199/维奈托克通过MCL-1拮抗剂NOXA的反式激活与蛋白酶体抑制协同作用。

The BCL-2 inhibitor ABT-199/venetoclax synergizes with proteasome inhibition via transactivation of the MCL-1 antagonist NOXA.

作者信息

Weller Sandra, Toennießen Astrid, Schaefer Benjamin, Beigl Tobias, Muenchow Alina, Böpple Kathrin, Hofmann Ute, Gillissen Bernhard F, Aulitzky Walter E, Kopp Hans-Georg, Essmann Frank

机构信息

Dr. Margarete-Fischer-Bosch Institute of Clinical Pharmacology and University of Tuebingen, Auerbachstr. 112, 70376, Stuttgart, Germany.

Department of Hematology, Oncology and Tumor Immunology, Charité - Universitätsmedizin Berlin, Corporate Member of Freie Universität Berlin, Humboldt-Universität zu Berlin, and Berlin Institute of Health, Berlin, Germany.

出版信息

Cell Death Discov. 2022 Apr 20;8(1):215. doi: 10.1038/s41420-022-01009-1.

Abstract

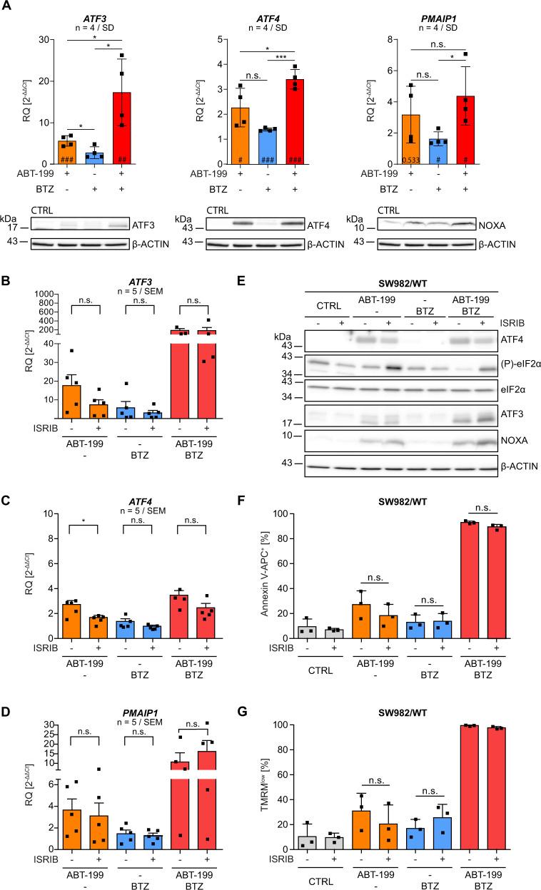
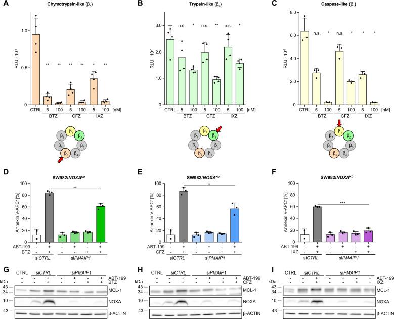
Enhanced expression of anti-apoptotic B-cell lymphoma 2 (BCL-2) protein is frequent in cancer. Targeting of BCL-2 with the specific inhibitor ABT-199 (Venetoclax) has significant clinical activity in malignant diseases such as chronic lymphocytic leukemia and multiple myeloma. The small molecule drug ABT-199 mimics the pro-apoptotic BCL-2 homology domain 3 of BH3-only proteins and blocks the hydrophobic BC-groove in BCL-2. We have previously shown that ABT-199 synergizes with the proteasome inhibitor (PI) bortezomib in soft tissue sarcoma derived cells and cell lines to induce apoptosis. Synergistic apoptosis induction relies on the pore-forming effector BAX and expression of the pro-apoptotic BH3-only protein NOXA. Bortezomib augments expression of NOXA by blocking its proteasomal degradation. Interestingly, shown here for the first time, expression of NOXA is strongly enhanced by ABT-199 induced integrated stress response (ISR). ISR transcription factors ATF3 & ATF4 mediate transactivation of the BH3-only protein NOXA which specifically inhibits the anti-apoptotic MCL-1. Thus, NOXA potentiates the efficacy of the BCL-2 inhibitor ABT-199 by simultaneous inhibition of MCL-1. Hence, ABT-199 has a double impact by directly blocking anti-apoptotic BCL-2 and inhibiting MCL-1 via transactivated NOXA. By preventing degradation of NOXA PIs synergize with ABT-199. Synergism of ABT-199 and PIs therefore occurs on several, previously unexpected levels. This finding should prompt clinical evaluation of combinatorial regimens in further malignancies.

摘要

抗凋亡蛋白B细胞淋巴瘤-2(BCL-2)在癌症中经常高表达。使用特异性抑制剂ABT-199(维奈托克)靶向BCL-2在慢性淋巴细胞白血病和多发性骨髓瘤等恶性疾病中具有显著的临床活性。小分子药物ABT-199模拟仅含BH3结构域蛋白的促凋亡BCL-2同源结构域3,并阻断BCL-2中的疏水BC凹槽。我们之前已经表明,ABT-199与蛋白酶体抑制剂(PI)硼替佐米在软组织肉瘤来源的细胞和细胞系中协同诱导凋亡。协同凋亡诱导依赖于成孔效应蛋白BAX和促凋亡仅含BH3结构域蛋白NOXA的表达。硼替佐米通过阻断NOXA的蛋白酶体降解来增加其表达。有趣的是,此处首次表明,ABT-199诱导的综合应激反应(ISR)可强烈增强NOXA的表达。ISR转录因子ATF3和ATF4介导仅含BH3结构域蛋白NOXA的反式激活,后者特异性抑制抗凋亡蛋白MCL-1。因此,NOXA通过同时抑制MCL-1增强了BCL-2抑制剂ABT-199的疗效。因此,ABT-199通过直接阻断抗凋亡蛋白BCL-2和通过反式激活的NOXA抑制MCL-1而产生双重作用。通过防止NOXA的降解,PI与ABT-199协同作用。因此,ABT-199和PI的协同作用发生在几个先前未预料到的水平上。这一发现应促使对更多恶性肿瘤联合治疗方案进行临床评估。

https://cdn.ncbi.nlm.nih.gov/pmc/blobs/07cd/9021261/731e3add2331/41420_2022_1009_Fig1_HTML.jpg

文献AI研究员

20分钟写一篇综述,助力文献阅读效率提升50倍。

立即体验

用中文搜PubMed

大模型驱动的PubMed中文搜索引擎

马上搜索

文档翻译

学术文献翻译模型,支持多种主流文档格式。

立即体验