Suppr超能文献

5-(-Boc-l-丙氨酸)-雷尼霉素 T 通过靶向 Akt 信号诱导肿瘤干细胞凋亡。

5--(-Boc-l-Alanine)-Renieramycin T Induces Cancer Stem Cell Apoptosis via Targeting Akt Signaling.

机构信息

Center of Excellence in Cancer Cell and Molecular Biology, Faculty of Pharmaceutical Sciences, Chulalongkorn University, Bangkok 10330, Thailand.

Graduate Program of Pharmaceutical Science and Technology, Faculty of Pharmaceutical Science, Chulalongkorn University, Bangkok 10330, Thailand.

出版信息

Mar Drugs. 2022 Mar 29;20(4):235. doi: 10.3390/md20040235.

Abstract

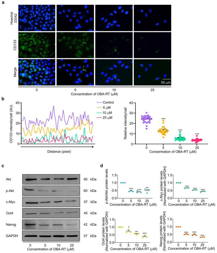
Cancer stem cells (CSCs) drive aggressiveness and metastasis by utilizing stem cell-related signals. In this study, 5--(-Boc-l-alanine)-renieramycin T (OBA-RT) was demonstrated to suppress CSC signals and induce apoptosis. OBA-RT exerted cytotoxic effects with a half-maximal inhibitory concentration of approximately 7 µM and mediated apoptosis as detected by annexin V/propidium iodide using flow cytometry and nuclear staining assays. Mechanistically, OBA-RT exerted dual roles, activating p53-dependent apoptosis and concomitantly suppressing CSC signals. A p53-dependent pathway was indicated by the induction of p53 and the depletion of anti-apoptotic Myeloid leukemia 1 (Mcl-1) and B-cell lymphoma 2 (Bcl-2) proteins. Cleaved poly (ADP-ribose) polymerase (Cleaved-PARP) was detected in OBA-RT-treated cells. Interestingly, OBA-RT exerted strong CSC-suppressing activity, reducing the ability to form tumor spheroids. In addition, OBA-RT could induce apoptosis in CSC-rich populations and tumor spheroid collapse. CSC markers, including prominin-1 (CD133), Octamer-binding transcription factor 4 (Oct4), and Nanog Homeobox (Nanog), were notably decreased after OBA-RT treatment. Upstream CSCs regulating active Akt and c-Myc were significantly decreased; indicating that Akt may be a potential target of action. Computational molecular modeling revealed a high-affinity interaction between OBA-RT and an Akt molecule. This study has revealed a novel CSC inhibitory effect of OBA-RT via Akt inhibition, which may improve cancer therapy.

摘要

癌症干细胞 (CSC) 通过利用干细胞相关信号来驱动侵袭性和转移。在这项研究中,5--(-Boc-l-丙氨酸)-雷尼霉素 T (OBA-RT) 被证明能够抑制 CSC 信号并诱导细胞凋亡。OBA-RT 发挥细胞毒性作用,其半数最大抑制浓度约为 7µM,并通过流式细胞术和核染色检测到 Annexin V/碘化丙啶介导的细胞凋亡。在机制上,OBA-RT 发挥双重作用,激活 p53 依赖性凋亡并同时抑制 CSC 信号。p53 依赖性途径是通过诱导 p53 和耗尽抗凋亡蛋白髓样白血病 1 (Mcl-1) 和 B 细胞淋巴瘤 2 (Bcl-2) 蛋白来指示的。在 OBA-RT 处理的细胞中检测到裂解多聚(ADP-核糖)聚合酶(Cleaved-PARP)。有趣的是,OBA-RT 具有强大的 CSC 抑制活性,降低了形成肿瘤球体的能力。此外,OBA-RT 可诱导 CSC 丰富群体的细胞凋亡和肿瘤球体塌陷。CSC 标志物,包括 Prominin-1 (CD133)、Octamer-binding transcription factor 4 (Oct4) 和 Nanog Homeobox (Nanog),在 OBA-RT 处理后明显减少。上游调节活性 Akt 和 c-Myc 的 CSCs 显著减少;表明 Akt 可能是一个潜在的作用靶点。计算分子建模显示 OBA-RT 与 Akt 分子之间具有高亲和力相互作用。这项研究揭示了 OBA-RT 通过抑制 Akt 对 CSC 的新的抑制作用,这可能改善癌症治疗。

https://cdn.ncbi.nlm.nih.gov/pmc/blobs/3c52/9029977/056986c7ca0c/marinedrugs-20-00235-g001.jpg

文献AI研究员

20分钟写一篇综述,助力文献阅读效率提升50倍。

立即体验

用中文搜PubMed

大模型驱动的PubMed中文搜索引擎

马上搜索

文档翻译

学术文献翻译模型,支持多种主流文档格式。

立即体验