Suppr超能文献

蜻蜓神经元选择性地关注自然场景中的目标。

Dragonfly Neurons Selectively Attend to Targets Within Natural Scenes.

作者信息

Evans Bernard John Essex, O'Carroll David Charles, Fabian Joseph Mahandas, Wiederman Steven D

机构信息

School of Biomedicine, The University of Adelaide, Adelaide, SA, Australia.

Department of Biology, Lund University, Lund, Sweden.

出版信息

Front Cell Neurosci. 2022 Apr 5;16:857071. doi: 10.3389/fncel.2022.857071. eCollection 2022.

Abstract

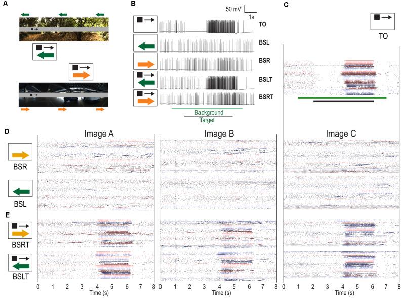
Aerial predators, such as the dragonfly, determine the position and movement of their prey even when both are moving through complex, natural scenes. This task is likely supported by a group of neurons in the optic lobe which respond to moving targets that subtend less than a few degrees. These Small Target Motion Detector (STMD) neurons are tuned to both target size and velocity, whilst also exhibiting facilitated responses to targets traveling along continuous trajectories. When presented with a pair of targets, some STMDs generate spiking activity that represent a competitive selection of one target, as if the alternative does not exist (i.e., selective attention). Here, we describe intracellular responses of CSTMD1 (an identified STMD) to the visual presentation of targets embedded within cluttered, natural scenes. We examine CSTMD1 response changes to target contrast, as well as a range of target and background velocities. We find that background motion affects CSTMD1 responses via the competitive selection between features within the natural scene. Here, robust discrimination of our artificially embedded "target" is limited to scenarios when its velocity is matched to, or greater than, the background velocity. Additionally, the background's direction of motion affects discriminability, though not in the manner observed in STMDs of other flying insects. Our results highlight that CSTMD1's competitive responses are to those features best matched to the neuron's underlying spatiotemporal tuning, whether from the embedded target or other features in the background clutter. In many scenarios, CSTMD1 responds robustly to targets moving through cluttered scenes. However, whether this neuronal system could underlie the task of competitively selecting slow moving prey against fast-moving backgrounds remains an open question.

摘要

空中捕食者,如蜻蜓,即使在猎物和自身都在复杂的自然场景中移动时,也能确定猎物的位置和运动。这项任务可能由视叶中的一组神经元支持,这些神经元对张角小于几度的移动目标做出反应。这些小目标运动检测器(STMD)神经元对目标大小和速度都进行了调谐,同时对沿连续轨迹移动的目标表现出促进反应。当呈现一对目标时,一些STMD会产生尖峰活动,代表对一个目标的竞争性选择,就好像另一个不存在一样(即选择性注意)。在这里,我们描述了CSTMD1(一种已识别的STMD)对嵌入杂乱自然场景中的目标的视觉呈现的细胞内反应。我们研究了CSTMD1对目标对比度以及一系列目标和背景速度的反应变化。我们发现背景运动通过自然场景中特征之间的竞争性选择来影响CSTMD1的反应。在这里,对我们人工嵌入的“目标”的稳健辨别仅限于其速度与背景速度匹配或大于背景速度的情况。此外,背景的运动方向会影响可辨别性,尽管方式与其他飞行昆虫的STMD中观察到的不同。我们的结果强调,CSTMD1的竞争性反应是针对那些与神经元潜在的时空调谐最匹配的特征,无论是来自嵌入的目标还是背景杂波中的其他特征。在许多情况下,CSTMD1对在杂乱场景中移动的目标有强烈反应。然而,这个神经元系统是否能成为在快速移动的背景中竞争性选择缓慢移动猎物这一任务的基础,仍然是一个悬而未决的问题。

https://cdn.ncbi.nlm.nih.gov/pmc/blobs/db3e/9017788/70a87b8efa16/fncel-16-857071-g0001.jpg

文献AI研究员

20分钟写一篇综述,助力文献阅读效率提升50倍。

立即体验

用中文搜PubMed

大模型驱动的PubMed中文搜索引擎

马上搜索

文档翻译

学术文献翻译模型,支持多种主流文档格式。

立即体验