Suppr超能文献

脊髓背角生长抑素中间神经元中的T型钙通道Cav3.2参与小鼠的机械感觉和机械性异常性疼痛。

The T-Type Calcium Channel Cav3.2 in Somatostatin Interneurons in Spinal Dorsal Horn Participates in Mechanosensation and Mechanical Allodynia in Mice.

作者信息

Zhi Yu-Ru, Cao Feng, Su Xiao-Jing, Gao Shu-Wen, Zheng Hao-Nan, Jiang Jin-Yan, Su Li, Liu Jiao, Wang Yun, Zhang Yan, Zhang Ying

机构信息

Neuroscience Research Institute, Department of Neurobiology, School of Basic Medical Sciences, Key Laboratory for Neuroscience, Ministry of Education/National Health Commission of China, Peking University, Beijing, China.

Stroke Center and Department of Neurology, The First Affiliated Hospital of USTC, Division of Life Sciences and Medicine, University of Science and Technology of China, Hefei, China.

出版信息

Front Cell Neurosci. 2022 Apr 8;16:875726. doi: 10.3389/fncel.2022.875726. eCollection 2022.

Abstract

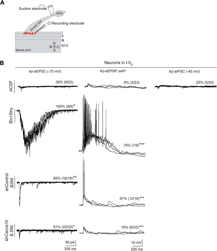
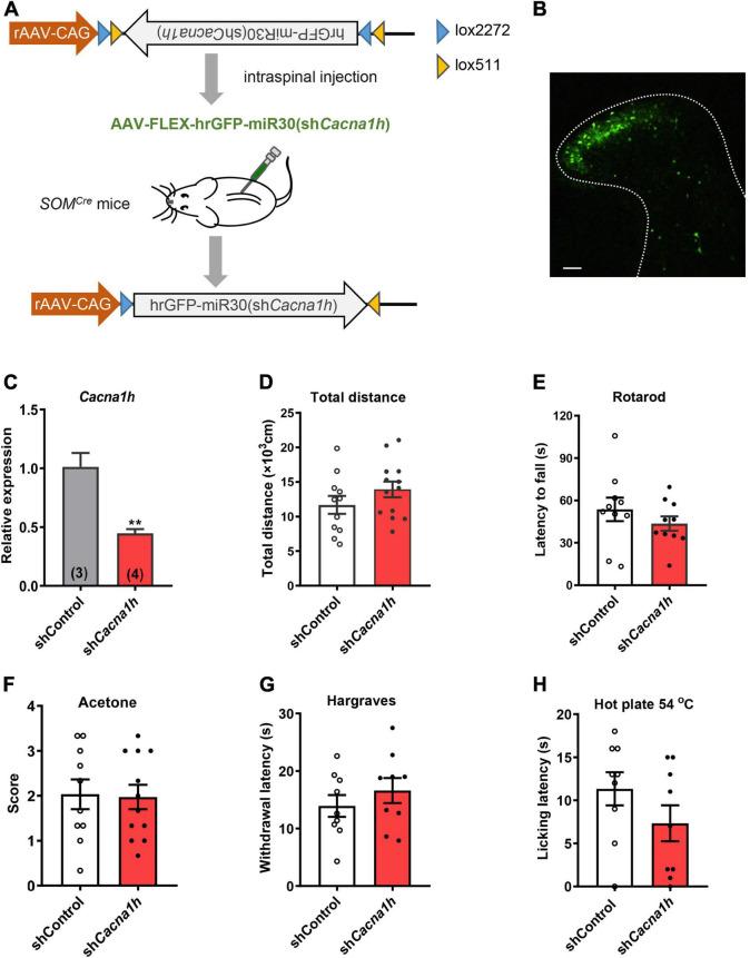
Somatostatin-positive (SOM) neurons have been proposed as one of the key populations of excitatory interneurons in the spinal dorsal horn involved in mechanical pain. However, the molecular mechanism for their role in pain modulation remains unknown. Here, we showed that the T-type calcium channel Cav3.2 was highly expressed in spinal SOM interneurons. Colocalization of (which codes for Cav3.2) and SOM was observed in the hybridization studies. Fluorescence-activated cell sorting of SOM cells in spinal dorsal horn also proved a high expression of in SOM neurons. Behaviorally, virus-mediated knockdown of in spinal SOM neurons reduced the sensitivity to light touch and responsiveness to noxious mechanical stimuli in naïve mice. Furthermore, knockdown of in spinal SOM neurons attenuated thermal hyperalgesia and dynamic allodynia in the complete Freund's adjuvant-induced inflammatory pain model, and reduced both dynamic and static allodynia in a neuropathic pain model of spared nerve injury. Mechanistically, a decrease in the percentage of neurons with Aβ-eEPSCs and Aβ-eAPs in superficial dorsal horn was observed after knockdown in spinal SOM neurons. Altogether, our results proved a crucial role of Cav3.2 in spinal SOM neurons in mechanosensation under basal conditions and in mechanical allodynia under pathological pain conditions. This work reveals a molecular basis for SOM neurons in transmitting mechanical pain and shows a functional role of Cav3.2 in tactile and pain processing at the level of spinal cord in addition to its well-established peripheral role.

摘要

生长抑素阳性(SOM)神经元被认为是脊髓背角参与机械性疼痛的兴奋性中间神经元的关键群体之一。然而,其在疼痛调节中作用的分子机制仍不清楚。在此,我们表明T型钙通道Cav3.2在脊髓SOM中间神经元中高表达。在原位杂交研究中观察到(编码Cav3.2)与SOM的共定位。脊髓背角SOM细胞的荧光激活细胞分选也证明Cav3.2在SOM神经元中高表达。在行为学上,病毒介导的脊髓SOM神经元中Cav3.2的敲低降低了未处理小鼠对轻触的敏感性和对有害机械刺激的反应性。此外,脊髓SOM神经元中Cav3.2的敲低减轻了完全弗氏佐剂诱导的炎性疼痛模型中的热痛觉过敏和动态性痛觉过敏,并减轻了 spared nerve injury 神经性疼痛模型中的动态和静态痛觉过敏。机制上,脊髓SOM神经元中Cav3.2敲低后,观察到脊髓背角浅层具有Aβ-eEPSCs和Aβ-eAPs的神经元百分比降低。总之,我们的结果证明Cav3.2在基础条件下脊髓SOM神经元的机械感觉以及病理疼痛条件下的机械性痛觉过敏中起关键作用。这项工作揭示了SOM神经元传递机械性疼痛的分子基础,并显示了Cav3.2除了其已确立的外周作用外,在脊髓水平的触觉和疼痛处理中的功能作用。

https://cdn.ncbi.nlm.nih.gov/pmc/blobs/cbc1/9024096/028d573af657/fncel-16-875726-g001.jpg

文献AI研究员

20分钟写一篇综述,助力文献阅读效率提升50倍。

立即体验

用中文搜PubMed

大模型驱动的PubMed中文搜索引擎

马上搜索

文档翻译

学术文献翻译模型,支持多种主流文档格式。

立即体验