Suppr超能文献

RIPK2 的高表达与浆液性卵巢癌对紫杉醇的耐药性相关。

High expression of RIPK2 is associated with Taxol resistance in serous ovarian cancer.

机构信息

Women's Reproductive Health Laboratory of Zhejiang Province, Women's Hospital School of Medicine Zhejiang University, Hangzhou, 310006, China.

Department of Gynecologic Oncology of Women's Hospital School of Medicine Zhejiang University, Hangzhou, 310058, Zhejiang, China.

出版信息

J Ovarian Res. 2022 Apr 27;15(1):48. doi: 10.1186/s13048-022-00986-2.

Abstract

BACKGROUND

Taxol resistance in serous ovarian cancer is responsible for its poor prognosis, yet the underlying mechanism is still poorly understood. Thus, we probed the mechanism of Taxol resistance in serous ovarian cancer with multiple bioinformatic methods to provide novel insights into potential therapies.

METHODS

The differentially expressed genes (DEGs) in Taxol-sensitive and Taxol-resistant cell lines and their relationship with the overall survival (OS) and progression-free interval (PFI) of ovarian cancer patients were analyzed using gene expression datasets from the Cancer Genome Atlas (TCGA) and Gene Expression Omnibus (GEO). The role of receptor interacting serine/threonine kinase 2 (RIPK2) was validated via identification of its coexpressed genes, functional analysis and generation of a protein-protein interaction (PPI) network. The single sample gene set enrichment analysis (ssGSEA) was used to explore immune infiltration, and genomic alterations of RIPK2 were also analyzed via cBio Cancer Genomics Portal (cBioProtal).

RESULTS

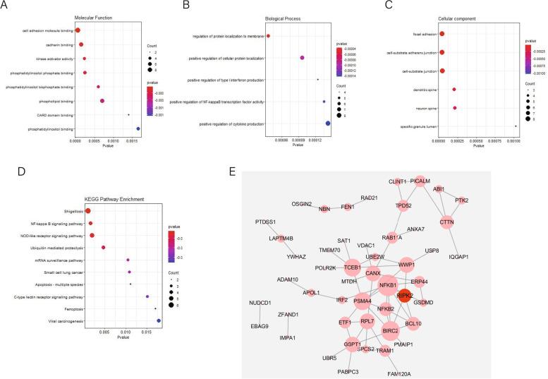
RIPK2 was highly expressed in Taxol resistant ovarian cancer cell lines, and its high expression was also linked with shorter OS and PFI in serous ovarian cancer patients. The PPI network analysis and pathway analysis demonstrated that RIPK2 might participate in the positive regulation of NF-κB transcription factor activity. RIPK2 expression was related to tumor microenvironment alterations, which might participate in the formation of Taxol resistance.

CONCLUSIONS

Our studies suggested that high expression of RIPK2 is related to Taxol resistance in serous ovarian cancer, and that RIPK2 induces Taxol resistance through NOD1/RIPK2/NF-κB inflammatory pathway activation and tumor microenvironment changes.

摘要

背景

在浆液性卵巢癌中,紫杉醇耐药是导致其预后不良的原因,但其中的机制仍知之甚少。因此,我们采用多种生物信息学方法来探讨紫杉醇耐药在浆液性卵巢癌中的机制,以期为潜在的治疗方法提供新的见解。

方法

我们使用癌症基因组图谱(TCGA)和基因表达综合数据库(GEO)中的基因表达数据集,分析紫杉醇敏感和紫杉醇耐药细胞系中的差异表达基因(DEGs)及其与卵巢癌患者总生存期(OS)和无进展间隔(PFI)的关系。通过鉴定其共表达基因、功能分析和生成蛋白质-蛋白质相互作用(PPI)网络来验证受体相互作用丝氨酸/苏氨酸激酶 2(RIPK2)的作用。采用单样本基因集富集分析(ssGSEA)来探讨免疫浸润,并且还通过 cBio 癌症基因组学门户(cBioPortal)分析 RIPK2 的基因组改变。

结果

RIPK2 在紫杉醇耐药卵巢癌细胞系中高表达,并且其高表达与浆液性卵巢癌患者较短的 OS 和 PFI 相关。PPI 网络分析和通路分析表明,RIPK2 可能参与 NF-κB 转录因子活性的正调控。RIPK2 的表达与肿瘤微环境改变相关,这可能参与了紫杉醇耐药的形成。

结论

我们的研究表明,RIPK2 的高表达与浆液性卵巢癌中的紫杉醇耐药有关,并且 RIPK2 通过 NOD1/RIPK2/NF-κB 炎症通路激活和肿瘤微环境改变诱导紫杉醇耐药。

https://cdn.ncbi.nlm.nih.gov/pmc/blobs/da8b/9044796/47c6430c107d/13048_2022_986_Fig1_HTML.jpg

文献AI研究员

20分钟写一篇综述,助力文献阅读效率提升50倍。

立即体验

用中文搜PubMed

大模型驱动的PubMed中文搜索引擎

马上搜索

文档翻译

学术文献翻译模型,支持多种主流文档格式。

立即体验