Suppr超能文献

钙蛋白酶在脊髓小脑共济失调 17 型的分子发病机制中的新作用

Calpains as novel players in the molecular pathogenesis of spinocerebellar ataxia type 17.

机构信息

Department of Human Genetics, Ruhr University Bochum, Universitätsstraße 150, 44801, Bochum, Germany.

Institute of Medical Genetics and Applied Genomics, University of Tübingen, 72076, Tübingen, Germany.

出版信息

Cell Mol Life Sci. 2022 Apr 28;79(5):262. doi: 10.1007/s00018-022-04274-6.

Abstract

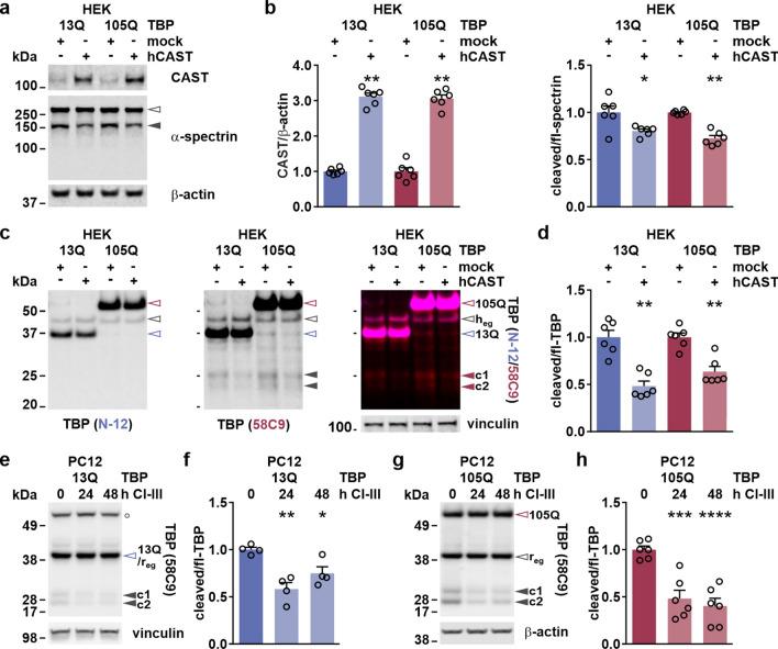
Spinocerebellar ataxia type 17 (SCA17) is a neurodegenerative disease caused by a polyglutamine-encoding trinucleotide repeat expansion in the gene of transcription factor TATA box-binding protein (TBP). While its underlying pathomechanism is elusive, polyglutamine-expanded TBP fragments of unknown origin mediate the mutant protein's toxicity. Calcium-dependent calpain proteases are protagonists in neurodegenerative disorders. Here, we demonstrate that calpains cleave TBP, and emerging C-terminal fragments mislocalize to the cytoplasm. SCA17 cell and rat models exhibited calpain overactivation, leading to excessive fragmentation and depletion of neuronal proteins in vivo. Transcriptome analysis of SCA17 cells revealed synaptogenesis and calcium signaling perturbations, indicating the potential cause of elevated calpain activity. Pharmacological or genetic calpain inhibition reduced TBP cleavage and aggregation, consequently improving cell viability. Our work underlines the general significance of calpains and their activating pathways in neurodegenerative disorders and presents these proteases as novel players in the molecular pathogenesis of SCA17.

摘要

脊髓小脑共济失调 17 型(SCA17)是一种神经退行性疾病,由转录因子 TATA 框结合蛋白(TBP)基因中的多聚谷氨酰胺编码三核苷酸重复扩展引起。虽然其潜在的发病机制尚不清楚,但来源不明的多聚谷氨酰胺扩展的 TBP 片段介导了突变蛋白的毒性。钙依赖性钙蛋白酶蛋白酶在神经退行性疾病中起重要作用。在这里,我们证明钙蛋白酶切割 TBP,并出现新的 C 端片段向细胞质易位。SCA17 细胞和大鼠模型表现出钙蛋白酶过度激活,导致体内神经元蛋白过度碎片化和耗竭。SCA17 细胞的转录组分析显示突触发生和钙信号转导紊乱,表明钙蛋白酶活性升高的潜在原因。钙蛋白酶的药理学或遗传学抑制减少了 TBP 的切割和聚集,从而提高了细胞活力。我们的工作强调了钙蛋白酶及其激活途径在神经退行性疾病中的普遍意义,并将这些蛋白酶作为 SCA17 分子发病机制中的新成员。

https://cdn.ncbi.nlm.nih.gov/pmc/blobs/137e/11072561/060e8f4f07f0/18_2022_4274_Fig1_HTML.jpg

文献AI研究员

20分钟写一篇综述,助力文献阅读效率提升50倍。

立即体验

用中文搜PubMed

大模型驱动的PubMed中文搜索引擎

马上搜索

文档翻译

学术文献翻译模型,支持多种主流文档格式。

立即体验