Suppr超能文献

非肌肉肌球蛋白 II 对于 B 细胞受体信号转导和 B 细胞激活的负调控是必需的。

Non-Muscle Myosin II Is Essential for the Negative Regulation of B-Cell Receptor Signaling and B-Cell Activation.

机构信息

Department of Cell Biology & Molecular Genetics, University of Maryland, College Park, MD, United States.

Department of Immunology and Internal Medicine, University of Texas Southwestern Medical Center, Dallas, TX, United States.

出版信息

Front Immunol. 2022 Apr 14;13:842605. doi: 10.3389/fimmu.2022.842605. eCollection 2022.

Abstract

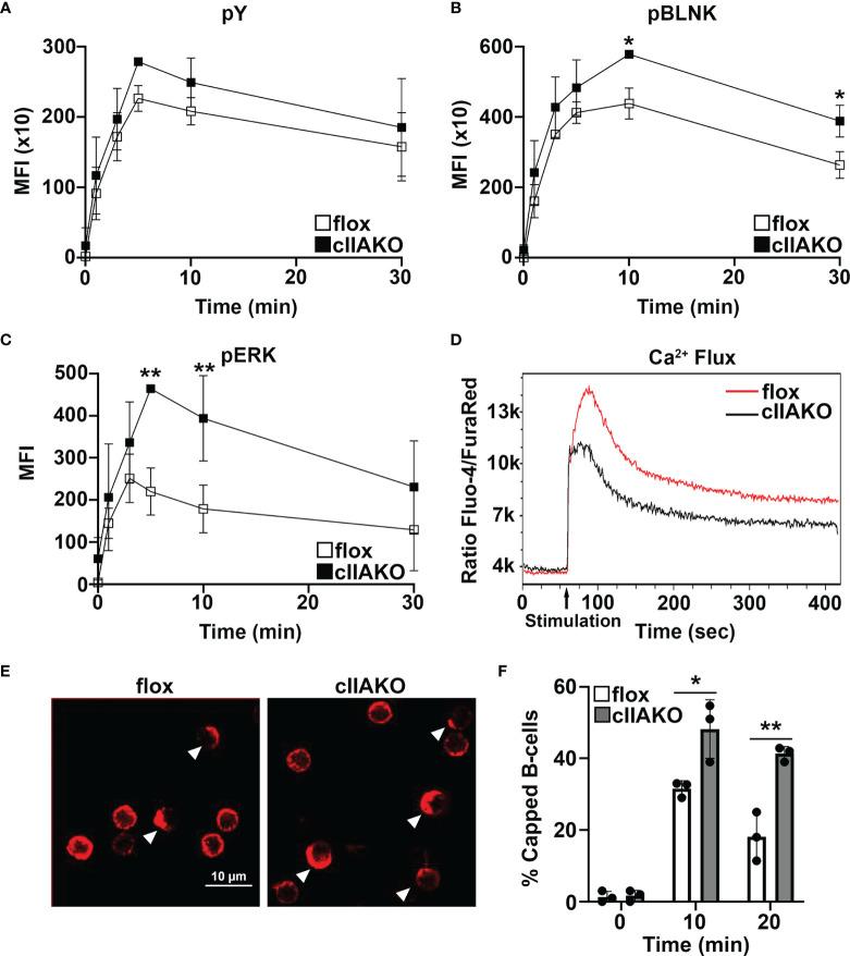
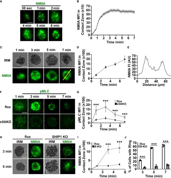
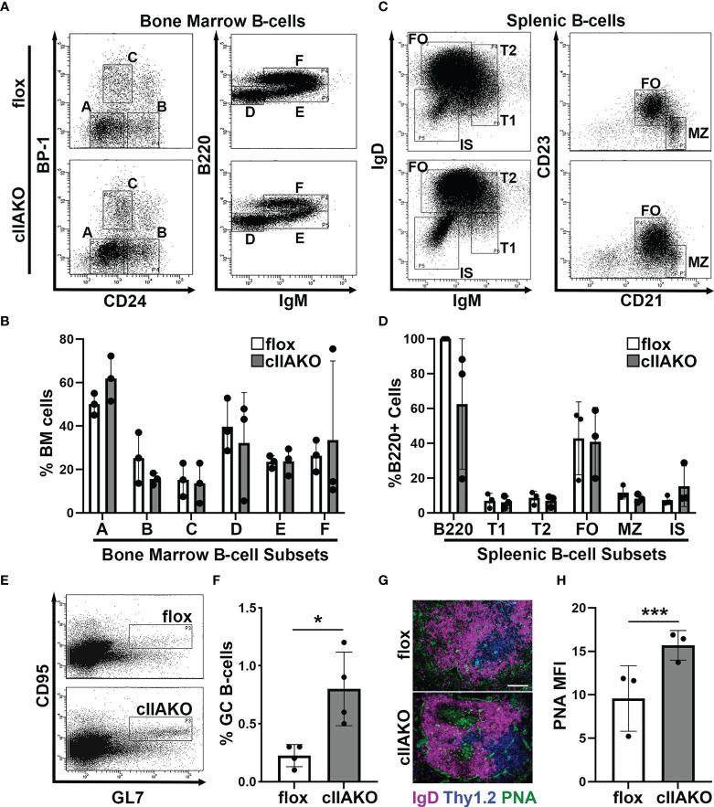
Antigen (Ag)-triggered B-cell receptor (BCR) signaling initiates antibody responses. However, prolonged or uncontrolled BCR signaling is associated with the development of self-reactive B-cells and autoimmune diseases. We previously showed that actin-mediated B-cell contraction on Ag-presenting surfaces negatively regulates BCR signaling. Non-muscle myosin II (NMII), an actin motor, is involved in B-cell development and antibody responses by mediating B-cell migration, cytokinesis, and Ag extraction from Ag-presenting cells. However, whether and how NMII regulates humoral responses through BCR signaling remains elusive. Utilizing a B-cell-specific, partial NMIIA knockout (cIIAKO) mouse model and NMII inhibitors, this study examined the role of NMII in BCR signaling. Upon BCR binding to antibody-coated planar lipid bilayers (PLB), NMIIA was recruited to the B-cell contact membrane and formed a ring-like structure during B-cell contraction. NMII recruitment depended on phosphatidylinositol 5-phosphatase (SHIP1), an inhibitory signaling molecule. NMII inhibition by cIIAKO did not affect B-cell spreading on PLB but delayed B-cell contraction and altered BCR clustering. Surface BCR "cap" formation induced by soluble stimulation was enhanced in cIIAKO B-cells. Notably, NMII inhibition by cIIAKO and inhibitors up-regulated BCR signaling in response to both surface-associated and soluble stimulation, increasing phosphorylated tyrosine, CD79a, BLNK, and Erk and decreasing phosphorylated SHIP1. While cIIAKO did not affect B-cell development, the number of germinal center B-cells was significantly increased in unimmunized cIIAKO mice, compared to control mice. While cIIAKO mice mounted similar antibody responses when compared to control mice upon immunization, the percentages of high-affinity antibodies, Ag-specific germinal center B-cells and isotype switched B-cells were significantly lower in cIIAKO mice than in control mice. Furthermore, autoantibody levels were elevated in cIIAKO mice, compared to control mice. Collectively, our results reveal that NMII exerts a B-cell-intrinsic inhibition on BCR signaling by regulating B-cell membrane contraction and surface BCR clustering, which curtails the activation of non-specific and self-reactive B-cells.

摘要

抗原 (Ag)-触发的 B 细胞受体 (BCR) 信号启动抗体反应。然而,BCR 信号的延长或失控与自身反应性 B 细胞和自身免疫性疾病的发展有关。我们之前表明,在抗原呈递表面上肌动蛋白介导的 B 细胞收缩负调节 BCR 信号。非肌肉肌球蛋白 II(NMII),一种肌动蛋白马达,通过介导 B 细胞迁移、胞质分裂和从抗原呈递细胞中提取抗原,参与 B 细胞发育和抗体反应。然而,NMII 是否以及如何通过 BCR 信号调节体液反应仍不清楚。利用 B 细胞特异性、部分 NMIIA 敲除 (cIIAKO) 小鼠模型和 NMII 抑制剂,本研究检查了 NMII 在 BCR 信号中的作用。在 BCR 与抗体包被的平面脂质双层 (PLB) 结合后,NMIIA 被募集到 B 细胞接触膜上,并在 B 细胞收缩过程中形成环状结构。NMII 的募集取决于磷脂酰肌醇 5-磷酸酶 (SHIP1),一种抑制性信号分子。cIIAKO 对 NMII 的抑制不影响 B 细胞在 PLB 上的扩展,但延迟了 B 细胞收缩并改变了 BCR 聚类。可溶性刺激诱导的表面 BCR“帽”形成在 cIIAKO B 细胞中增强。值得注意的是,NMII 抑制通过 cIIAKO 和抑制剂上调了对表面相关和可溶性刺激的 BCR 信号,增加了磷酸化酪氨酸、CD79a、BLNK 和 Erk,减少了磷酸化 SHIP1。虽然 cIIAKO 不影响 B 细胞发育,但与对照小鼠相比,未免疫的 cIIAKO 小鼠中的生发中心 B 细胞数量显着增加。虽然 cIIAKO 小鼠在免疫后与对照小鼠产生相似的抗体反应,但 cIIAKO 小鼠中的高亲和力抗体、抗原特异性生发中心 B 细胞和同种型转换 B 细胞的百分比明显低于对照小鼠。此外,与对照小鼠相比,cIIAKO 小鼠的自身抗体水平升高。总的来说,我们的结果表明,NMII 通过调节 B 细胞膜收缩和表面 BCR 聚类来对 BCR 信号发挥 B 细胞内在抑制作用,从而限制非特异性和自身反应性 B 细胞的激活。

https://cdn.ncbi.nlm.nih.gov/pmc/blobs/8528/9047714/3776b39fd0a5/fimmu-13-842605-g001.jpg

文献AI研究员

20分钟写一篇综述,助力文献阅读效率提升50倍。

立即体验

用中文搜PubMed

大模型驱动的PubMed中文搜索引擎

马上搜索

文档翻译

学术文献翻译模型,支持多种主流文档格式。

立即体验