Suppr超能文献

包被和未包被微量矿物质对鸭生长性能、组织矿物质沉积及肠道微生物群的比较

Comparison of Coated and Uncoated Trace Minerals on Growth Performance, Tissue Mineral Deposition, and Intestinal Microbiota in Ducks.

作者信息

Yin Dafei, Zhai Feng, Lu Wenbiao, Moss Amy F, Kuang Yinggu, Li Fangfang, Zhu Yujing, Zhang Ruiyang, Zhang Yong, Zhang Shuyi

机构信息

College of Animal Husbandry and Veterinary Medicine, Shenyang Agricultural University, Shenyang, China.

Yichun Tequ Feed Company, Yichun, China.

出版信息

Front Microbiol. 2022 Apr 12;13:831945. doi: 10.3389/fmicb.2022.831945. eCollection 2022.

Abstract

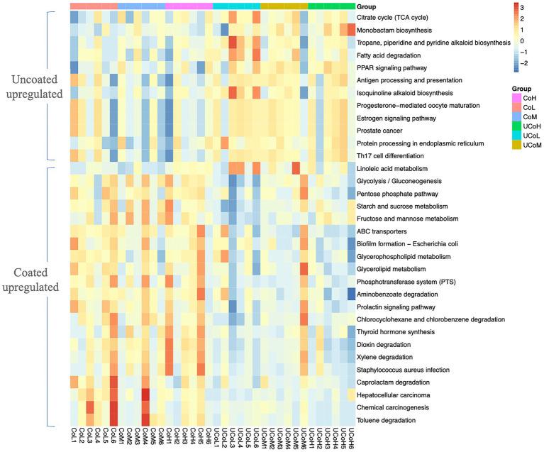
Abnormally low or high levels of trace elements in poultry diets may elicit health problems associated with deficiency and toxicity, and impact poultry growth. The optimal supplement pattern of trace mineral also impacts the digestion and absorption in the body. For ducks, the limited knowledge of trace element requirements puzzled duck production. Thus, the objective of this study was to investigate the influence of dietary inclusions of coated and uncoated trace minerals on duck growth performance, tissue mineral deposition, serum antioxidant status, and intestinal microbiota profile. A total of 1,080 14-day-old Cherry Valley male ducks were randomly divided into six dietary treatment groups in a 2 (uncoated or coated trace minerals) × 3 (300, 500, or 1,000 mg/kg supplementation levels) factorial design. Each treatment was replicated 12 times (15 birds per replicate). Coated trace minerals significantly improved average daily gain ( < 0.05), increased Zn, Se, and Fe content of serum, liver, and muscle, increased serum antioxidant enzyme ( < 0.05) and decreased the excreta Fe, Zn, and Cu concentrations. Inclusions of 500 mg/kg of coated trace minerals had a similar effect on serum trace minerals and tissue metal ion deposition as the 1,000 mg/kg inorganic trace minerals. Higher concentrations of , , , and were found in birds fed with coated trace minerals. In conclusion, diets supplemented with coated trace minerals could reduce the risk of environmental contamination from excreted minerals without affecting performance. Furthermore, coated trace minerals may improve the bioavailability of metal ions and the colonization of probiotic microbiota to protect microbial barriers and maintain gut health.

摘要

家禽日粮中微量元素水平异常低或高可能引发与缺乏和毒性相关的健康问题,并影响家禽生长。微量矿物质的最佳补充模式也会影响其在体内的消化和吸收。对于鸭子来说,对微量元素需求的了解有限给养鸭生产带来了困扰。因此,本研究的目的是调查添加包膜和未包膜微量矿物质的日粮对鸭生长性能、组织矿物质沉积、血清抗氧化状态和肠道微生物群谱的影响。总共1080只14日龄的樱桃谷雄性鸭被随机分为六个日粮处理组,采用2(未包膜或包膜微量矿物质)×3(300、500或1000mg/kg补充水平)析因设计。每个处理重复12次(每个重复15只鸭)。包膜微量矿物质显著提高了平均日增重(P<0.05),增加了血清、肝脏和肌肉中的锌、硒和铁含量,提高了血清抗氧化酶活性(P<0.05),并降低了粪便中铁、锌和铜的浓度。添加500mg/kg包膜微量矿物质对血清微量矿物质和组织金属离子沉积的影响与1000mg/kg无机微量矿物质相似。在饲喂包膜微量矿物质的鸭中发现了更高浓度的[此处原文缺失具体元素]。总之,添加包膜微量矿物质的日粮可以降低排泄矿物质对环境污染的风险,同时不影响生产性能。此外,包膜微量矿物质可能提高金属离子的生物利用度以及益生菌微生物群的定殖,以保护微生物屏障并维持肠道健康。

https://cdn.ncbi.nlm.nih.gov/pmc/blobs/c85c/9039745/69da26e5680f/fmicb-13-831945-g001.jpg

文献AI研究员

20分钟写一篇综述,助力文献阅读效率提升50倍。

立即体验

用中文搜PubMed

大模型驱动的PubMed中文搜索引擎

马上搜索

文档翻译

学术文献翻译模型,支持多种主流文档格式。

立即体验