Suppr超能文献

含缬氨酸蛋白的致病性变异可诱导神经元细胞溶酶体损伤和自噬调控因子的转录激活。

Pathogenic variants of Valosin-containing protein induce lysosomal damage and transcriptional activation of autophagy regulators in neuronal cells.

机构信息

Dipartimento di Scienze Farmacologiche e Biomolecolari, Centre of Excellence on Neurodegenerative Diseases, Università degli Studi di Milano, Milan.

Department of Neuroscience, Weinberg ALS Center, Vickie and Jack Farber Institute for Neuroscience, Thomas Jefferson University, Philadelphia, PA, USA.

出版信息

Neuropathol Appl Neurobiol. 2022 Aug;48(5):e12818. doi: 10.1111/nan.12818. Epub 2022 May 15.

Abstract

AIM

Mutations in the valosin-containing protein (VCP) gene cause various lethal proteinopathies that mainly include inclusion body myopathy with Paget's disease of bone and frontotemporal dementia (IBMPFD) and amyotrophic lateral sclerosis (ALS). Different pathological mechanisms have been proposed. Here, we define the impact of VCP mutants on lysosomes and how cellular homeostasis is restored by inducing autophagy in the presence of lysosomal damage.

METHODS

By electron microscopy, we studied lysosomal morphology in VCP animal and motoneuronal models. With the use of western blotting, real-time quantitative polymerase chain reaction (RT-qPCR), immunofluorescence and filter trap assay, we evaluated the effect of selected VCP mutants in neuronal cells on lysosome size and activity, lysosomal membrane permeabilization and their impact on autophagy.

RESULTS

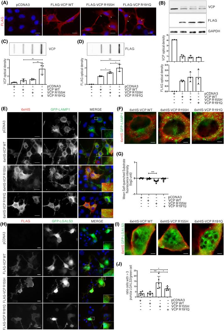
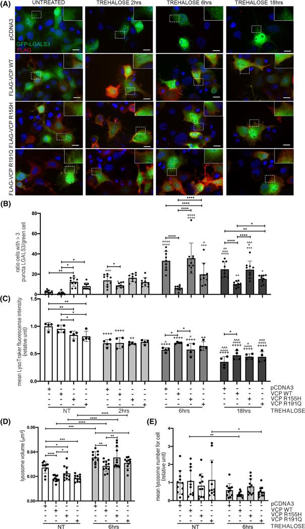
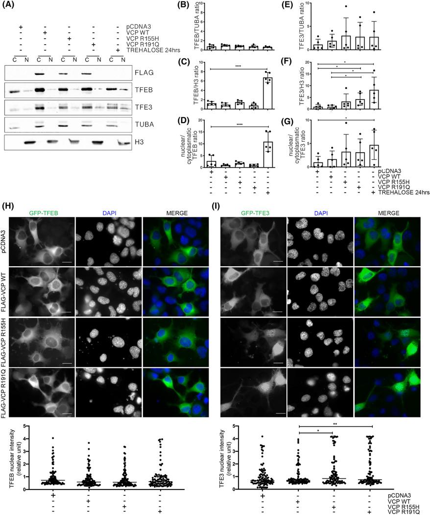
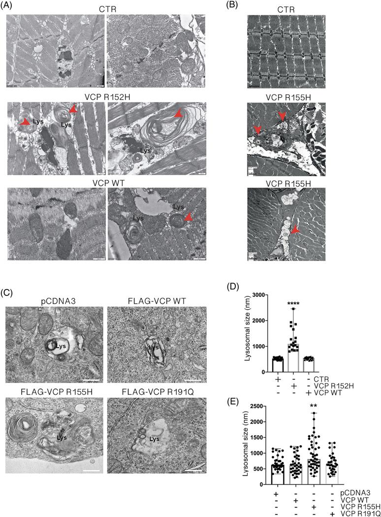
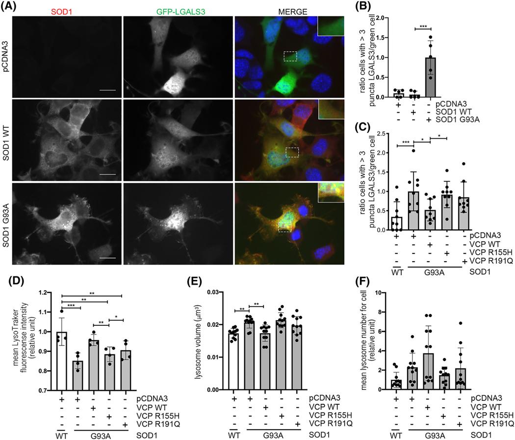
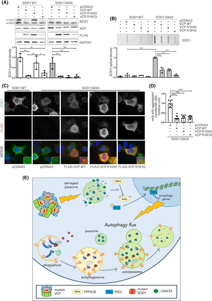
We found that VCP mutants induce the formation of aberrant multilamellar organelles in VCP animal and cell models similar to those found in patients with VCP mutations or with lysosomal storage disorders. In neuronal cells, we found altered lysosomal activity characterised by membrane permeabilization with galectin-3 redistribution and activation of PPP3CB. This selectively activated the autophagy/lysosomal transcriptional regulator TFE3, but not TFEB, and enhanced both SQSTM1/p62 and lipidated MAP1LC3B levels inducing autophagy. Moreover, we found that wild type VCP, but not the mutants, counteracted lysosomal damage induced either by trehalose or by a mutant form of SOD1 (G93A), also blocking the formation of its insoluble intracellular aggregates. Thus, chronic activation of autophagy might fuel the formation of multilamellar bodies.

CONCLUSION

Together, our findings provide insights into the pathogenesis of VCP-related diseases, by proposing a novel mechanism of multilamellar body formation induced by VCP mutants that involves lysosomal damage and induction of lysophagy.

摘要

目的

含缬氨酸结合蛋白(VCP)基因突变可导致各种致命的蛋白病,主要包括包涵体肌病伴骨和额颞叶痴呆(IBMPFD)和肌萎缩侧索硬化症(ALS)。不同的病理机制已经被提出。在这里,我们定义了 VCP 突变体对溶酶体的影响,以及在溶酶体损伤的情况下如何通过诱导自噬来恢复细胞内稳态。

方法

通过电子显微镜,我们研究了 VCP 动物和运动神经元模型中的溶酶体形态。通过 Western blot、实时定量聚合酶链反应(RT-qPCR)、免疫荧光和滤膜陷阱试验,我们评估了选定的 VCP 突变体在神经元细胞中对溶酶体大小和活性、溶酶体膜通透性及其对自噬的影响。

结果

我们发现 VCP 突变体在 VCP 动物和细胞模型中诱导形成类似 VCP 突变或溶酶体贮积症患者中发现的异常多层细胞器。在神经元细胞中,我们发现溶酶体活性改变,其特征是膜通透性增加,半乳糖凝集素-3(galectin-3)重新分布,PPP3CB 激活。这选择性地激活了自噬/溶酶体转录调节因子 TFE3,但不是 TFEB,并增强了 SQSTM1/p62 和脂化 MAP1LC3B 水平,诱导自噬。此外,我们发现野生型 VCP,但不是突变体,可对抗海藻糖或突变形式的 SOD1(G93A)诱导的溶酶体损伤,也阻止其不溶性细胞内聚集体的形成。因此,慢性自噬的激活可能会导致多层体的形成。

结论

总的来说,我们的研究结果为 VCP 相关疾病的发病机制提供了新的见解,提出了一种由 VCP 突变体诱导的多层体形成的新机制,该机制涉及溶酶体损伤和溶酶体自噬的诱导。

https://cdn.ncbi.nlm.nih.gov/pmc/blobs/8006/10588520/324ebd3fe914/nihms-1862639-f0001.jpg

文献AI研究员

20分钟写一篇综述,助力文献阅读效率提升50倍。

立即体验

用中文搜PubMed

大模型驱动的PubMed中文搜索引擎

马上搜索

文档翻译

学术文献翻译模型,支持多种主流文档格式。

立即体验