Suppr超能文献

在小麦初生转录组图谱中检测到增强子转录。

Enhancer transcription detected in the nascent transcriptomic landscape of bread wheat.

机构信息

Guangdong Provincial Key Laboratory of Plant Adaptation and Molecular Design, Guangzhou Key Laboratory of Crop Gene Editing, Innovative Center of Molecular Genetics and Evolution, School of Life Sciences, Guangzhou University, Guangzhou, 510006, China.

National Key Laboratory of Plant Molecular Genetics, CAS Center for Excellence in Molecular Plant Sciences, Shanghai Institute of Plant Physiology and Ecology, Shanghai Institutes for Biological Sciences, Chinese Academy of Sciences, Shanghai, China.

出版信息

Genome Biol. 2022 Apr 30;23(1):109. doi: 10.1186/s13059-022-02675-1.

Abstract

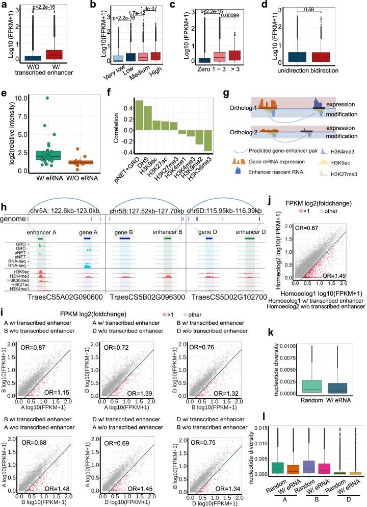
The precise spatiotemporal gene expression is orchestrated by enhancers that lack general sequence features and thus are difficult to be computationally identified. By nascent RNA sequencing combined with epigenome profiling, we detect active transcription of enhancers from the complex bread wheat genome. We find that genes associated with transcriptional enhancers are expressed at significantly higher levels, and enhancer RNA is more precise and robust in predicting enhancer activity compared to chromatin features. We demonstrate that sub-genome-biased enhancer transcription could drive sub-genome-biased gene expression. This study highlights enhancer transcription as a hallmark in regulating gene expression in wheat.

摘要

精确的时空基因表达是由增强子协调的,而增强子缺乏一般的序列特征,因此很难通过计算来识别。通过新生 RNA 测序与表观基因组分析相结合,我们从复杂的普通小麦基因组中检测到增强子的活跃转录。我们发现,与转录增强子相关的基因表达水平显著升高,与染色质特征相比,增强子 RNA 更准确、稳健地预测增强子活性。我们证明了亚基因组偏向性的增强子转录可以驱动亚基因组偏向性的基因表达。这项研究强调了增强子转录是调节小麦基因表达的一个特征。

https://cdn.ncbi.nlm.nih.gov/pmc/blobs/c36c/9063354/082ead914721/13059_2022_2675_Fig1_HTML.jpg

文献AI研究员

20分钟写一篇综述,助力文献阅读效率提升50倍。

立即体验

用中文搜PubMed

大模型驱动的PubMed中文搜索引擎

马上搜索

文档翻译

学术文献翻译模型,支持多种主流文档格式。

立即体验