Suppr超能文献

克立硼罗衍生物 JM03 通过抑制 OSM-9 延长线虫寿命并提高其对氧化应激和高渗应激的抵抗能力。

Crotamiton derivative JM03 extends lifespan and improves oxidative and hypertonic stress resistance in via inhibiting OSM-9.

机构信息

State Key Laboratory of Bioreactor Engineering, Shanghai Frontiers Science Center of Optogenetic Techniques for Cell Metabolism, Frontiers Science Center for Materiobiology and Dynamic Chemistry, Shanghai Key Laboratory of New Drug Design, School of Pharmacy, East China University of Science and Technology, Shanghai, China.

Key Laboratory of Tropical Biological Resources of Ministry of Education, College of Pharmacy, Hainan University, Haikou, China.

出版信息

Elife. 2022 May 5;11:e72410. doi: 10.7554/eLife.72410.

Abstract

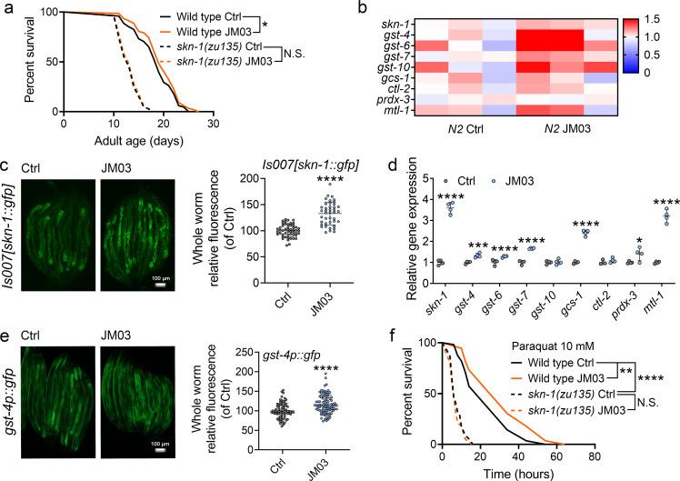
While screening our in-house 1072 marketed drugs for their ability to extend the lifespan using () as an animal model, crotamiton (-ethyl-o-crotonotoluidide) showed anti-aging activity and was selected for further structural optimization. After replacing the ortho-methyl of crotamiton with ortho-fluoro, crotamiton derivative JM03 was obtained and showed better activity in terms of lifespan-extension and stress resistance than crotamiton. It was further explored that JM03 extended the lifespan of through osmotic avoidance abnormal-9 (OSM-9). Besides, JM03 improves the ability of nematode to resist oxidative stress and hypertonic stress through OSM-9, but not osm-9/capsaicin receptor related-2 (OCR-2). Then the inhibition of OSM-9 by JM03 reduces the aggregation of Q35 in via upregulating the genes associated with proteostasis. SKN-1 signaling was also found to be activated after JM03 treatment, which might contribute to proteostasis, stress resistance and lifespan extension. In summary, this study explored a new small molecule derived from crotamiton, which has efficient anti-oxidative, anti-hypertonic, and anti-aging effects, and could further lead to promising application prospects.

摘要

在使用 () 作为动物模型筛选我们内部的 1072 种市售药物以延长其寿命的能力时,克罗他米通(-乙基-o-克罗米通)显示出了抗衰老活性,并被选中进行进一步的结构优化。在将克罗他米通的邻位甲基替换为邻位氟后,得到了克罗他米通衍生物 JM03,它在延长寿命和增强抗逆性方面比克罗他米通具有更好的活性。进一步研究表明,JM03 通过渗透回避异常-9(OSM-9)延长了线虫的寿命。此外,JM03 通过 OSM-9 提高了线虫抵抗氧化应激和高渗应激的能力,而不是通过 OSM-9/辣椒素受体相关-2(OCR-2)。然后,JM03 通过抑制 OSM-9 减少了 Q35 在通过上调与蛋白稳态相关的基因在中的聚集。在 JM03 处理后还发现 SKN-1 信号被激活,这可能有助于蛋白稳态、抗逆性和寿命延长。总之,本研究探索了一种源自克罗他米通的新型小分子,它具有高效的抗氧化、抗高渗和抗衰老作用,并可能进一步带来有前景的应用前景。

https://cdn.ncbi.nlm.nih.gov/pmc/blobs/1e54/9071264/b4d2033646c2/elife-72410-fig1.jpg

文献AI研究员

20分钟写一篇综述,助力文献阅读效率提升50倍。

立即体验

用中文搜PubMed

大模型驱动的PubMed中文搜索引擎

马上搜索

文档翻译

学术文献翻译模型,支持多种主流文档格式。

立即体验