Suppr超能文献

序列元件对线性和环状 RNA 亚细胞定位的上下文特异性影响。

Context-specific effects of sequence elements on subcellular localization of linear and circular RNAs.

机构信息

Departments of Biological Regulation and Molecular Neuroscience, Weizmann Institute of Science, Rehovot, 76100, Israel.

出版信息

Nat Commun. 2022 May 5;13(1):2481. doi: 10.1038/s41467-022-30183-0.

Abstract

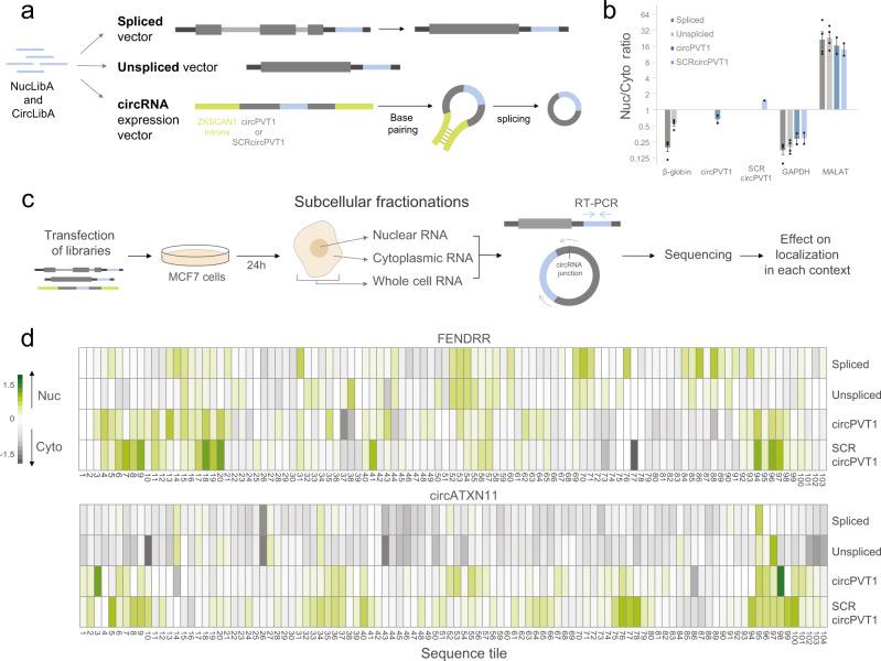
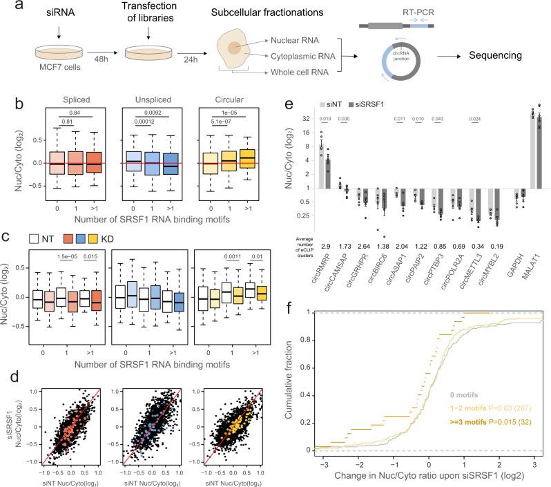
Long RNAs vary extensively in their post-transcriptional fates, and this variation is attributed in part to short sequence elements. We used massively parallel RNA assays to study how sequences derived from noncoding RNAs influence the subcellular localization and stability of circular and linear RNAs, including spliced and unspliced forms. We find that the effects of sequence elements strongly depend on the host RNA context, with limited overlap between sequences that drive nuclear enrichment of linear and circular RNAs. Binding of specific RNA binding proteins underpins some of these differences-SRSF1 binding leads to nuclear enrichment of circular RNAs; SAFB binding is associated with nuclear enrichment of predominantly unspliced linear RNAs; and IGF2BP1 promotes export of linear spliced RNA molecules. The post-transcriptional fate of long RNAs is thus dictated by combinatorial contributions of specific sequence elements, of splicing, and of the presence of the terminal features unique to linear RNAs.

摘要

长链非编码 RNA 的转录后命运存在广泛差异,这种差异部分归因于短序列元件。我们使用大规模平行 RNA 检测方法研究了来自非编码 RNA 的序列如何影响环状和线性 RNA(包括剪接和未剪接形式)的亚细胞定位和稳定性。我们发现,序列元件的作用强烈依赖于宿主 RNA 环境,线性和环状 RNA 核富集的序列之间仅有有限的重叠。特定 RNA 结合蛋白的结合为这些差异中的一部分提供了基础-SRSF1 结合导致环状 RNA 的核富集;SAFB 结合与主要未剪接线性 RNA 的核富集相关;而 IGF2BP1 促进线性剪接 RNA 分子的输出。因此,长链 RNA 的转录后命运是由特定序列元件、剪接以及线性 RNA 特有的末端特征的组合贡献决定的。

https://cdn.ncbi.nlm.nih.gov/pmc/blobs/94b2/9072321/3576cf3777be/41467_2022_30183_Fig1_HTML.jpg

文献AI研究员

20分钟写一篇综述,助力文献阅读效率提升50倍。

立即体验

用中文搜PubMed

大模型驱动的PubMed中文搜索引擎

马上搜索

文档翻译

学术文献翻译模型,支持多种主流文档格式。

立即体验