Suppr超能文献

组合型 CRISPR 筛选的比较优化。

Comparative optimization of combinatorial CRISPR screens.

机构信息

Broad Institute of Harvard and MIT, Cambridge, MA, USA.

Cold Spring Harbor Laboratory, Cold Spring Harbor, NY, USA.

出版信息

Nat Commun. 2022 May 5;13(1):2469. doi: 10.1038/s41467-022-30196-9.

Abstract

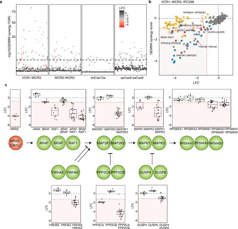
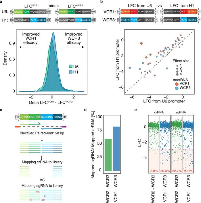
Combinatorial CRISPR technologies have emerged as a transformative approach to systematically probe genetic interactions and dependencies of redundant gene pairs. However, the performance of different functional genomic tools for multiplexing sgRNAs vary widely. Here, we generate and benchmark ten distinct pooled combinatorial CRISPR libraries targeting paralog pairs to optimize digenic knockout screens. Libraries composed of dual Streptococcus pyogenes Cas9 (spCas9), orthogonal spCas9 and Staphylococcus aureus (saCas9), and enhanced Cas12a from Acidaminococcus were evaluated. We demonstrate a combination of alternative tracrRNA sequences from spCas9 consistently show superior effect size and positional balance between the sgRNAs as a robust combinatorial approach to profile genetic interactions of multiple genes.

摘要

组合型 CRISPR 技术已成为一种有前途的方法,可以系统地研究基因间的相互作用和冗余基因对的依赖性。然而,不同的多重 sgRNA 功能基因组工具的性能差异很大。在这里,我们生成并比较了针对基因对的十个不同的组合型 CRISPR 文库,以优化双基因敲除筛选。评估了由双链球菌 Cas9(spCas9)、正交 spCas9 和金黄色葡萄球菌(saCas9)以及来自嗜热链球菌的增强 Cas12a 组成的文库。我们证明了来自 spCas9 的替代 tracrRNA 序列的组合始终显示出优越的 sgRNA 大小和位置平衡效果,这是一种强大的组合方法,可以对多个基因的遗传相互作用进行分析。

https://cdn.ncbi.nlm.nih.gov/pmc/blobs/fe3b/9072436/039397f4e2a5/41467_2022_30196_Fig1_HTML.jpg

文献AI研究员

20分钟写一篇综述,助力文献阅读效率提升50倍。

立即体验

用中文搜PubMed

大模型驱动的PubMed中文搜索引擎

马上搜索

文档翻译

学术文献翻译模型,支持多种主流文档格式。

立即体验