Suppr超能文献

刺槐素通过破坏破骨细胞形成和促进去卵巢诱导的骨质疏松症中H型血管形成来预防骨质流失。

Acacetin Prevents Bone Loss by Disrupting Osteoclast Formation and Promoting Type H Vessel Formation in Ovariectomy-Induced Osteoporosis.

作者信息

Lin Xiao, Xu Fang, Zhang Ke-Wen, Qiu Wu-Xia, Zhang Hui, Hao Qiang, Li Meng, Deng Xiao-Ni, Tian Ye, Chen Zhi-Hao, Qian Ai-Rong

机构信息

Lab for Bone Metabolism, Xi'an Key Laboratory of Special Medicine and Health Engineering, Key Lab for Space Biosciences and Biotechnology, Research Center for Special Medicine and Health Systems Engineering, NPU-UAB Joint Laboratory for Bone Metabolism, School of Life Sciences, Northwestern Polytechnical University, Xi'an, China.

State Key Laboratory of Cancer Biology, Biotechnology Center, School of Pharmacy, Fourth Military Medical University, Xi'an, China.

出版信息

Front Cell Dev Biol. 2022 Apr 19;10:796227. doi: 10.3389/fcell.2022.796227. eCollection 2022.

Abstract

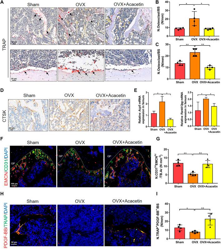
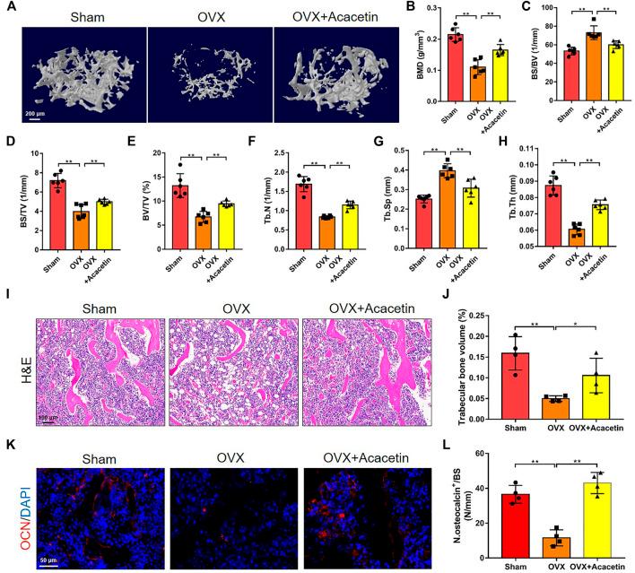
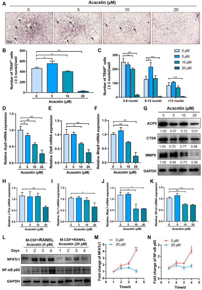
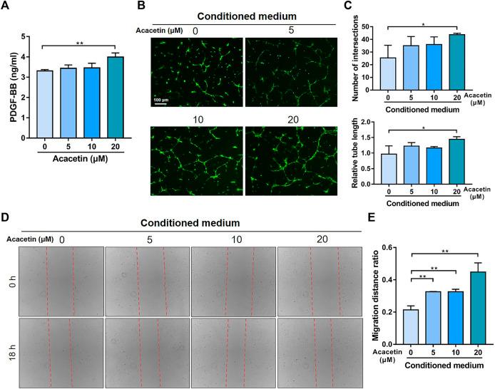
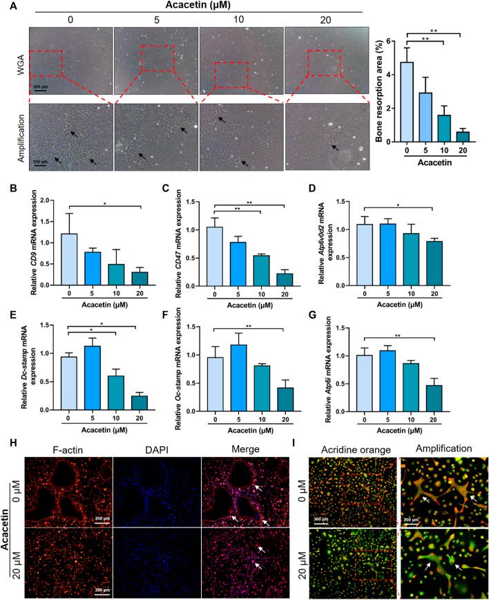
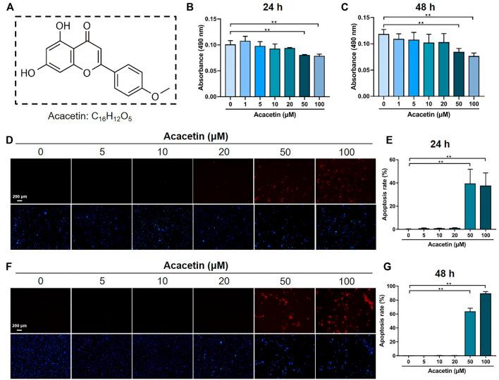
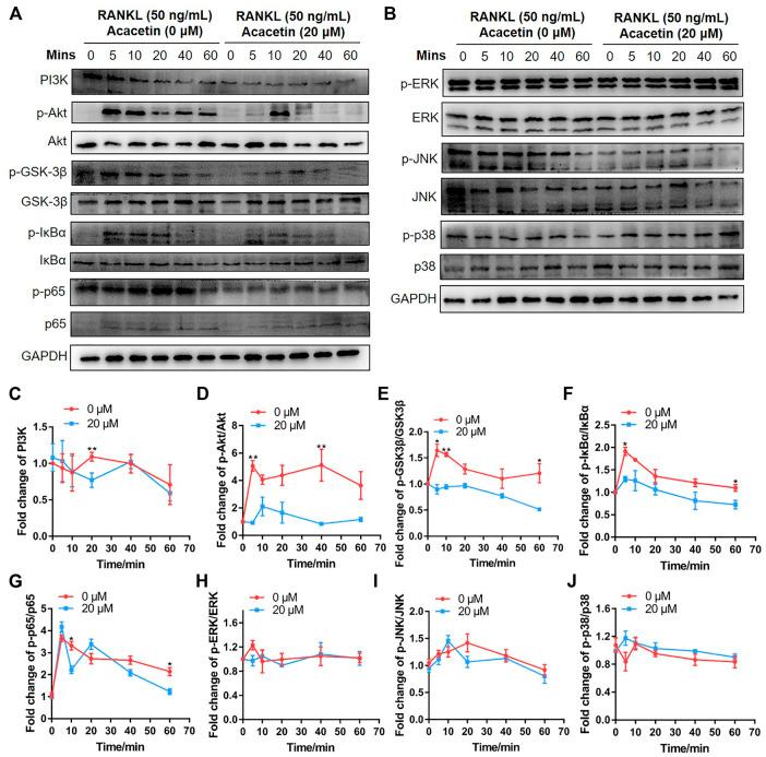
Osteoporosis, characterized by the destruction of bone resorption and bone formation, is a serious disease that endangers human health. Osteoporosis prevention and treatment has become one of the important research contents in the field of medicine. Acacetin, a natural flavonoid compound, could promote osteoblast differentiation, and inhibit osteoclast formation . However, the mechanisms of acacetin on osteoclast differentiation and type H vessel formation, as well as the effect of preventing bone loss, remain unclear. Here, we firstly used primary bone marrow derived macrophages (BMMs), endothelial progenitor cells (EPCs), and ovariectomized (OVX) mice to explore the function of acacetin on bone remodeling and H type vessel formation. In this study, we found that acacetin inhibits osteoclast formation and bone resorption of BMMs induced by the macrophage colony stimulating factor (M-CSF) and receptor activator of nuclear factor-κB ligand (RANKL) in a concentration of 20 μM without exerting cytotoxic effects. It was accompanied by downregulation of osteoclast differentiation marker genes (, , and ) and cell fusion genes (, , , , and ). Moreover, acacetin disrupted actin ring formation and extracellular acidification in osteoclasts. Mechanistic analysis revealed that acacetin not only inhibits the expression of the major transcription factor NFATc1 and NF-κB during RANKL-induced osteoclast formation, but also suppresses RANKL-induced the phosphorylation of Akt, GSK3β, IκBα, and p65. Additionally, acacetin enhanced the ability of M-CSF and RANKL-stimulated BMMs to promote angiogenesis and migration of EPCs. We further established that, , acacetin increased trabecular bone mass, decreased the number of osteoclasts, and showed more type H vessels in OVX mice. These data demonstrate that acacetin prevents OVX-induced bone loss in mice through inhibition of osteoclast function and promotion of type H vessel formation Akt/GSK3β and NF-κB signalling pathway, suggesting that acacetin may be a novel therapeutic agent for the treatment of osteoporosis.

摘要

骨质疏松症以骨吸收和骨形成破坏为特征,是一种危害人类健康的严重疾病。骨质疏松症的防治已成为医学领域的重要研究内容之一。刺槐素是一种天然黄酮类化合物,可促进成骨细胞分化,并抑制破骨细胞形成。然而,刺槐素对破骨细胞分化和H型血管形成的机制以及预防骨质流失的作用仍不清楚。在此,我们首先使用原代骨髓来源的巨噬细胞(BMMs)、内皮祖细胞(EPCs)和去卵巢(OVX)小鼠来探究刺槐素对骨重塑和H型血管形成的作用。在本研究中,我们发现刺槐素在浓度为20 μM时可抑制巨噬细胞集落刺激因子(M-CSF)和核因子κB受体活化因子配体(RANKL)诱导的BMMs破骨细胞形成和骨吸收,且无细胞毒性作用。同时,破骨细胞分化标记基因(、和)以及细胞融合基因(、、、和)表达下调。此外,刺槐素破坏了破骨细胞中的肌动蛋白环形成和细胞外酸化。机制分析表明,刺槐素不仅在RANKL诱导的破骨细胞形成过程中抑制主要转录因子NFATc1和NF-κB的表达,还抑制RANKL诱导的Akt、GSK3β、IκBα和p65的磷酸化。此外,刺槐素增强了M-CSF和RANKL刺激的BMMs促进EPCs血管生成和迁移的能力。我们进一步证实,,刺槐素增加了OVX小鼠的骨小梁质量,减少了破骨细胞数量,并显示出更多的H型血管。这些数据表明,刺槐素通过抑制破骨细胞功能和促进H型血管形成以及Akt/GSK3β和NF-κB信号通路来预防OVX诱导的小鼠骨质流失,提示刺槐素可能是一种治疗骨质疏松症的新型治疗药物。

https://cdn.ncbi.nlm.nih.gov/pmc/blobs/c4e0/9062130/a84e6b7c19cb/fcell-10-796227-g001.jpg

文献AI研究员

20分钟写一篇综述,助力文献阅读效率提升50倍。

立即体验

用中文搜PubMed

大模型驱动的PubMed中文搜索引擎

马上搜索

文档翻译

学术文献翻译模型,支持多种主流文档格式。

立即体验