Suppr超能文献

异甘草素通过调节 Nrf2/HO-1 通路减轻小鼠缺血性心肌损伤。

Isoliquiritigenin Ameliorates Ischemia-Induced Myocardial Injury via Modulating the Nrf2/HO-1 Pathway in Mice.

机构信息

Department of Cardiology, the Affiliated Hospital of Yangzhou University, Yangzhou University, Yangzhou, 225001, People's Republic of China.

Jiangsu Key Laboratory of Integrative Medicine for the Control of Geriatrics and Institute of Cardiovascular Disease, Yangzhou University, Yangzhou, 225001, People's Republic of China.

出版信息

Drug Des Devel Ther. 2022 Apr 29;16:1273-1287. doi: 10.2147/DDDT.S362754. eCollection 2022.

Abstract

BACKGROUND

Oxidative stress and inflammatory reaction play critical roles in acute myocardial infarction (AMI). Isoliquiritigenin (ISL), a flavonoid monomer extracted from licorice, has been found to have antioxidant and anti-inflammatory effects in cancer studies. Here, we tested the effect and underlying mechanisms of ISL on ischemia-induced myocardial injury in a mouse AMI model.

METHODS

Adult C57BL/6 mice were pre-treated by intraperitoneal injection of ISL and/or a specific nuclear factor E2-related factor 2 (Nrf2) inhibitor ML385 for 3 days, respectively. Then, the AMI model was established by ligating the anterior descending branch of the left coronary artery. Myocardial oxidative stress status, inflammatory response, cardiac function and infarction size were assessed after 7th day of surgery.

RESULTS

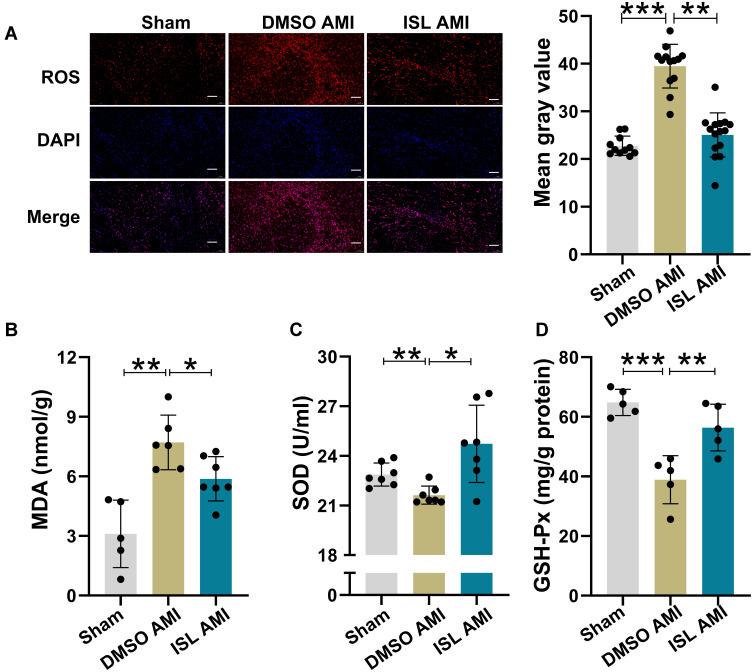
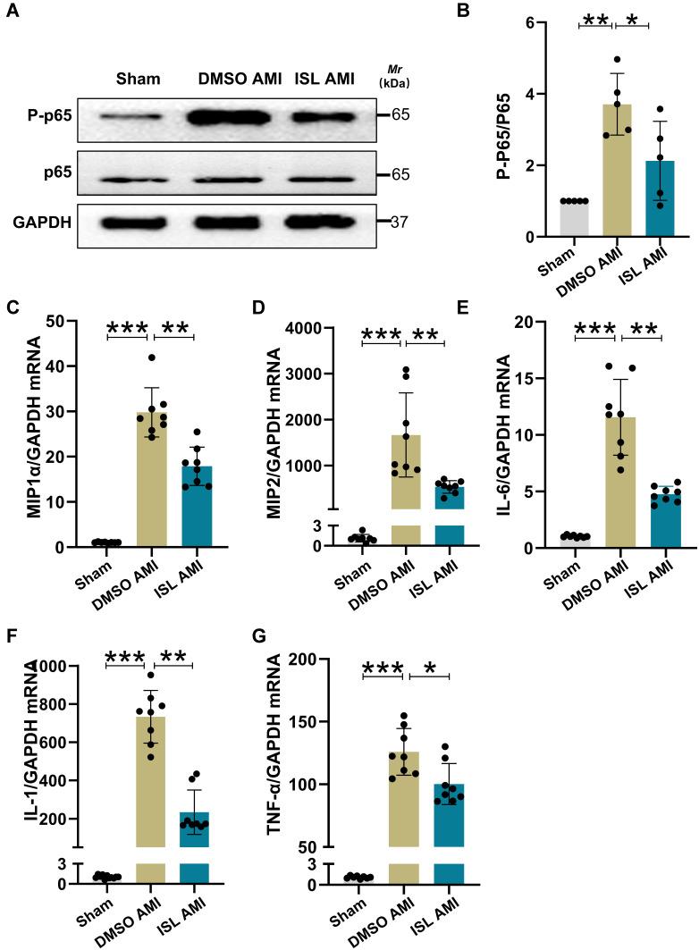
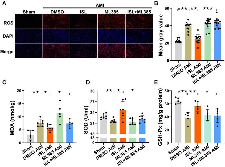
Compared with sham group, the reactive oxygen species (ROS) and malondialdehyde (MDA) level in AMI group were significantly increased. However, the superoxide dismutase (SOD) and glutathione peroxidase (GSH-Px) level were dramatically decreased. ISL treatment significantly reduced the myocardial infarction area, improved cardiac function, inhibited the production of ROS and MDA and reduced the consumption of SOD and GSH-Px. Interestingly, ISL could significantly increase nuclear Nrf2 and cytosolic heme oxygenase 1 (HO-1) level in the infarcted myocardium and reduce the oxidative stress after AMI. Also, ISL treatment dramatically inhibited the activation of myocardial NF-κB pathway and reduced the expression of pro-inflammatory factors in the AMI group. However, the administration of ML385 not only suppressed the Nrf2/HO-1 activation, the anti-oxidant and anti-inflammatory effects induced by ISL, but also attenuated the beneficial role of ISL on reducing infarct size and improving cardiac function in the mouse with AMI.

CONCLUSION

The results suggested that activation of Nrf2/HO-1 pathway has an essential role in ISL-induced cardiac protection by alleviating myocardial oxidative stress and inflammation response in mice with AMI.

摘要

背景

氧化应激和炎症反应在急性心肌梗死(AMI)中起着关键作用。异甘草素(ISL)是从甘草中提取的一种黄酮单体,已在癌症研究中发现具有抗氧化和抗炎作用。在这里,我们在小鼠 AMI 模型中测试了 ISL 对缺血性心肌损伤的作用及其潜在机制。

方法

成年 C57BL/6 小鼠分别通过腹腔注射 ISL 和/或特定的核因子 E2 相关因子 2(Nrf2)抑制剂 ML385 预处理 3 天。然后,通过结扎左冠状动脉前降支建立 AMI 模型。手术后第 7 天评估心肌氧化应激状态、炎症反应、心功能和梗死面积。

结果

与假手术组相比,AMI 组的活性氧(ROS)和丙二醛(MDA)水平显著增加。然而,超氧化物歧化酶(SOD)和谷胱甘肽过氧化物酶(GSH-Px)水平显著降低。ISL 治疗显著减少心肌梗死面积,改善心功能,抑制 ROS 和 MDA 的产生,并减少 SOD 和 GSH-Px 的消耗。有趣的是,ISL 可显著增加梗死心肌中核 Nrf2 和胞浆血红素加氧酶 1(HO-1)水平,并减轻 AMI 后的氧化应激。此外,ISL 治疗可显著抑制心肌 NF-κB 途径的激活,并降低 AMI 组中促炎因子的表达。然而,ML385 的给药不仅抑制了 ISL 诱导的 Nrf2/HO-1 激活、抗氧化和抗炎作用,还减弱了 ISL 在减少 AMI 小鼠梗死面积和改善心功能方面的有益作用。

结论

这些结果表明,Nrf2/HO-1 通路的激活在 ISL 诱导的心脏保护中起重要作用,可减轻 AMI 小鼠的心肌氧化应激和炎症反应。

https://cdn.ncbi.nlm.nih.gov/pmc/blobs/74db/9064455/5e14e0e70da6/DDDT-16-1273-g0001.jpg

文献AI研究员

20分钟写一篇综述,助力文献阅读效率提升50倍。

立即体验

用中文搜PubMed

大模型驱动的PubMed中文搜索引擎

马上搜索

文档翻译

学术文献翻译模型,支持多种主流文档格式。

立即体验