Suppr超能文献

人脐带间充质干细胞来源的外泌体通过激活自噬治疗角膜损伤。

Exosomes From Human Umbilical Cord Mesenchymal Stem Cells Treat Corneal Injury via Autophagy Activation.

作者信息

Ma Shisi, Yin Jiayang, Hao Lili, Liu Xiao, Shi Qi, Diao Yuyao, Yu Guocheng, Liu Lian, Chen Jiansu, Zhong Jingxiang

机构信息

Department of Ophthalmology, The First Affiliated Hospital of Jinan University, Jinan University, Guangzhou, China.

Institute of Ophthalmology, Medical College, Jinan University, Guangzhou, China.

出版信息

Front Bioeng Biotechnol. 2022 Apr 11;10:879192. doi: 10.3389/fbioe.2022.879192. eCollection 2022.

Abstract

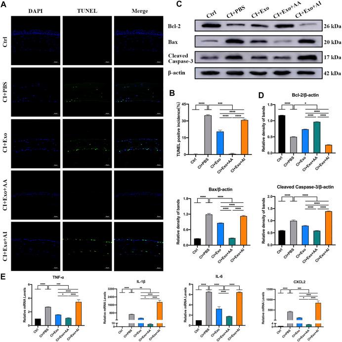
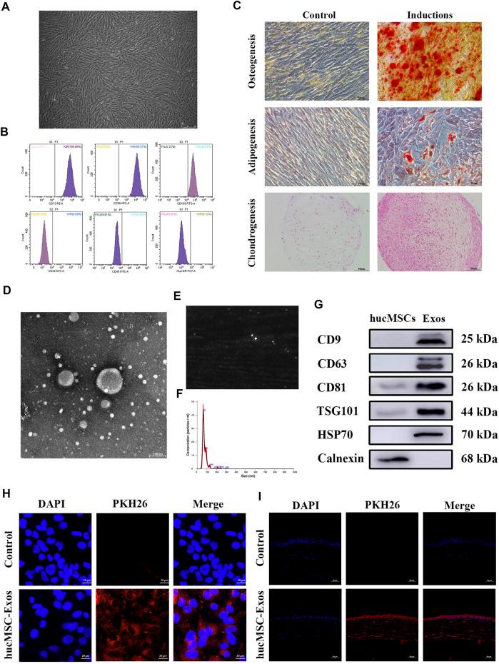
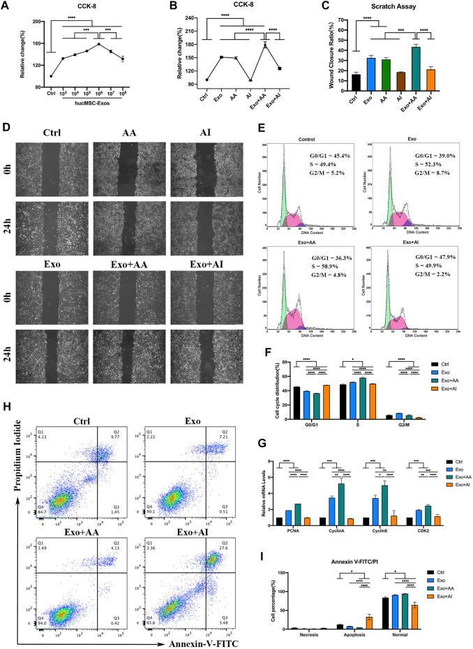
Corneal injury (CI) affects corneal integrity and transparency, deteriorating the patient's quality of life. This study aimed to explore the molecular mechanisms by which exosomes secreted from human umbilical cord mesenchymal stem cells (hucMSC-Exos) affect autophagy in human corneal epithelial cells (HCECs) and CI models. We isolated and identified hucMSC-Exos using nanoparticle tracking analysis, transmission electron microscopy, and western blotting. The effects of hucMSC-Exos combined with autophagy regulators on HCECs and CI mice were assessed using cell viability assays, scratch assay, cell cycle assay, apoptosis assay, corneal fluorescein staining, haze grades, pathological examinations, western blotting, and quantitative polymerase chain reaction (qPCR). results indicated that hucMSC-Exos combined with the autophagy activator had positive effects in promoting the cell proliferation, migration capacity, and the cell cycle by upregulating the proportions of cells in the S phase and the expression of PCNA, Cyclin A, Cyclin E, and CDK2. Meanwhile, the combination treatment reduced the apoptotic rate of HCECs. results indicated that hucMSC-Exos especially combined them with the autophagy activator significantly alleviated corneal epithelial defects and stromal opacity, reduced the levels of the apoptotic markers Bax and cleaved Caspase-3, reduced the inflammatory response products TNF-α, IL-1β, IL-6, and CXCL-2, and increased the Bcl-2. This was achieved by upregulating pAMPK/AMPK and pULK1/ULK1 ratios, and Beclin-1 and LC3B II/I, and by downregulating the pmTOR/mTOR ratio and p62. In contrast, clinical indications, apoptosis, and inflammation were aggravated after the application of the autophagy inhibitor. HucMSC-Exos combined with an autophagy activator significantly enhanced HCECs functions and alleviated corneal defects, apoptosis, and inflammation by activating the autophagy signaling pathway, AMPK-mTOR-ULK1, providing a new biological therapy for corneal wound healing and ocular surface regeneration.

摘要

角膜损伤(CI)会影响角膜的完整性和透明度,降低患者的生活质量。本研究旨在探讨人脐带间充质干细胞分泌的外泌体(hucMSC-Exos)影响人角膜上皮细胞(HCECs)自噬及CI模型的分子机制。我们采用纳米颗粒跟踪分析、透射电子显微镜和蛋白质免疫印迹法分离并鉴定了hucMSC-Exos。使用细胞活力测定、划痕试验、细胞周期测定、凋亡测定、角膜荧光素染色、混浊分级、病理检查、蛋白质免疫印迹法和定量聚合酶链反应(qPCR)评估hucMSC-Exos与自噬调节剂联合对HCECs和CI小鼠的影响。结果表明,hucMSC-Exos与自噬激活剂联合应用通过上调S期细胞比例以及PCNA、细胞周期蛋白A、细胞周期蛋白E和细胞周期蛋白依赖性激酶2(CDK2)的表达,对促进细胞增殖、迁移能力和细胞周期具有积极作用。同时,联合治疗降低了HCECs的凋亡率。结果表明,hucMSC-Exos尤其是与自噬激活剂联合应用可显著减轻角膜上皮缺损和基质混浊,降低凋亡标志物Bax和裂解型半胱天冬酶-3的水平,减少炎症反应产物肿瘤坏死因子-α(TNF-α)、白细胞介素-1β(IL-1β)、白细胞介素-6(IL-6)和CXC趋化因子配体2(CXCL-2),并增加Bcl-2。这是通过上调磷酸化腺苷单磷酸活化蛋白激酶(pAMPK)/腺苷单磷酸活化蛋白激酶(AMPK)和磷酸化 unc-51样自噬激活激酶1(pULK1)/unc-51样自噬激活激酶1(ULK1)的比值,以及Beclin-1和微管相关蛋白轻链3-II/微管相关蛋白轻链3-I(LC3B II/I),并下调磷酸化哺乳动物雷帕霉素靶蛋白(pmTOR)/哺乳动物雷帕霉素靶蛋白(mTOR)的比值和p62来实现的。相反,应用自噬抑制剂后临床症状、凋亡和炎症加剧。hucMSC-Exos与自噬激活剂联合应用通过激活自噬信号通路AMPK-mTOR-ULK1显著增强了HCECs功能,减轻了角膜缺损、凋亡和炎症,为角膜伤口愈合和眼表再生提供了一种新的生物治疗方法。

https://cdn.ncbi.nlm.nih.gov/pmc/blobs/cf96/9063640/3b08508b7cb6/fbioe-10-879192-g001.jpg

文献AI研究员

20分钟写一篇综述,助力文献阅读效率提升50倍。

立即体验

用中文搜PubMed

大模型驱动的PubMed中文搜索引擎

马上搜索

文档翻译

学术文献翻译模型,支持多种主流文档格式。

立即体验