Suppr超能文献

经鼻给予干扰素-λ可保护小鼠免受包括奥密克戎在内的 SARS-CoV-2 变异株感染。

Nasally delivered interferon-λ protects mice against infection by SARS-CoV-2 variants including Omicron.

机构信息

Department of Medicine, Washington University School of Medicine, St. Louis, MO, USA.

Department of Medicine, Washington University School of Medicine, St. Louis, MO, USA; Department of Molecular Microbiology, Washington University School of Medicine, St. Louis, MO, USA.

出版信息

Cell Rep. 2022 May 10;39(6):110799. doi: 10.1016/j.celrep.2022.110799. Epub 2022 Apr 21.

Abstract

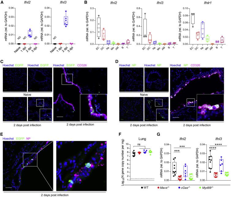
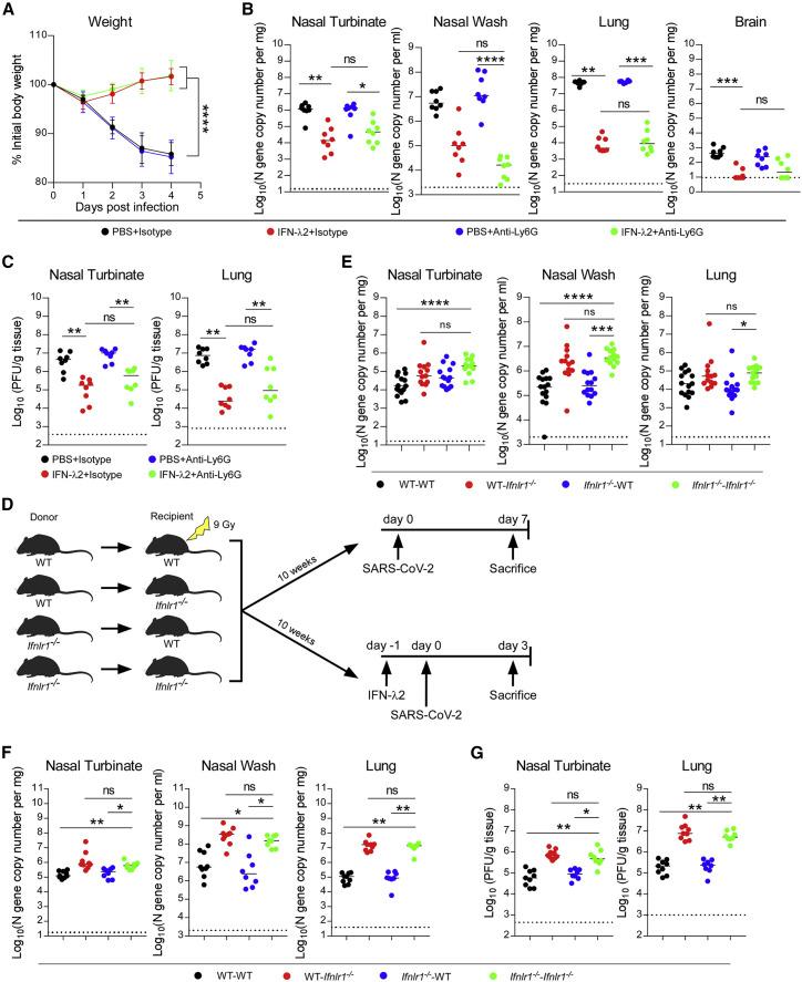
Although vaccines and monoclonal antibody countermeasures have reduced the morbidity and mortality associated with severe acute respiratory syndrome coronavirus 2 (SARS-CoV-2) infection, variants with constellations of mutations in the spike gene jeopardize their efficacy. Accordingly, antiviral interventions that are resistant to further virus evolution are needed. The host-derived cytokine interferon lambda (IFN-λ) has been proposed as a possible treatment based on studies in human coronavirus 2019 (COVID-19) patients. Here, we show that IFN-λ protects against SARS-CoV-2 B.1.351 (Beta) and B.1.1.529 (Omicron) variants in three strains of conventional and human ACE2 transgenic mice. Prophylaxis or therapy with nasally delivered IFN-λ2 limits infection of historical or variant SARS-CoV-2 strains in the upper and lower respiratory tracts without causing excessive inflammation. In the lung, IFN-λ is produced preferentially in epithelial cells and acts on radio-resistant cells to protect against SARS-CoV-2 infection. Thus, inhaled IFN-λ may have promise as a treatment for evolving SARS-CoV-2 variants that develop resistance to antibody-based countermeasures.

摘要

尽管疫苗和单克隆抗体对策降低了严重急性呼吸综合征冠状病毒 2(SARS-CoV-2)感染相关的发病率和死亡率,但刺突基因中存在突变组合的变体危及了它们的疗效。因此,需要具有抵抗病毒进一步进化的抗病毒干预措施。基于人类冠状病毒 2019(COVID-19)患者的研究,宿主来源的细胞因子干扰素 lambda(IFN-λ)被提议作为一种可能的治疗方法。在这里,我们表明 IFN-λ 可预防三种普通和人类 ACE2 转基因小鼠中 SARS-CoV-2 B.1.351(Beta)和 B.1.1.529(Omicron)变体的感染。鼻腔给予 IFN-λ2 的预防或治疗可限制上呼吸道和下呼吸道中历史或变体 SARS-CoV-2 株的感染,而不会引起过度炎症。在肺部,IFN-λ 优先在上皮细胞中产生,并作用于辐射抗性细胞以防止 SARS-CoV-2 感染。因此,吸入 IFN-λ 可能有望成为治疗对基于抗体的对策产生耐药性的不断进化的 SARS-CoV-2 变体的方法。

https://cdn.ncbi.nlm.nih.gov/pmc/blobs/b3c3/9021357/18851904c1a0/fx1_lrg.jpg

文献AI研究员

20分钟写一篇综述,助力文献阅读效率提升50倍。

立即体验

用中文搜PubMed

大模型驱动的PubMed中文搜索引擎

马上搜索

文档翻译

学术文献翻译模型,支持多种主流文档格式。

立即体验