Suppr超能文献

与AMPK相关的激酶NUAK2抑制谷胱甘肽过氧化物酶4的表达并促进乳腺癌细胞的铁死亡。

The AMPK-related kinase NUAK2 suppresses glutathione peroxidase 4 expression and promotes ferroptotic cell death in breast cancer cells.

作者信息

Singh Tanu, Beatty Alexander, Peterson Jeffrey R

机构信息

Cancer Signaling & Epigenetics Program, Fox Chase Cancer Center, Philadelphia, PA, USA.

出版信息

Cell Death Discov. 2022 May 6;8(1):253. doi: 10.1038/s41420-022-01044-y.

Abstract

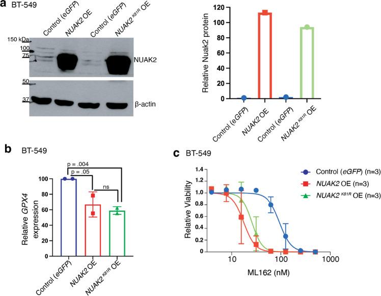
Ferroptosis is a caspase-independent form of regulated cell death strongly linked to the accumulation of reactive lipid hydroperoxides. Lipid hydroperoxides are neutralized in cells by glutathione peroxidase 4 (GPX4) and inhibitors of GPX4 are potent ferroptosis inducers with therapeutic potential in cancer. Here we report that siRNA-mediated silencing of the AMPK-related kinase NUAK2 suppresses cell death by small-molecule inducers of ferroptosis but not apoptosis. Mechanistically we find that NUAK2 suppresses the expression of GPX4 at the RNA level and enhances ferroptosis triggered by GPX4 inhibitors in a manner independent of its kinase activity. NUAK2 is amplified along with MDM4 in a subset of breast cancers, particularly the claudin-low subset, suggesting that this may predict vulnerability to GPX4 inhibitors. These findings identify a novel pathway regulating GPX4 expression as well as ferroptotic sensitivity with potential as a biomarker of breast cancer patients that might respond to GPX4 inhibition as a therapeutic strategy.

摘要

铁死亡是一种不依赖半胱天冬酶的程序性细胞死亡形式,与活性脂质氢过氧化物的积累密切相关。脂质氢过氧化物在细胞中由谷胱甘肽过氧化物酶4(GPX4)中和,GPX4抑制剂是有效的铁死亡诱导剂,在癌症治疗中具有潜力。在此我们报告,RNA干扰介导的AMPK相关激酶NUAK2沉默可抑制小分子铁死亡诱导剂引起的细胞死亡,但不抑制凋亡。从机制上我们发现,NUAK2在RNA水平上抑制GPX4的表达,并以一种不依赖其激酶活性的方式增强GPX4抑制剂引发的铁死亡。在一部分乳腺癌中,特别是claudin低表达亚型中,NUAK2与MDM4一起扩增,这表明这可能预示着对GPX4抑制剂的敏感性。这些发现确定了一条调节GPX4表达以及铁死亡敏感性的新途径,有可能作为乳腺癌患者的生物标志物,这些患者可能对作为治疗策略的GPX4抑制有反应。

https://cdn.ncbi.nlm.nih.gov/pmc/blobs/005a/9076840/3289d05b14f1/41420_2022_1044_Fig1_HTML.jpg

文献AI研究员

20分钟写一篇综述,助力文献阅读效率提升50倍。

立即体验

用中文搜PubMed

大模型驱动的PubMed中文搜索引擎

马上搜索

文档翻译

学术文献翻译模型,支持多种主流文档格式。

立即体验