Suppr超能文献

长链非编码RNA GAS5通过表观遗传沉默PTEN EZH2促进鼻咽癌进展。

LncRNA GAS5 facilitates nasopharyngeal carcinoma progression through epigenetically silencing PTEN EZH2.

作者信息

Zhao Dan, Li Yujie, Yu Min

机构信息

Department of Otorhinolaryngology Head and Neck Surgery, Zhengzhou Central Hospital Affiliated to Zhengzhou University No. 195 Tongbai Road Zhengzhou 450000 China

出版信息

RSC Adv. 2019 Oct 7;9(54):31691-31698. doi: 10.1039/c9ra05405g. eCollection 2019 Oct 1.

Abstract

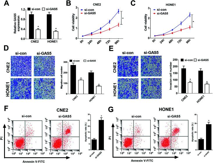
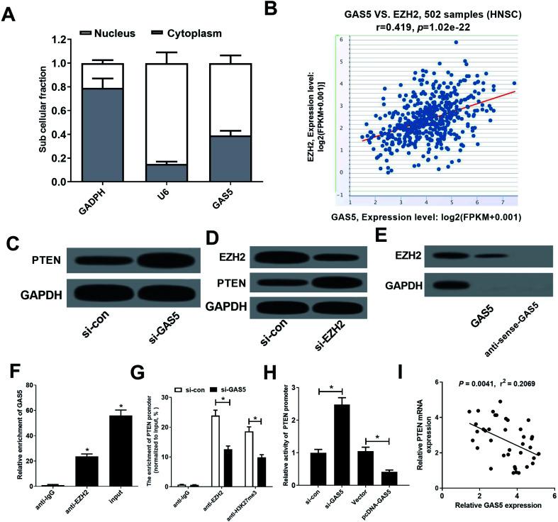
Increasing evidence demonstrated that long non-coding RNA growth-arrest-specific transcript 5 (GAS5) serves as a critical regulator in cancer development and progression. However, its function and mechanism in nasopharyngeal carcinoma (NPC) is still not well elucidated. In this study, we investigate the functional role as well as the molecular mechanism of GAS5 in NPC progression. Our results indicated that GAS5 expression was elevated in NPC tissues and cells. High GAS5 expression was correlated with poor prognosis of NPC patients. GAS5 knockdown suppressed proliferation, migration and invasion, and induced apoptosis in NPC cells. Moreover, GAS5 could epigenetically suppress PTEN expression recruiting enhancer of zeste homolog 2 (EZH2). PTEN knockdown could reverse the inhibitory effect of GAS5 inhibition on NPC progression. Furthermore, GAS5 knockdown suppressed the tumor growth . In summary, knockdown of GAS5 repressed proliferation, migration and invasion, and promoted apoptosis in NPC through epigenetically silencing PTEN recruiting EZH2.

摘要

越来越多的证据表明,长链非编码RNA生长停滞特异性转录本5(GAS5)在癌症的发生发展中起关键调节作用。然而,其在鼻咽癌(NPC)中的功能和机制仍未完全阐明。在本研究中,我们探究了GAS5在NPC进展中的功能作用及其分子机制。我们的结果表明,GAS5在NPC组织和细胞中的表达升高。GAS5高表达与NPC患者的不良预后相关。敲低GAS5可抑制NPC细胞的增殖、迁移和侵袭,并诱导其凋亡。此外,GAS5可通过招募zeste同源物2增强子(EZH2)在表观遗传上抑制PTEN的表达。敲低PTEN可逆转抑制GAS5对NPC进展的抑制作用。此外,敲低GAS5可抑制肿瘤生长。总之,敲低GAS5通过表观遗传沉默PTEN招募EZH2来抑制NPC的增殖、迁移和侵袭,并促进其凋亡。

https://cdn.ncbi.nlm.nih.gov/pmc/blobs/cf64/9072714/93e2f4bd8ed7/c9ra05405g-f1.jpg

文献AI研究员

20分钟写一篇综述,助力文献阅读效率提升50倍。

立即体验

用中文搜PubMed

大模型驱动的PubMed中文搜索引擎

马上搜索

文档翻译

学术文献翻译模型,支持多种主流文档格式。

立即体验