Suppr超能文献

人参皂苷Rk1通过钙信号通路抑制肺鳞状细胞癌的细胞增殖并促进其凋亡。

Ginsenoside Rk1 inhibits cell proliferation and promotes apoptosis in lung squamous cell carcinoma by calcium signaling pathway.

作者信息

An Xining, Fu Rongzhan, Ma Pei, Ma Xiaoxuan, Fan Daidi

机构信息

Shaanxi Key Laboratory of Degradable Biomedical Materials, School of Chemical Engineering, Northwest University 229 North Taibai Road Xi'an Shaanxi 710069 China

Shaanxi R&D Center of Biomaterials and Fermentation Engineering, School of Chemical Engineering, Northwest University 229 North Taibai Road Xi'an Shaanxi 710069 China.

出版信息

RSC Adv. 2019 Aug 13;9(43):25107-25118. doi: 10.1039/c9ra05037j. eCollection 2019 Aug 8.

Abstract

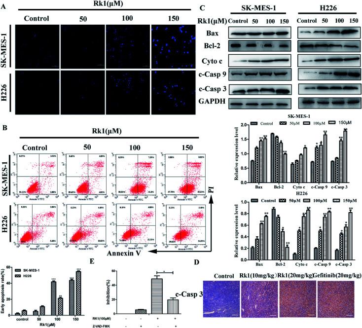
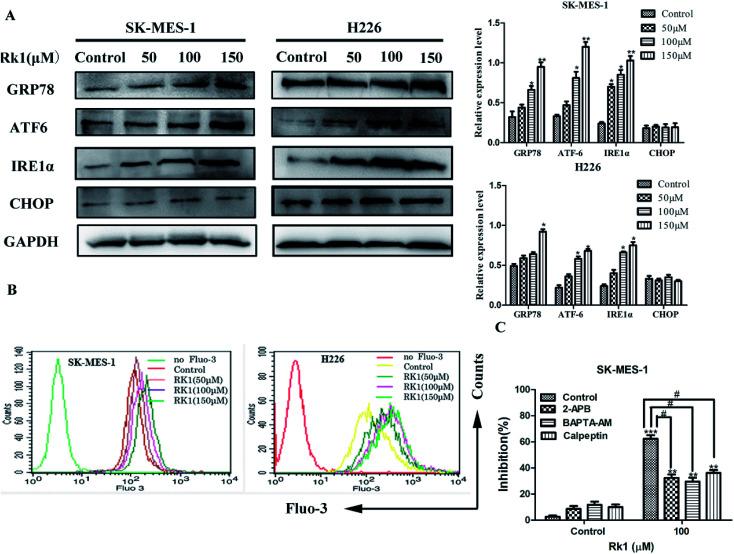
Ginsenoside Rk1 (Rk1) is a rare saponin extracted from Sun Ginseng (SG) and has been shown to have an anti-tumor effect; however, the potential role of its in lung squamous cell carcinoma remains elusive. In this study, we investigated the anti-proliferative activity and involved mechanism of Rk1 against lung squamous cell carcinoma and . First, MTT assay, cell colony formation assay and cell cycle assay showed that Rk1 effectively inhibited cell proliferation and colony formation, and induced cell arrest at G1 phase. Following AV/PI staining, JC-10 staining, Western blot and immunohistochemistry indicated that Rk1 induced caspase-dependent apoptosis. In addition, Rk1 induced ER stress, causing the release of Ca, resulting in intracellular calcium and mitochondrial calcium overload. Intracellular calcium overload activated the calpain-caspase-12 and calpain-caspase-7-PARP pathways, while mitochondrial calcium overload caused mitochondrial membrane potential reduced, and the release of cytochrome . BAPTA-AM (Ca scavengers) and calpeptin (calpain inhibitors) significantly attenuated Rk1-induced apoptosis. Moreover, Rk1 significantly inhibited the growth of SK-MES-1 xenograft tumors with low toxic side effects. In summary, this study for the first time demonstrated that Rk1 had significant antitumor effects against lung squamous cell carcinoma and great potential to serve as a novel anticancer agent.

摘要

人参皂苷Rk1(Rk1)是从红参(SG)中提取的一种稀有皂苷,已被证明具有抗肿瘤作用;然而,其在肺鳞状细胞癌中的潜在作用仍不清楚。在本研究中,我们研究了Rk1对肺鳞状细胞癌的抗增殖活性及其相关机制。首先,MTT法、细胞集落形成试验和细胞周期试验表明,Rk1能有效抑制细胞增殖和集落形成,并诱导细胞停滞于G1期。经AV/PI染色、JC-10染色、蛋白质印迹法和免疫组织化学检测表明,Rk1诱导了半胱天冬酶依赖性凋亡。此外,Rk1诱导内质网应激,导致Ca释放,引起细胞内钙和线粒体钙超载。细胞内钙超载激活了钙蛋白酶-半胱天冬酶-12和钙蛋白酶-半胱天冬酶-7-PARP途径,而线粒体钙超载导致线粒体膜电位降低,细胞色素释放。BAPTA-AM(钙清除剂)和钙肽素(钙蛋白酶抑制剂)显著减弱了Rk1诱导的凋亡。此外,Rk1显著抑制SK-MES-1异种移植瘤的生长,且毒副作用低。综上所述,本研究首次证明Rk1对肺鳞状细胞癌具有显著的抗肿瘤作用,具有作为新型抗癌药物的巨大潜力。

https://cdn.ncbi.nlm.nih.gov/pmc/blobs/8034/9069870/733d442b5e32/c9ra05037j-f1.jpg

文献AI研究员

20分钟写一篇综述,助力文献阅读效率提升50倍。

立即体验

用中文搜PubMed

大模型驱动的PubMed中文搜索引擎

马上搜索

文档翻译

学术文献翻译模型,支持多种主流文档格式。

立即体验