Suppr超能文献

通过雷公藤红素调节线粒体稳态并抑制炎症反应。

Regulating mitochondrial homeostasis and inhibiting inflammatory responses through Celastrol.

作者信息

Tao Zhenyu, Xiao Qingqing, Che Xinyu, Zhang Hengyuan, Geng Na, Shao Qin

机构信息

Department of Cardiology, Renji Hospital, School of Medicine, Shanghai Jiao Tong University, Shanghai, China.

Department of Cardiology, Shanghai Chest Hospital, Shanghai Jiao Tong University, Shanghai, China.

出版信息

Ann Transl Med. 2022 Apr;10(7):400. doi: 10.21037/atm-21-7015.

Abstract

BACKGROUND

The high morbidity and mortality rate of coronary heart disease poses a serious threat to human health. Atherosclerosis, a chronic inflammation of the blood vessel wall, is a significant pathological process leading to coronary heart disease. Macrophage inflammation plays a crucial role in the occurrence and development of atherosclerosis.

METHODS

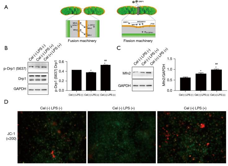
Macrophage inflammation model was constructed by lipopolysaccharide (LPS), and macrophages were treated with Celastrol at different concentrations (0, 0.1, 1, 10, 100 ng/mL) and different time points (0, 1, 3, 6, 12 h). Real-time quantitative PCR (qPCR) and Western Blot were used to detect the expression of Nur77 mRNA and protein. Macrophages were then pretreated with 100 nmol/L tripterine for 40min and co-cultured with 100 ng/mL LPS. The expression levels of inflammatory factors and chemokines, phosphorylation of phospho-dynamin-related protein 1 (p-Drp1) at Ser637 and expression of mitochondrial fusion protein mitochondrial fusion protein mitofusin-2 (Mfn2) were detected by qPCR, Western blot and ELISA, respectively. The changes of mitochondrial membrane potential were detected by JC-1 probe.

RESULTS

100 nmol/L Celastrol can significantly inhibit LPS-induced inflammatory responses and down-regulate the expression levels of cytokines such as inducible nitric oxide synthase (iNOS), cyclooxygenase-2 (COX2), tumor necrosis factor-α (TNF-α), chemokines (CCL-2, and CXCL-10), as well as chemokines. And Celastrol could regulate mitochondrial fission and fusion by promoting the phosphorylation of the Drp1 at the Ser637 site, thereby inhibiting mitochondrial fission. At the same time, by up-regulating the level of the Mfn2, Celastrol also promoted mitochondrial fusion. In addition, we found that the nuclear factor-k-gene binding (NF-κB), extracellular signal-regulated kinase 1/2 (ERK1/2), and p38 signaling pathways aided the drug's anti-inflammatory effects. We also explored the relationship between Celastrol and the nuclear receptor Nur77 and found that it could up-regulate the expression of Nur77.

CONCLUSIONS

Our study found that Celastrol could reduce inflammation by regulating Drp1 dependent mitochondrial fission and fusion, as well as the ERK1/2, p38, NF-κB signaling pathways. This finding provides a strong direction for the development of new anti-inflammatory drugs for atherosclerosis.

摘要

背景

冠心病的高发病率和死亡率对人类健康构成严重威胁。动脉粥样硬化是血管壁的慢性炎症,是导致冠心病的重要病理过程。巨噬细胞炎症在动脉粥样硬化的发生和发展中起关键作用。

方法

用脂多糖(LPS)构建巨噬细胞炎症模型,并用不同浓度(0、0.1、1、10、100 ng/mL)和不同时间点(0、1、3、6、12 h)的雷公藤红素处理巨噬细胞。采用实时定量PCR(qPCR)和蛋白质免疫印迹法检测Nur77 mRNA和蛋白的表达。然后用100 nmol/L雷公藤甲素预处理巨噬细胞40分钟,再与100 ng/mL LPS共培养。分别用qPCR、蛋白质免疫印迹法和酶联免疫吸附测定法检测炎症因子和趋化因子的表达水平、丝氨酸637位点磷酸化动力相关蛋白1(p-Drp1)的磷酸化水平以及线粒体融合蛋白线粒体融合蛋白2(Mfn2)的表达。用JC-1探针检测线粒体膜电位的变化。

结果

100 nmol/L雷公藤红素可显著抑制LPS诱导的炎症反应,下调诱导型一氧化氮合酶(iNOS)、环氧化酶-2(COX2)、肿瘤坏死因子-α(TNF-α)等细胞因子以及趋化因子(CCL-2和CXCL-10)的表达水平。雷公藤红素可通过促进Drp1在丝氨酸637位点的磷酸化来调节线粒体的分裂和融合,从而抑制线粒体分裂。同时,雷公藤红素通过上调Mfn2的水平,也促进了线粒体融合。此外,我们发现核因子-k基因结合(NF-κB)、细胞外信号调节激酶1/2(ERK1/2)和p38信号通路有助于该药物的抗炎作用。我们还探讨了雷公藤红素与核受体Nur77之间的关系,发现它可以上调Nur77的表达。

结论

我们的研究发现,雷公藤红素可通过调节Drp1依赖性线粒体分裂和融合以及ERK1/2、p38、NF-κB信号通路来减轻炎症。这一发现为开发新的抗动脉粥样硬化抗炎药物提供了有力方向。

https://cdn.ncbi.nlm.nih.gov/pmc/blobs/f4c0/9073791/f53e95d24ddc/atm-10-07-400-f1.jpg

文献AI研究员

20分钟写一篇综述,助力文献阅读效率提升50倍。

立即体验

用中文搜PubMed

大模型驱动的PubMed中文搜索引擎

马上搜索

文档翻译

学术文献翻译模型,支持多种主流文档格式。

立即体验