Suppr超能文献

一种源自杀菌肽-4的肽C18通过干扰线粒体功能发挥抑制作用。

A Cecropin-4 Derived Peptide C18 Inhibits by Disturbing Mitochondrial Function.

作者信息

Sun Chao-Qin, Peng Jian, Yang Long-Bing, Jiao Zheng-Long, Zhou Luo-Xiong, Tao Ru-Yu, Zhu Li-Juan, Tian Zhu-Qing, Huang Ming-Jiao, Guo Guo

机构信息

The Key and Characteristic Laboratory of Modern Pathogen Biology, School of Basic Medical Sciences, Guizhou Medical University, Guiyang, China.

Center of Laboratory Medicine, The Affiliated Hospital of Guizhou Medical University, Guiyang, China.

出版信息

Front Microbiol. 2022 Apr 19;13:872322. doi: 10.3389/fmicb.2022.872322. eCollection 2022.

Abstract

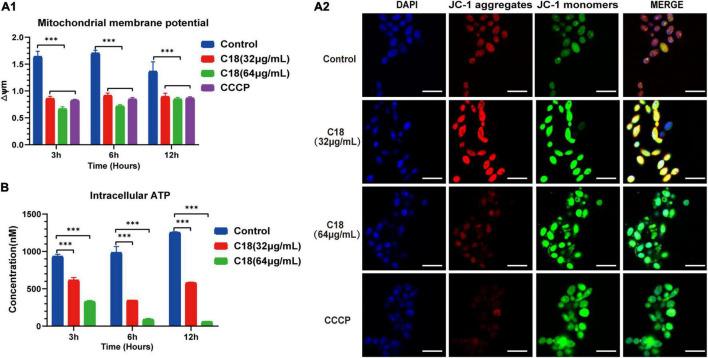
Global burden of fungal infections and related health risk has accelerated at an incredible pace, and multidrug resistance emergency aggravates the need for the development of new effective strategies. is clinically the most ubiquitous pathogenic fungus that leads to high incidence and mortality in immunocompromised patients. Antimicrobial peptides (AMPs), in this context, represent promising alternatives having potential to be exploited for improving human health. In our previous studies, a Cecropin-4-derived peptide named C18 was found to possess a broader antibacterial spectrum after modification and exhibit significant antifungal activity against . In this study, C18 shows antifungal activity against or non- species with a minimum inhibitory concentration (MIC) at 4∼32 μg/ml, and clinical isolates of fluconazole (FLZ)-resistance C. were highly susceptible to C18 with MIC value of 8 or 16 μg/ml. Additionally, C18 is superior to FLZ for killing planktonic from inhibitory and killing kinetic curves. Moreover, C18 could attenuate the virulence of , which includes damaging the cell structure, retarding hyphae transition, and inhibiting biofilm formation. Intriguingly, in the model with infection, C18 could improve the survival rate of larvae to 70% and reduce load from 5.01 × 10 to 5.62 × 10 CFU. For mechanistic action of C18, the level of reactive oxygen species (ROS) generation and cytosolic Ca increased in the presence of C18, which is closely associated with mitochondrial dysfunction. Meanwhile, mitochondrial membrane potential (△Ψm) loss and ATP depletion of occurred with the treatment of C18. We hypothesized that C18 might inhibit via triggering mitochondrial dysfunction driven by ROS generation and Ca accumulation. Our observation provides a basis for future research to explore the antifungal strategies and presents C18 as an attractive therapeutic candidate to be developed to treat candidiasis.

摘要

真菌感染的全球负担及相关健康风险正以惊人的速度加速增长,多重耐药性危机加剧了开发新的有效策略的必要性。在临床上是最普遍存在的致病真菌,在免疫功能低下的患者中导致高发病率和死亡率。在此背景下,抗菌肽(AMPs)是有望用于改善人类健康的替代物。在我们之前的研究中,一种名为C18的源自天蚕素-4的肽经修饰后具有更广泛的抗菌谱,并对显示出显著的抗真菌活性。在本研究中,C18对或非种属的真菌表现出抗真菌活性,其最低抑菌浓度(MIC)为4至32μg/ml,对氟康唑(FLZ)耐药的临床分离株对C18高度敏感,MIC值为8或16μg/ml。此外,从抑制和杀菌动力学曲线来看,C18在杀死浮游真菌方面优于FLZ。而且,C18可减弱的毒力,包括破坏细胞结构、延缓菌丝转变和抑制生物膜形成。有趣的是,在感染的模型中,C18可将幼虫的存活率提高到70%,并将载量从5.01×10降至5.62×10CFU。关于C18的作用机制,在C18存在的情况下,活性氧(ROS)生成水平和胞质Ca增加,这与线粒体功能障碍密切相关。同时,用C18处理后会出现线粒体膜电位(△Ψm)丧失和ATP消耗。我们推测C18可能通过触发由ROS生成和Ca积累驱动的线粒体功能障碍来抑制。我们的观察为未来探索抗真菌策略的研究提供了基础,并将C18作为一种有吸引力的治疗候选物用于开发治疗念珠菌病。

https://cdn.ncbi.nlm.nih.gov/pmc/blobs/e65f/9075107/94e69dece007/fmicb-13-872322-g001.jpg

文献AI研究员

20分钟写一篇综述,助力文献阅读效率提升50倍。

立即体验

用中文搜PubMed

大模型驱动的PubMed中文搜索引擎

马上搜索

文档翻译

学术文献翻译模型,支持多种主流文档格式。

立即体验