Suppr超能文献

阻塞性睡眠呼吸暂停通过ASC/HIF-1α途径加重蛛网膜下腔出血后早期脑损伤中的神经炎症和细胞焦亡。

Obstructive sleep apnea aggravates neuroinflammation and pyroptosis in early brain injury following subarachnoid hemorrhage via ASC/HIF-1α pathway.

作者信息

Xu Jun, Li Qian, Xu Chen-Yu, Mao Shan, Jin Jia-Jia, Gu Wei, Shi Ying, Zou Chun-Fang, Ye Liang

机构信息

Department of Respiration, Nanjing First Hospital, Nanjing Medical University, Nanjing, Jiangsu Province, China.

Department of Respiration, Nanjing First Hospital, Nanjing Medical University; Department of Respiration, Nanjing Yuhua Hospital, Yuhua Branch of Nanjing First Hospital, Nanjing, Jiangsu Province, China.

出版信息

Neural Regen Res. 2022 Nov;17(11):2537-2543. doi: 10.4103/1673-5374.339000.

Abstract

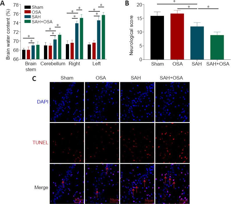
Obstructive sleep apnea can worsen the prognosis of subarachnoid hemorrhage. However, the underlying mechanism remains unclear. In this study, we established a mouse model of subarachnoid hemorrhage using the endovascular perforation method and exposed the mice to intermittent hypoxia for 8 hours daily for 2 consecutive days to simulate sleep apnea. We found that sleep apnea aggravated brain edema, increased hippocampal neuron apoptosis, and worsened neurological function in this mouse model of subarachnoid hemorrhage. Then, we established an in vitro HT-22 cell model of hemin-induced subarachnoid hemorrhage/intermittent hypoxia and found that the cells died, and lactate dehydrogenase release increased, after 48 hours. We further investigated the underlying mechanism and found that sleep apnea increased the expression of hippocampal neuroinflammatory factors interleukin-1β, interleukin-18, interleukin-6, nuclear factor κB, pyroptosis-related protein caspase-1, pro-caspase-1, and NLRP3, promoted the proliferation of astrocytes, and increased the expression of hypoxia-inducible factor 1α and apoptosis-associated speck-like protein containing a CARD, which are the key proteins in the hypoxia-inducible factor 1α/apoptosis-associated speck-like protein containing a CARD signaling pathway. We also found that knockdown of hypoxia-inducible factor 1α expression in vitro greatly reduced the damage to HY22 cells. These findings suggest that sleep apnea aggravates early brain injury after subarachnoid hemorrhage by aggravating neuroinflammation and pyroptosis, at least in part through the hypoxia-inducible factor 1α/apoptosis-associated speck-like protein containing a CARD signaling pathway.

摘要

阻塞性睡眠呼吸暂停可使蛛网膜下腔出血的预后恶化。然而,其潜在机制仍不清楚。在本研究中,我们采用血管内穿刺法建立了蛛网膜下腔出血小鼠模型,并使小鼠连续2天每天暴露于间歇性缺氧环境8小时以模拟睡眠呼吸暂停。我们发现,在该蛛网膜下腔出血小鼠模型中,睡眠呼吸暂停加重了脑水肿,增加了海马神经元凋亡,并使神经功能恶化。然后,我们建立了血红素诱导的蛛网膜下腔出血/间歇性缺氧的体外HT-22细胞模型,发现48小时后细胞死亡,乳酸脱氢酶释放增加。我们进一步研究了潜在机制,发现睡眠呼吸暂停增加了海马神经炎症因子白细胞介素-1β、白细胞介素-18、白细胞介素-6、核因子κB、焦亡相关蛋白半胱天冬酶-1、前半胱天冬酶-1和NLRP3的表达,促进了星形胶质细胞的增殖,并增加了缺氧诱导因子1α和含CARD的凋亡相关斑点样蛋白的表达,这两种蛋白是缺氧诱导因子1α/含CARD的凋亡相关斑点样蛋白信号通路中的关键蛋白。我们还发现,体外敲低缺氧诱导因子1α的表达可大大减轻对HY22细胞的损伤。这些发现表明,睡眠呼吸暂停至少部分通过缺氧诱导因子1α/含CARD的凋亡相关斑点样蛋白信号通路加重神经炎症和焦亡,从而加重蛛网膜下腔出血后的早期脑损伤。

https://cdn.ncbi.nlm.nih.gov/pmc/blobs/5b57/9120669/87ade60125d4/NRR-17-2537-g002.jpg

文献AI研究员

20分钟写一篇综述,助力文献阅读效率提升50倍。

立即体验

用中文搜PubMed

大模型驱动的PubMed中文搜索引擎

马上搜索

文档翻译

学术文献翻译模型,支持多种主流文档格式。

立即体验