Suppr超能文献

长读测序揭示了宫颈癌中 HPV 整合的高分辨率及其致癌进展。

Long-read sequencing unveils high-resolution HPV integration and its oncogenic progression in cervical cancer.

机构信息

Key Laboratory of Precision Medicine in Diagnosis and Monitoring Research of Zhejiang Province, Sir Run Run Shaw Hospital, Zhejiang University School of Medicine, Hangzhou, China.

Zhejiang Provincial Key Laboratory of Precision Diagnosis and Therapy for Major Gynecological Diseases, Women's Hospital, Zhejiang University School of Medicine, Hangzhou, China.

出版信息

Nat Commun. 2022 May 10;13(1):2563. doi: 10.1038/s41467-022-30190-1.

Abstract

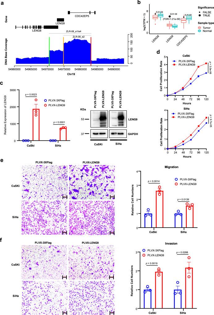
Integration of human papillomavirus (HPV) DNA into the human genome is considered as a key event in cervical carcinogenesis. Here, we perform comprehensive characterization of large-range virus-human integration events in 16 HPV16-positive cervical tumors using the Nanopore long-read sequencing technology. Four distinct integration types characterized by the integrated HPV DNA segments are identified with Type B being particularly notable as lacking E6/E7 genes. We further demonstrate that multiple clonal integration events are involved in the use of shared breakpoints, the induction of inter-chromosomal translocations and the formation of extrachromosomal circular virus-human hybrid structures. Combined with the corresponding RNA-seq data, we highlight LINC00290, LINC02500 and LENG9 as potential driver genes in cervical cancer. Finally, we reveal the spatial relationship of HPV integration and its various structural variations as well as their functional consequences in cervical cancer. These findings provide insight into HPV integration and its oncogenic progression in cervical cancer.

摘要

人乳头瘤病毒(HPV)DNA 整合到人类基因组中被认为是宫颈癌发生的关键事件。在这里,我们使用 Nanopore 长读测序技术对 16 例 HPV16 阳性宫颈癌肿瘤中的大范围病毒-人整合事件进行了全面表征。通过整合 HPV DNA 片段,确定了四种不同的整合类型,其中 B 型尤为突出,因为它缺乏 E6/E7 基因。我们进一步证明,多个克隆整合事件涉及共享断点的使用、染色体间易位的诱导和染色体外环状病毒-人杂交结构的形成。结合相应的 RNA-seq 数据,我们强调 LINC00290、LINC02500 和 LENG9 作为宫颈癌的潜在驱动基因。最后,我们揭示了 HPV 整合及其各种结构变异及其在宫颈癌中的功能后果的空间关系。这些发现为我们深入了解 HPV 整合及其在宫颈癌中的致癌进展提供了线索。

https://cdn.ncbi.nlm.nih.gov/pmc/blobs/7230/9091225/26110819ce65/41467_2022_30190_Fig1_HTML.jpg

文献AI研究员

20分钟写一篇综述,助力文献阅读效率提升50倍。

立即体验

用中文搜PubMed

大模型驱动的PubMed中文搜索引擎

马上搜索

文档翻译

学术文献翻译模型,支持多种主流文档格式。

立即体验