Suppr超能文献

原核生物抗病毒武器库的系统和定量分析。

Systematic and quantitative view of the antiviral arsenal of prokaryotes.

机构信息

Université de Paris, IAME, UMR 1137, INSERM, Paris, France.

SEED, U1284, INSERM, Université de Paris, Paris, France.

出版信息

Nat Commun. 2022 May 10;13(1):2561. doi: 10.1038/s41467-022-30269-9.

Abstract

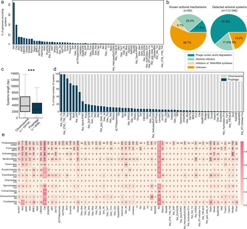
Bacteria and archaea have developed multiple antiviral mechanisms, and genomic evidence indicates that several of these antiviral systems co-occur in the same strain. Here, we introduce DefenseFinder, a tool that automatically detects known antiviral systems in prokaryotic genomes. We use DefenseFinder to analyse 21000 fully sequenced prokaryotic genomes, and find that antiviral strategies vary drastically between phyla, species and strains. Variations in composition of antiviral systems correlate with genome size, viral threat, and lifestyle traits. DefenseFinder will facilitate large-scale genomic analysis of antiviral defense systems and the study of host-virus interactions in prokaryotes.

摘要

细菌和古菌已经开发出多种抗病毒机制,基因组证据表明,其中一些抗病毒系统存在于同一菌株中。在这里,我们引入了 DefenseFinder,这是一种自动检测原核基因组中已知抗病毒系统的工具。我们使用 DefenseFinder 分析了 21000 个完全测序的原核基因组,发现抗病毒策略在门、种和菌株之间有很大差异。抗病毒系统组成的变化与基因组大小、病毒威胁和生活方式特征有关。DefenseFinder 将促进抗病毒防御系统的大规模基因组分析以及原核生物中宿主-病毒相互作用的研究。

https://cdn.ncbi.nlm.nih.gov/pmc/blobs/5e8d/9090908/bedf66c80350/41467_2022_30269_Fig1_HTML.jpg

文献AI研究员

20分钟写一篇综述,助力文献阅读效率提升50倍。

立即体验

用中文搜PubMed

大模型驱动的PubMed中文搜索引擎

马上搜索

文档翻译

学术文献翻译模型,支持多种主流文档格式。

立即体验