Suppr超能文献

撤回文章:长链非编码RNA MEG3通过调控miR-31-5p/TIMP3轴抑制非小细胞肺癌细胞的增殖、迁移、侵袭并增强其凋亡。

Retracted Article: Long non-coding RNA MEG3 inhibits cell proliferation, migration, invasion and enhances apoptosis in non-small cell lung cancer cells by regulating the miR-31-5p/TIMP3 axis.

作者信息

Li Kui, Wang Xiaodan, Huang Zhen, Xu Hui, Zheng Songbai, Qiu Yurong

机构信息

Department of Translational Medicine Research Institute, Guangzhou Huayin Medical Laboratory Center. Ltd The Second Floor of Life Sciences Building of Southern Medical University No. 1838, North Guangzhou Street Guangzhou Guangdong China

Technical Service Department, Guangzhou Huayin Medical Institute. Ltd Guangzhou Guangdong China.

出版信息

RSC Adv. 2019 Nov 22;9(65):38200-38208. doi: 10.1039/c9ra07880k. eCollection 2019 Nov 19.

Abstract

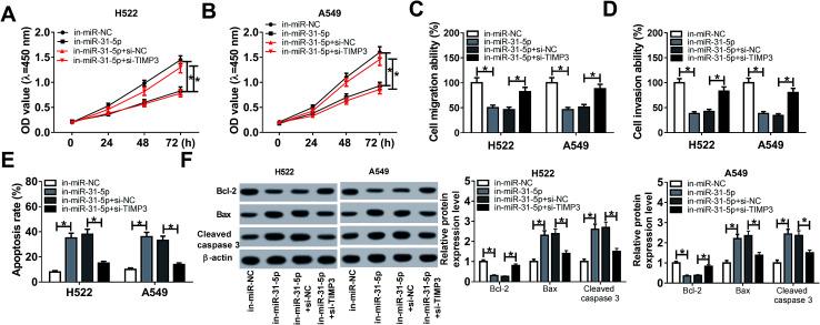
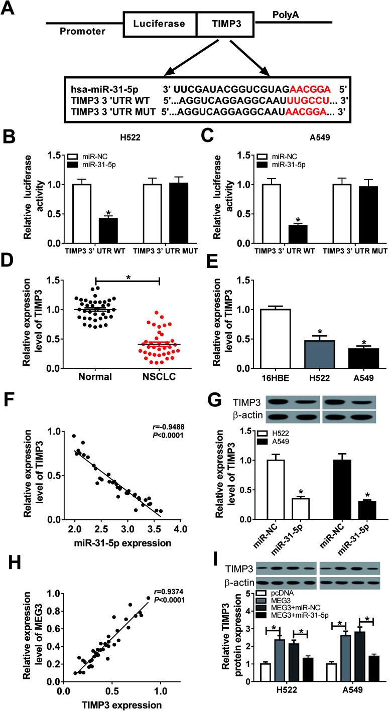
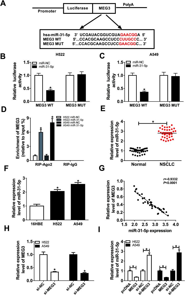
Non-small cell lung cancer (NSCLC) is a malignant lung cancer and accounts for 80% of lung cancer-related deaths. Long non-coding RNA maternally expressed gene 3 (MEG3) has been identified as a tumor suppressor in multiple cancers. However, the regulatory mechanism of MEG3 in NSCLC development is still largely unknown. The expression levels of MEG3, microRNA-31-5p (miR-31-5p) and tissue inhibitor of metalloproteinase 3 (TIMP3) in NSCLC tumors and cells were measured by quantitative real time polymerase chain reaction (qRT-PCR). Cell viability, apoptosis, migration and invasion were detected by cell counting kit-8 (CCK-8), flow cytometry, western blotting and transwell assays, respectively. Xenograft mouse models were established by subcutaneously injecting NSCLC cells stably transfected with Lenti-pcDNA or Lenti-MEG3. The interaction between miR-31-5p and MEG3 or TIMP3 was validated by luciferase reporter and RNA immunoprecipitation (RIP) assays. MEG3 and TIMP3 levels were up-regulated, whereas miR-31-5p expression was down-regulated in NSCLC tumors and cells compared with normal tissues and cells. Overexpression of MEG3 repressed cell proliferation, migration and invasion, but induced apoptosis in NSCLC cells. More importantly, MEG3 effectively hindered tumor growth . Next, luciferase reporter and RIP assays confirmed the interaction between miR-31-5p and MEG3 or TIMP3. Pearson's correlation coefficient revealed that miR-31-5p was inversely correlated with MEG3 or TIMP3. Rescue experiments indicated that MEG3 regulated TIMP3 expression by sponging miR-31-5p in NSCLC cells. Thus, MEG3 inhibited cell proliferation, migration and invasion, but enhanced apoptosis in NSCLC cells through up-regulating TIMP3 expression by regulating miR-31-5p, indicating novel biomarkers for the therapy of NSCLC.

摘要

非小细胞肺癌(NSCLC)是一种恶性肺癌,占肺癌相关死亡人数的80%。长链非编码RNA母系表达基因3(MEG3)已被确定为多种癌症中的肿瘤抑制因子。然而,MEG3在NSCLC发生发展中的调控机制仍 largely未知。通过定量实时聚合酶链反应(qRT-PCR)检测NSCLC肿瘤组织和细胞中MEG3、微小RNA-31-5p(miR-31-5p)和金属蛋白酶组织抑制剂3(TIMP3)的表达水平。分别通过细胞计数试剂盒-8(CCK-8)、流式细胞术、蛋白质印迹法和Transwell实验检测细胞活力、凋亡、迁移和侵袭。通过皮下注射稳定转染慢病毒载体pcDNA或慢病毒载体MEG3的NSCLC细胞建立异种移植小鼠模型。通过荧光素酶报告基因和RNA免疫沉淀(RIP)实验验证miR-31-5p与MEG3或TIMP3之间的相互作用。与正常组织和细胞相比,NSCLC肿瘤组织和细胞中MEG3和TIMP3水平上调,而miR-31-5p表达下调。MEG3的过表达抑制NSCLC细胞的增殖、迁移和侵袭,但诱导细胞凋亡。更重要的是,MEG3有效地抑制肿瘤生长。接下来,荧光素酶报告基因和RIP实验证实了miR-31-5p与MEG3或TIMP3之间的相互作用。Pearson相关系数显示miR-31-5p与MEG3或TIMP3呈负相关。挽救实验表明,MEG3通过在NSCLC细胞中海绵化miR-31-5p来调节TIMP3的表达。因此,MEG3通过调节miR-31-5p上调TIMP3表达,从而抑制NSCLC细胞的增殖、迁移和侵袭,但增强细胞凋亡,这为NSCLC的治疗指明了新的生物标志物。

https://cdn.ncbi.nlm.nih.gov/pmc/blobs/7497/9075888/08dd39118cb1/c9ra07880k-f1.jpg

文献AI研究员

20分钟写一篇综述,助力文献阅读效率提升50倍。

立即体验

用中文搜PubMed

大模型驱动的PubMed中文搜索引擎

马上搜索

文档翻译

学术文献翻译模型,支持多种主流文档格式。

立即体验