Suppr超能文献

撤回文章:环状RNA PVT1通过miR-181a-5p介导的自噬调节非小细胞肺癌中miR-181a-5p/NEK7轴及顺铂化疗耐药性与细胞转移。

Retracted Article: CircRNA PVT1 modulates cell metastasis the miR-181a-5p/NEK7 axis and cisplatin chemoresistance through miR-181a-5p-mediated autophagy in non-small cell lung cancer.

作者信息

Yan Limin, Bai Minghe, Xu Jinheng, Li Xuemei, Wu Chenpeng, Zhou Yuntao, Yan Jidong, Zhang Zhiyong

机构信息

Department of Pathology, Tangshan Gongren Hospital No. 27, Wenhua Road, Lubei District Tangshan 063000 Hebei China

Department of Center Labotarary, Tangshan Gongren Hospital Tangshan 063000 Hebei China.

出版信息

RSC Adv. 2019 Dec 20;9(72):42324-42334. doi: 10.1039/c9ra08872e. eCollection 2019 Dec 18.

Abstract

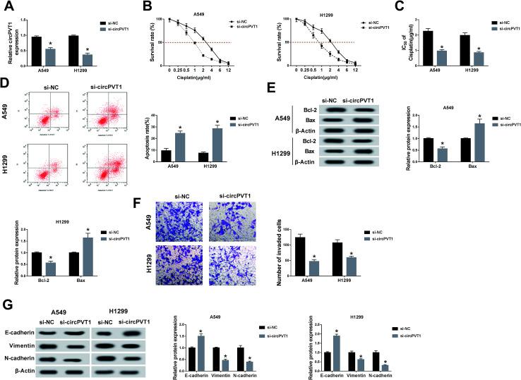
In the initiation and evolution of human cancers, circular RNAs (circRNAs) act as crucial regulators. The aim of this report was to ascertain the functional mechanisms of circRNA plasmacytoma variant translocation 1 (circPVT1) in the metastasis and chemoresistance of non-small cell lung cancer (NSCLC). The levels of circPVT1, microRNA-181a-5p (miR-181a-5p) and non-inherited maternal antigens-related kinase 7 (NEK7) were examined quantitative real-time polymerase chain reaction (qRT-PCR). The levels of the associated proteins were determined through western blot. Cell counting kit-8 (CCK-8) and flow cytometry were used to assess the half inhibitory concentration (IC) of cisplatin and cell apoptosis, respectively. Cell invasion was detected by transwell assay. A dual-luciferase reporter assay and RNA immunoprecipitation (RIP) were used to confirm the target relation. The impact of circPVT1 on cisplatin chemoresistance was investigated using xenograft experiments. CircPVT1 and NEK7 were up-regulated and miR-181a-5p was down-regulated in NSCLC. CircPVT1 knockdown refrained the cisplatin chemoresistance and metastasis of NSCLC cells. MiR-181a-5p was a target of circPVT1 and circPVT1 inhibition alleviated the effects of a miR-181a-5p inhibitor on NSCLC cells. The decrease of circPVT1 accentuated the si-NEK7-inhibited metastasis by the miR-181a-5p/NEK7 axis and relieved the 3-methyladenine (3-MA)-promoted cisplatin chemoresistance by miR-181a-5p-mediated autophagy. Down-regulation of circPVT1 facilitated the cisplatin sensitivity of NSCLC cells . Due to the modulation of cell metastasis the miR-181a-5p/NEK7 axis and cisplatin chemoresistance by miR-181a-5p-mediated autophagy in NSCLC, circPVT1 might act as an appreciable therapeutic marker for NSCLC.

摘要

在人类癌症的发生和发展过程中,环状RNA(circRNA)发挥着关键的调节作用。本报告旨在确定环状RNA浆细胞瘤变异易位1(circPVT1)在非小细胞肺癌(NSCLC)转移和化疗耐药中的功能机制。采用定量实时聚合酶链反应(qRT-PCR)检测circPVT1、微小RNA-181a-5p(miR-181a-5p)和非遗传性母体抗原相关激酶7(NEK7)的水平。通过蛋白质印迹法测定相关蛋白的水平。分别使用细胞计数试剂盒-8(CCK-8)和流式细胞术评估顺铂的半数抑制浓度(IC)和细胞凋亡情况。通过Transwell实验检测细胞侵袭。采用双荧光素酶报告基因检测和RNA免疫沉淀(RIP)来确认靶标关系。利用异种移植实验研究circPVT1对顺铂化疗耐药的影响。在NSCLC中,circPVT1和NEK7上调,miR-181a-5p下调。敲低circPVT1可抑制NSCLC细胞的顺铂化疗耐药性和转移。miR-181a-5p是circPVT1的靶标,抑制circPVT1可减轻miR-181a-5p抑制剂对NSCLC细胞的影响。circPVT1的降低通过miR-181a-5p/NEK7轴增强了si-NEK7抑制的转移作用,并通过miR-181a-5p介导的自噬减轻了3-甲基腺嘌呤(3-MA)促进的顺铂化疗耐药性。circPVT1的下调促进了NSCLC细胞对顺铂的敏感性。由于circPVT1通过miR-181a-5p介导的自噬调节NSCLC中的细胞转移、miR-181a-5p/NEK7轴和顺铂化疗耐药性,circPVT1可能是NSCLC的一个重要治疗标志物。

https://cdn.ncbi.nlm.nih.gov/pmc/blobs/d481/9076563/61fa0f80ddf4/c9ra08872e-f1.jpg

文献AI研究员

20分钟写一篇综述,助力文献阅读效率提升50倍。

立即体验

用中文搜PubMed

大模型驱动的PubMed中文搜索引擎

马上搜索

文档翻译

学术文献翻译模型,支持多种主流文档格式。

立即体验