Suppr超能文献

社会地位背景下雄性尼罗罗非鱼(Oreochromis niloticus L.)睾丸和脑垂体转录组

Transcriptomes of testis and pituitary from male Nile tilapia (O. niloticus L.) in the context of social status.

机构信息

Environmental Monitoring and Endocrinology, Faculty of Biology, Technische Universität Dresden, Dresden, Germany.

Department of Animal Sciences, The Robert H. Smith Faculty of Agriculture, Food, and Environment, Hebrew University of Jerusalem, Rehovot, Israel.

出版信息

PLoS One. 2022 May 11;17(5):e0268140. doi: 10.1371/journal.pone.0268140. eCollection 2022.

Abstract

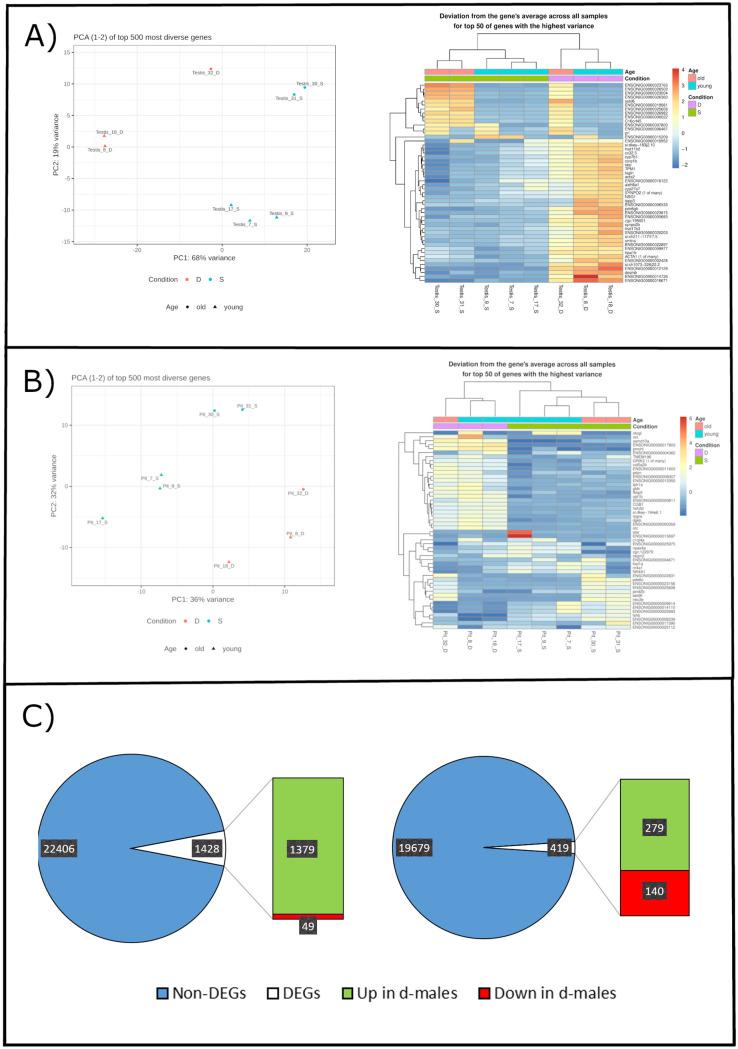
African cichlids are well established models for studying social hierarchies in teleosts and elucidating the effects social dominance has on gene expression. Ascension in the social hierarchy has been found to increase plasma levels of steroid hormones, follicle stimulating hormone (Fsh) and luteinizing hormone (Lh) as well as gonadosomatic index (GSI). Furthermore, the expression of genes related to gonadotropins and steroidogenesis and signaling along the brain-pituitary-gonad axis (BPG-axis) is affected by changes of an animal's social status. In this study, we use RNA-sequencing to obtain an in-depth look at the transcriptomes of testes and pituitaries from dominant and subordinate male Nile tilapia living in long-term stable social hierarchies. This allows us to draw conclusions about factors along the brain-pituitary-gonad axis that are involved in maintaining dominance over weeks or even months. We identify a number of genes that are differentially regulated between dominant and subordinate males and show that in high-ranking fish this subset of genes is generally upregulated. Genes differentially expressed between the two social groups comprise growth factors, related binding proteins and receptors, components of Wnt-, Tgfβ- and retinoic acid-signaling pathway, gonadotropin signaling and steroidogenesis pathways. The latter is backed up by elevated levels of 11-ketotestosterone, testosterone and estradiol in dominant males. Luteinizing hormone (Lh) is found in higher concentration in the plasma of long-term dominant males than in subordinate animals. Our results both strengthen the existing models and propose new candidates for functional studies to expand our understanding of social phenomena in teleost fish.

摘要

非洲丽鱼是研究硬骨鱼类社会等级结构和阐明社会优势对基因表达影响的成熟模型。社会等级的提升被发现会增加血浆中类固醇激素、卵泡刺激素(Fsh)和黄体生成素(Lh)以及性腺指数(GSI)的水平。此外,与促性腺激素和类固醇生成以及沿脑垂体性腺轴(BPG 轴)的信号相关的基因的表达受动物社会地位变化的影响。在这项研究中,我们使用 RNA 测序深入研究了长期稳定的社会等级中处于支配地位和从属地位的雄性尼罗罗非鱼的睾丸和垂体的转录组。这使我们能够得出关于维持数周甚至数月支配地位的脑垂体性腺轴上的因素的结论。我们确定了一些在优势雄性和从属雄性之间差异调节的基因,并表明在高等级鱼类中,这组基因通常被上调。两个社会群体之间差异表达的基因包括生长因子、相关结合蛋白和受体、Wnt、Tgfβ和视黄酸信号通路、促性腺激素信号和类固醇生成途径的组成部分。这一点得到了在优势雄性中 11-酮睾酮、睾酮和雌二醇水平升高的支持。在长期处于支配地位的雄性中,血浆中的黄体生成素(Lh)浓度高于从属动物。我们的研究结果既加强了现有的模型,又提出了新的候选功能研究,以扩大我们对硬骨鱼类社会现象的理解。

https://cdn.ncbi.nlm.nih.gov/pmc/blobs/d185/9094562/a0950e3c1cc8/pone.0268140.g001.jpg

文献AI研究员

20分钟写一篇综述,助力文献阅读效率提升50倍。

立即体验

用中文搜PubMed

大模型驱动的PubMed中文搜索引擎

马上搜索

文档翻译

学术文献翻译模型,支持多种主流文档格式。

立即体验