Suppr超能文献

LINC00662通过MiR-144-3p/SOX2轴增强乳腺癌细胞的进展和干性。

LINC00662 enhances cell progression and stemness in breast cancer by MiR-144-3p/SOX2 axis.

作者信息

An Congjing, Hu Zhigang, Li Yuehong, Zhao Pengxin, Liu Runtian, Zhang Qing, Zhu Peiling, Li Yanting, Wang Ying

机构信息

Department of Breast and Thyroid Surgery, the Second Hospital of Hebei Medical University, Xinhua District, No.215, Heping Xi Road, Shijiazhuang, 050000, Hebei, China.

Department of Pathology, the Second Hospital of Hebei Medical University, Xinhua District, No.215, Heping Xi Road, Shijiazhuang, 050000, Hebei, China.

出版信息

Cancer Cell Int. 2022 May 12;22(1):184. doi: 10.1186/s12935-022-02576-0.

Abstract

BACKGROUND

Breast cancer (BC) is one of the most prevalent malignancies among women globally. Emerging evidence indicates that long non-coding RNAs (lncRNAs) are associated with BC carcinogenesis. In the current study, we explored the mechanism by which LINC00662 regulates BC.

METHODS

Quantitative real-time PCR (qRT-PCR) assessed RNA expressions while western blot for protein levels. Kaplan Meier analysis evaluated overall survival (OS). Cytoplasmic/nuclear fractionation, RNA binding protein immunoprecipitation (RIP) and luciferase reporter assays probed into the underlying molecular mechanism of LINC00662 in BC. Xenograft model was established to explore the influence of LINC00662 on BC progression in vivo. R square graphs were utilized to represent RNA relationships.

RESULTS

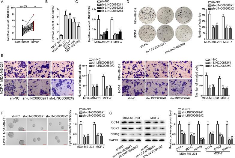
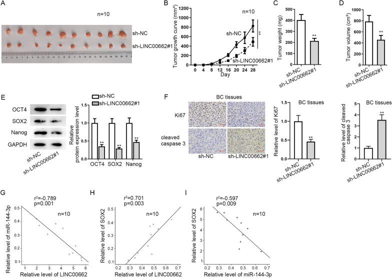
LINC00662 is overtly overexpressed in BC tissues and cell lines. LINC00662 knockdown hampers cell proliferation, migration, invasion and stemness. LINC00662 expression is negatively correlated with OS of BC patients. LINC00662 up-regulates SOX2 expression by competitively binding to miR-144-3p, thereby modulating BC cell progression. Xenograft experiments verified that LINC00662 promotes BC tumor growth and cell stemness in vivo.

CONCLUSION

LINC00662 enhances cell proliferation, migration, invasion and stemness in BC by targeting miR-144-3p/SOX2 axis. The findings in the present study suggested that LINC00662 could be a potential therapeutic target for BC treatment.

摘要

背景

乳腺癌(BC)是全球女性中最常见的恶性肿瘤之一。新出现的证据表明,长链非编码RNA(lncRNAs)与BC的致癌作用有关。在本研究中,我们探讨了LINC00662调控BC的机制。

方法

定量实时PCR(qRT-PCR)评估RNA表达,蛋白质印迹法检测蛋白质水平。Kaplan Meier分析评估总生存期(OS)。细胞质/细胞核分级分离、RNA结合蛋白免疫沉淀(RIP)和荧光素酶报告基因检测探究LINC00662在BC中的潜在分子机制。建立异种移植模型以探讨LINC00662对BC体内进展的影响。利用R平方图表示RNA关系。

结果

LINC00662在BC组织和细胞系中明显过表达。敲低LINC00662会阻碍细胞增殖、迁移、侵袭和干性。LINC00662表达与BC患者的OS呈负相关。LINC00662通过竞争性结合miR-144-3p上调SOX2表达,从而调节BC细胞进展。异种移植实验证实LINC00662在体内促进BC肿瘤生长和细胞干性。

结论

LINC00662通过靶向miR-144-3p/SOX2轴增强BC中的细胞增殖、迁移、侵袭和干性。本研究结果表明LINC00662可能是BC治疗的潜在靶点。

https://cdn.ncbi.nlm.nih.gov/pmc/blobs/d070/9097442/f59ec74aec61/12935_2022_2576_Fig1_HTML.jpg

文献AI研究员

20分钟写一篇综述,助力文献阅读效率提升50倍。

立即体验

用中文搜PubMed

大模型驱动的PubMed中文搜索引擎

马上搜索

文档翻译

学术文献翻译模型,支持多种主流文档格式。

立即体验