Suppr超能文献

全面分析不同感染阶段 COVID-19 患者的 TCR 库。

Comprehensive analysis of TCR repertoire of COVID-19 patients in different infected stage.

机构信息

Central Laboratory, Guangxi Health Commission Key Laboratory of Glucose and Lipid Metabolism Disorders, The Second Affiliated Hospital of Guilin Medical University, Guilin, 541199, China.

Guangzhou Huayin Health Medical Group Co., Ltd, Guangzhou, China.

出版信息

Genes Genomics. 2022 Jul;44(7):813-822. doi: 10.1007/s13258-022-01261-w. Epub 2022 May 14.

Abstract

BACKGROUND

The current pandemic of coronavirus disease 2019 (COVID-19), transmitted person-to-person by the severe acute respiratory syndrome of coronavirus 2 (SARS-CoV-2), poses a threat to global public health.

OBJECTIVE

In this study, we performed the comprehensive analysis of the T cell receptor (TCR) repertoire may contribute to a more in-depth understanding of the pathogenesis of COVID-19.

METHODS

A comprehensive immunological analysis was performed to explore the features of the TCR repertoire and identified TCR sequences correlated with SARS-CoV-2 viral antigens.

RESULTS

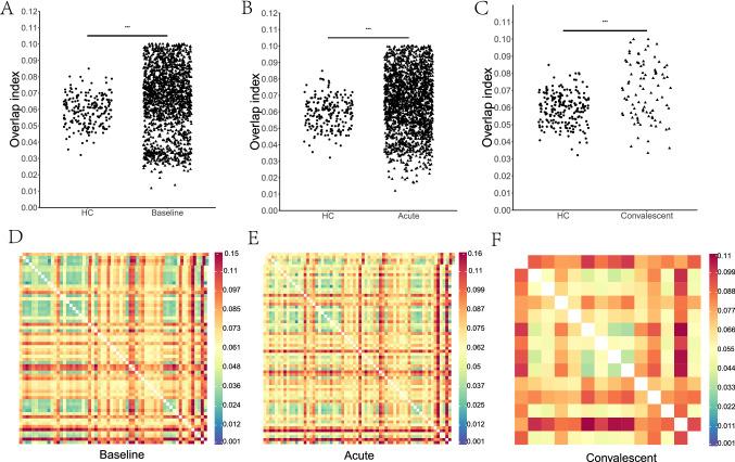
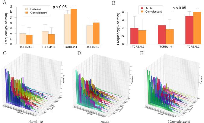
we analyzed the COVID-19 patients' TCR repertoires in peripheral blood mononuclear cells (PBMC) which obtained before (baseline), during (acute), and after rehabilitation (convalescent) by ImmunoSEQ-technology, and found that repertoire features of TCRβ-chain (TCRβ) complementary-determining region 3 (CDR3) in COVID-19 patients were remarkable difference, including decreased TCR diversity, abnormal CDR3 length, difference of TRBV/J gene usage and higher TCR sequence overlap. Besides, we identified some COVID-19 disease-associated TCRβ clones, and the abundance of them changed with the progression of the disease. Importantly, these disease-associated TCRβ clones could be used to distinguish COVID-19 patients from healthy controls with high accuracy.

CONCLUSIONS

We provide a clear understanding of the TCR repertoire of COVID-19 patients, which lays the foundation for better diagnosis and treatment of COVID-19 patients.

摘要

背景

由严重急性呼吸系统综合征冠状病毒 2(SARS-CoV-2)人际传播的 2019 年冠状病毒病(COVID-19)大流行,对全球公共卫生构成威胁。

目的

在本研究中,我们对 T 细胞受体(TCR)库进行了全面分析,以期更深入地了解 COVID-19 的发病机制。

方法

进行了全面的免疫学分析,以探索 TCR 库的特征,并鉴定与 SARS-CoV-2 病毒抗原相关的 TCR 序列。

结果

我们通过 ImmunoSEQ 技术分析了 COVID-19 患者外周血单核细胞(PBMC)中 TCRβ 链(TCRβ)互补决定区 3(CDR3)的 TCR 库,这些患者在发病前(基线)、发病时(急性期)和康复后(恢复期)获得。结果发现,COVID-19 患者的 TCRβ CDR3 区的库特征存在显著差异,包括 TCR 多样性降低、CDR3 长度异常、TRBV/J 基因使用差异以及 TCR 序列重叠度增加。此外,我们还鉴定了一些与 COVID-19 疾病相关的 TCRβ 克隆,其丰度随疾病的进展而变化。重要的是,这些与疾病相关的 TCRβ 克隆可以准确地区分 COVID-19 患者和健康对照者。

结论

我们对 COVID-19 患者的 TCR 库有了清晰的认识,为 COVID-19 患者的更好诊断和治疗奠定了基础。

https://cdn.ncbi.nlm.nih.gov/pmc/blobs/7458/9107015/00e3a94623a0/13258_2022_1261_Fig1_HTML.jpg

文献AI研究员

20分钟写一篇综述,助力文献阅读效率提升50倍。

立即体验

用中文搜PubMed

大模型驱动的PubMed中文搜索引擎

马上搜索

文档翻译

学术文献翻译模型,支持多种主流文档格式。

立即体验