Suppr超能文献

纳米颗粒递呈的 TLR4 和 RIG-I 激动剂增强了对 SARS-CoV-2 亚单位疫苗的免疫应答。

Nanoparticle-delivered TLR4 and RIG-I agonists enhance immune response to SARS-CoV-2 subunit vaccine.

机构信息

Wallace H. Coulter Department of Biomedical Engineering, Georgia Institute of Technology and Emory University, Atlanta, GA, USA.

School of Materials Science and Engineering, Georgia Institute of Technology, Atlanta, GA, USA.

出版信息

J Control Release. 2022 Jul;347:476-488. doi: 10.1016/j.jconrel.2022.05.023. Epub 2022 May 20.

Abstract

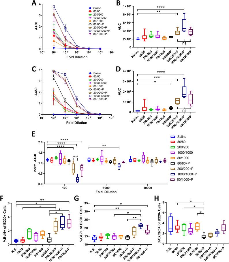
Despite success in vaccinating populations against SARS-CoV-2, concerns about immunity duration, continued efficacy against emerging variants, protection from infection and transmission, and worldwide vaccine availability remain. Molecular adjuvants targeting pattern recognition receptors (PRRs) on antigen-presenting cells (APCs) could improve and broaden the efficacy and durability of vaccine responses. Native SARS-CoV-2 infection stimulates various PRRs, including toll-like receptors (TLRs) and retinoic acid-inducible gene I (RIG-I)-like receptors. We hypothesized that targeting PRRs using molecular adjuvants on nanoparticles (NPs) along with a stabilized spike protein antigen could stimulate broad and efficient immune responses. Adjuvants targeting TLR4 (MPLA), TLR7/8 (R848), TLR9 (CpG), and RIG-I (PUUC) delivered on degradable polymer NPs were combined with the S1 subunit of spike protein and assessed in vitro with isogeneic mixed lymphocyte reactions (isoMLRs). For in vivo studies, the adjuvant-NPs were combined with stabilized spike protein or spike-conjugated NPs and assessed using a two-dose intranasal or intramuscular vaccination model in mice. Combination adjuvant-NPs simultaneously targeting TLR and RIG-I receptors (MPLA+PUUC, CpG+PUUC, and R848+PUUC) differentially induced T cell proliferation and increased proinflammatory cytokine secretion by APCs in vitro. When delivered intranasally, MPLA+PUUC NPs enhanced CD4CD44 activated memory T cell responses against spike protein in the lungs while MPLA NPs increased anti-spike IgA in the bronchoalveolar (BAL) fluid and IgG in the blood. Following intramuscular delivery, PUUC NPs induced strong humoral immune responses, characterized by increases in anti-spike IgG in the blood and germinal center B cell populations (GL7 and BCL6 B cells) in the draining lymph nodes (dLNs). MPLA+PUUC NPs further boosted spike protein-neutralizing antibody titers and T follicular helper cell populations in the dLNs. These results suggest that protein subunit vaccines with particle-delivered molecular adjuvants targeting TLR4 and RIG-I could lead to robust and unique route-specific adaptive immune responses against SARS-CoV-2.

摘要

尽管在人群中接种 SARS-CoV-2 疫苗已取得成功,但人们仍对免疫持续时间、对新兴变异体的持续有效性、对感染和传播的保护以及全球疫苗供应存在担忧。针对抗原呈递细胞 (APC) 上模式识别受体 (PRR) 的分子佐剂可以改善和拓宽疫苗反应的效果和持久性。天然 SARS-CoV-2 感染会刺激多种 PRR,包括 Toll 样受体 (TLR) 和视黄酸诱导基因 I (RIG-I) 样受体。我们假设,使用纳米颗粒 (NP) 上的分子佐剂靶向 PRR,同时结合稳定的刺突蛋白抗原,可刺激广泛而有效的免疫反应。针对 TLR4 (MPLA)、TLR7/8 (R848)、TLR9 (CpG) 和 RIG-I (PUUC) 的佐剂被递送到可降解聚合物 NP 上,并与 S1 亚基的刺突蛋白在同种混合淋巴细胞反应 (isoMLR) 中进行体外评估。对于体内研究,将佐剂-NP 与稳定的刺突蛋白或刺突缀合 NP 结合,并在小鼠中使用两剂量鼻内或肌肉内接种模型进行评估。同时靶向 TLR 和 RIG-I 受体的组合佐剂-NP(MPLA+PUUC、CpG+PUUC 和 R848+PUUC) 可在体外不同程度地诱导 T 细胞增殖,并增加 APC 中促炎细胞因子的分泌。当经鼻内给药时,MPLA+PUUC NPs 增强了肺部针对刺突蛋白的 CD4CD44 激活记忆 T 细胞反应,而 MPLA NPs 增加了支气管肺泡 (BAL) 液中的抗刺突 IgA 和血液中的 IgG。肌肉内给药后,PUUC NPs 诱导了强烈的体液免疫反应,表现为血液中抗刺突 IgG 增加,引流淋巴结 (dLNs) 中的生发中心 B 细胞群体 (GL7 和 BCL6 B 细胞) 增加。MPLA+PUUC NPs 进一步提高了 dLNs 中刺突蛋白中和抗体滴度和滤泡辅助 T 细胞群体。这些结果表明,针对 TLR4 和 RIG-I 的靶向佐剂的蛋白亚单位疫苗与颗粒递送相结合,可能会引发针对 SARS-CoV-2 的强大且独特的特定途径适应性免疫反应。

https://cdn.ncbi.nlm.nih.gov/pmc/blobs/ad13/9121740/864b997efe5e/ga1_lrg.jpg

文献AI研究员

20分钟写一篇综述,助力文献阅读效率提升50倍。

立即体验

用中文搜PubMed

大模型驱动的PubMed中文搜索引擎

马上搜索

文档翻译

学术文献翻译模型,支持多种主流文档格式。

立即体验