Suppr超能文献

蒲公英甾醇通过调节T淋巴细胞对荷肝癌小鼠发挥抗肿瘤作用。

Taraxasterol prompted the anti-tumor effect in mice burden hepatocellular carcinoma by regulating T lymphocytes.

作者信息

Ren Feng, Zhang Yu, Qin Yuanhua, Shang Jingli, Wang Yanling, Wei Pengkun, Guo Jiaming, Jia Huijie, Zhao Tiesuo

机构信息

Basic Medical College, Xinxiang Medical University, Xinxiang, 453000, Henan, PR China.

Henan International Joint Laboratory of Immunity and Targeted Therapy for Liver-Intestinal Tumors, Xinxiang Medical University, Xinxiang, 453000, Henan, PR China.

出版信息

Cell Death Discov. 2022 May 16;8(1):264. doi: 10.1038/s41420-022-01059-5.

Abstract

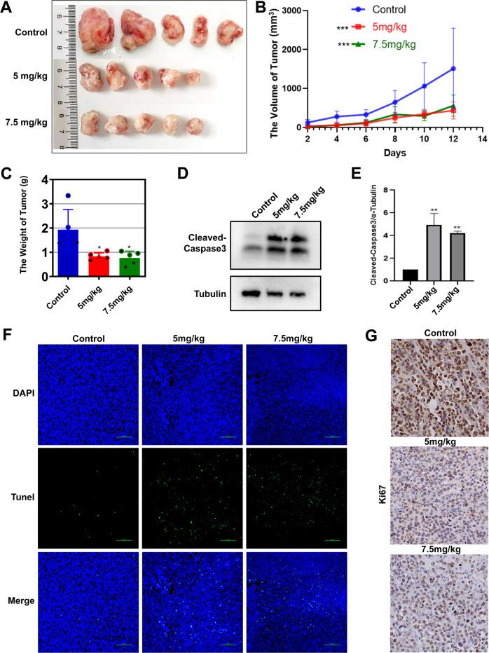
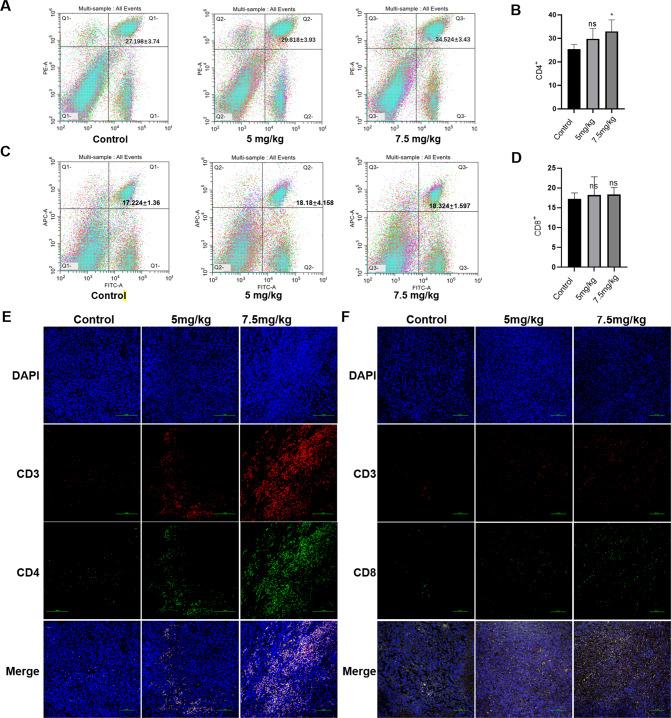
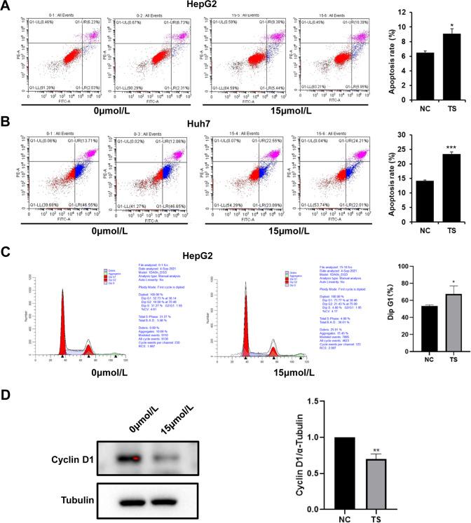
Hepatocellular carcinoma (HCC) is a common digestive malignant tumor with high morbidity and mortality worldwide, however, the treatment of HCC and prognosis of patients are not optimistic, finding more effective treatments are imperative. Taraxacum officinale (L.) Weber ex F.H.Wigg is a perennial herb of compositae, and our study has demonstrated that Taraxacum officinale polysaccharide has certain anti-tumor effect on HCC cells. Taraxasterol (TS) is a natural product extracted from Taraxacum officinale with strong physiological, pharmacological and biological activities, but the effect of TS on HCC is yet to be determined. Therefore, the aim of this study is to explore the effect of dandelion sterol on HCC in vivo and in vitro. The results showed that TS significantly inhibited the proliferation, induced apoptosis and blocked cell cycle in HCC cell lines HepG2 and Huh7 cells in vitro. TS inhibited the tumor growth of H22 bearing mice and the expression of Ki67 in vivo. More importantly, TS regulated the immunity of H22 bearing mice by elevating the ratio of CD4 T cells in spleen, and increasing the number of T cell infiltration in tumor tissue. Except immunomodulation, the mechanism of tumor growth inhibition may be related to the regulation of apoptosis related proteins and IL-6/STAT3 pathway. TS significantly inhibited the growth of HCC cells both in vitro and in vivo. The study would provide a theoretical basis for the new application of TS and the adjuvant treatment of malignant tumor with traditional Chinese medicine.

摘要

肝细胞癌(HCC)是一种常见的消化系统恶性肿瘤,在全球范围内发病率和死亡率都很高,然而,HCC的治疗和患者的预后并不乐观,因此寻找更有效的治疗方法势在必行。蒲公英是菊科多年生草本植物,我们的研究表明蒲公英多糖对HCC细胞具有一定的抗肿瘤作用。蒲公英甾醇(TS)是从蒲公英中提取的一种天然产物,具有较强的生理、药理和生物学活性,但TS对HCC的作用尚未确定。因此,本研究旨在探讨蒲公英甾醇在体内和体外对HCC的影响。结果表明,TS在体外显著抑制HCC细胞系HepG2和Huh7细胞的增殖、诱导凋亡并阻滞细胞周期。TS在体内抑制H22荷瘤小鼠的肿瘤生长及Ki67的表达。更重要的是,TS通过提高脾脏中CD4 T细胞的比例以及增加肿瘤组织中T细胞浸润数量来调节H22荷瘤小鼠的免疫力。除免疫调节外,肿瘤生长抑制机制可能与凋亡相关蛋白和IL-6/STAT3信号通路的调节有关。TS在体内和体外均显著抑制HCC细胞的生长。本研究将为TS的新应用及中药辅助治疗恶性肿瘤提供理论依据。

https://cdn.ncbi.nlm.nih.gov/pmc/blobs/0544/9110731/4fc190de13c7/41420_2022_1059_Fig1_HTML.jpg

文献AI研究员

20分钟写一篇综述,助力文献阅读效率提升50倍。

立即体验

用中文搜PubMed

大模型驱动的PubMed中文搜索引擎

马上搜索

文档翻译

学术文献翻译模型,支持多种主流文档格式。

立即体验