Suppr超能文献

增强子调控 3' 端加工活性以控制可变 3'UTR 异构体的表达。

Enhancers regulate 3' end processing activity to control expression of alternative 3'UTR isoforms.

机构信息

Cancer Biology and Genetics Program, Memorial Sloan Kettering Cancer Center, New York, NY, 10065, USA.

Tri-Institutional Training Program in Computational Biology and Medicine, Weill Cornell Graduate College, New York, NY, 10021, USA.

出版信息

Nat Commun. 2022 May 17;13(1):2709. doi: 10.1038/s41467-022-30525-y.

Abstract

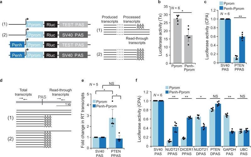
Multi-UTR genes are widely transcribed and express their alternative 3'UTR isoforms in a cell type-specific manner. As transcriptional enhancers regulate mRNA expression, we investigated if they also regulate 3'UTR isoform expression. Endogenous enhancer deletion of the multi-UTR gene PTEN did not impair transcript production but prevented 3'UTR isoform switching which was recapitulated by silencing of an enhancer-bound transcription factor. In reporter assays, enhancers increase transcript production when paired with single-UTR gene promoters. However, when combined with multi-UTR gene promoters, they change 3'UTR isoform expression by increasing 3' end processing activity of polyadenylation sites. Processing activity of polyadenylation sites is affected by transcription factors, including NF-κB and MYC, transcription elongation factors, chromatin remodelers, and histone acetyltransferases. As endogenous cell type-specific enhancers are associated with genes that increase their short 3'UTRs in a cell type-specific manner, our data suggest that transcriptional enhancers integrate cellular signals to regulate cell type-and condition-specific 3'UTR isoform expression.

摘要

多UTR 基因广泛转录,并以细胞类型特异性的方式表达其替代的 3'UTR 异构体。由于转录增强子调节 mRNA 的表达,我们研究了它们是否也调节 3'UTR 异构体的表达。多 UTR 基因 PTEN 的内源性增强子缺失不会损害转录产物的产生,但阻止了 3'UTR 异构体的转换,这可以通过沉默结合在增强子上的转录因子来重现。在报告基因实验中,增强子与单 UTR 基因启动子结合时会增加转录产物的产生。然而,当与多 UTR 基因启动子结合时,它们通过增加多聚腺苷酸化位点的 3'末端加工活性来改变 3'UTR 异构体的表达。多聚腺苷酸化位点的加工活性受转录因子(包括 NF-κB 和 MYC)、转录延伸因子、染色质重塑因子和组蛋白乙酰转移酶的影响。由于内源性细胞类型特异性增强子与那些以细胞类型特异性方式增加其短 3'UTR 的基因相关,我们的数据表明转录增强子整合细胞信号来调节细胞类型和条件特异性 3'UTR 异构体的表达。

https://cdn.ncbi.nlm.nih.gov/pmc/blobs/6ba8/9114392/211c8d828440/41467_2022_30525_Fig1_HTML.jpg

文献AI研究员

20分钟写一篇综述,助力文献阅读效率提升50倍。

立即体验

用中文搜PubMed

大模型驱动的PubMed中文搜索引擎

马上搜索

文档翻译

学术文献翻译模型,支持多种主流文档格式。

立即体验