Suppr超能文献

西黄丸通过抑制磷酸肌醇3激酶/蛋白激酶B/雷帕霉素作用靶点途径诱导肝癌细胞凋亡。

Xihuang pills induce apoptosis in hepatocellular carcinoma by suppressing phosphoinositide 3-kinase/protein kinase-B/mechanistic target of rapamycin pathway.

作者信息

Teng Yong-Jie, Deng Zhe, Ouyang Zhao-Guang, Zhou Qing, Mei Si, Fan Xing-Xing, Wu Yong-Rong, Long Hong-Ping, Fang Le-Yao, Yin Dong-Liang, Zhang Bo-Yu, Guo Yin-Mei, Zhu Wen-Hao, Huang Zhen, Zheng Piao, Ning Di-Min, Tian Xue-Fei

机构信息

The First Hospital of Hunan University of Chinese Medicine, Hunan University of Chinese Medicine, Changsha 410208, Hunan Province, China.

College of Integrated Chinese and Western Medicine, Hunan Key Laboratory of Translational Research in Formulas and Zheng of Traditional Chinese Medicine, Hunan University of Chinese Medicine, Changsha 410208, Hunan Province, China.

出版信息

World J Gastrointest Oncol. 2022 Apr 15;14(4):872-886. doi: 10.4251/wjgo.v14.i4.872.

Abstract

BACKGROUND

The phosphoinositide 3-kinase/protein kinase-B/mechanistic target of rapamycin (PI3K/Akt/mTOR) signalling pathway is crucial for cell survival, differentiation, apoptosis and metabolism. Xihuang pills (XHP) are a traditional Chinese preparation with antitumour properties. They inhibit the growth of breast cancer, glioma, and other tumours by regulating the PI3K/Akt/mTOR signalling pathway. However, the effects and mechanisms of action of XHP in hepatocellular carcinoma (HCC) remain unclear. Regulation of the PI3K/Akt/mTOR signalling pathway effectively inhibits the progression of HCC. However, no study has focused on the XHP-associated PI3K/Akt/mTOR signalling pathway. Therefore, we hypothesized that XHP might play a role in inhibiting HCC through the PI3K/Akt/mTOR signalling pathway.

AIM

To confirm the effect of XHP on HCC and the possible mechanisms involved.

METHODS

The chemical constituents and active components of XHP were analysed using ultra-performance liquid chromatography-quadrupole time of flight mass spectrometry (UPLC-Q-TOF-MS). Cell-based experiments and xenograft tumour experiments were utilized to evaluate the effect of XHP on HCC tumorigenesis. First, SMMC-7721 cells were incubated with different concentrations of XHP (0, 0.3125, 0.625, 1.25, and 2.5 mg/mL) for 12 h, 24 h and 48 h. Cell viability was assessed using the CCK-8 assay, followed by an assessment of cell migration using a wound healing assay. Second, the effect of XHP on the apoptosis of SMMC-7721 cells was evaluated. SMMC-7721 cells were stained with fluorescein isothiocyanate and annexin V/propidium iodide. The number of apoptotic cells and cell cycle distribution were measured using flow cytometry. The cleaved protein and mRNA expression levels of caspase-3 and caspase-9 were detected using Western blotting and quantitative reverse-transcription polymerase chain reaction (RT-qPCR), respectively. Third, Western blotting and RT-qPCR were performed to confirm the effects of XHP on the protein and mRNA expression of components of the PI3K/Akt/mTOR signalling pathway. Finally, the effects of XHP on the tumorigenesis of subcutaneous hepatocellular tumours in nude mice were assessed.

RESULTS

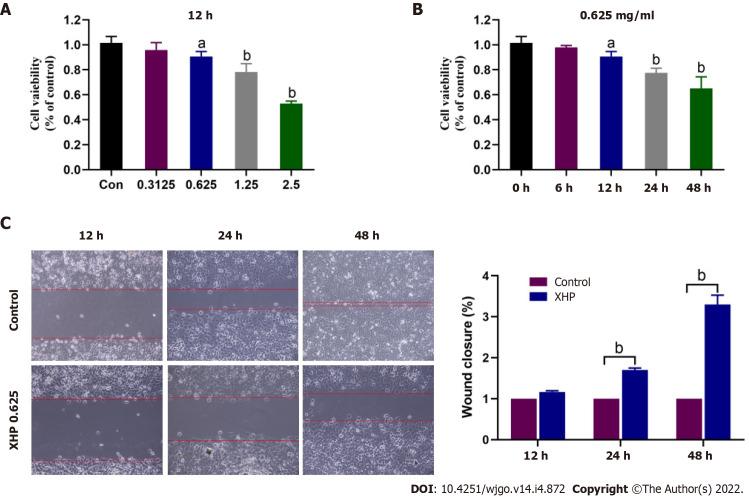
The following 12 compounds were identified in XHP using high-resolution mass spectrometry: Valine, 4-gingerol, myrrhone, ricinoleic acid, glycocholic acid, curzerenone, 11-keto-β-boswellic acid, oleic acid, germacrone, 3-acetyl-9,11-dehydro-β-boswellic acid, 5β-androstane-3,17-dione, and 3-acetyl-11-keto-β-boswellic acid. The cell viability assay results showed that treatment with 0.625 mg/mL XHP extract decreased HCC cell viability after 12 h, and the effects were dose- and time-dependent. The results of the cell scratch assay showed that the migration of HCC cells was significantly inhibited in a time-dependent manner by the administration of XHP extract (0.625 mg/mL). Moreover, XHP significantly inhibited cell migration and resulted in cell cycle arrest and apoptosis. Furthermore, XHP downregulated the PI3K/Akt/mTOR signalling pathway, which activated apoptosis executioner proteins (, caspase-9 and caspase-3). The inhibitory effects of XHP on HCC cell growth were determined by analysing the tumour xenograft volumes and weights.

CONCLUSION

XHP inhibited HCC cell growth and migration by stimulating apoptosis the downregulation of the PI3K/Akt/mTOR signalling pathway, followed by the activation of caspase-9 and caspase-3. Our findings clarified that the antitumour effects of XHP on HCC cells are mediated by the PI3K/Akt/mTOR signalling pathway, revealing that XHP may be a potential complementary therapy for HCC.

摘要

背景

磷酸肌醇3激酶/蛋白激酶B/雷帕霉素作用机制靶点(PI3K/Akt/mTOR)信号通路对细胞存活、分化、凋亡及代谢至关重要。西黄丸(XHP)是一种具有抗肿瘤特性的传统中药制剂。它们通过调节PI3K/Akt/mTOR信号通路抑制乳腺癌、神经胶质瘤及其他肿瘤的生长。然而,XHP在肝细胞癌(HCC)中的作用及作用机制尚不清楚。PI3K/Akt/mTOR信号通路的调节可有效抑制HCC的进展。然而,尚无研究聚焦于与XHP相关的PI3K/Akt/mTOR信号通路。因此,我们推测XHP可能通过PI3K/Akt/mTOR信号通路在抑制HCC中发挥作用。

目的

确认XHP对HCC的作用及可能涉及的机制。

方法

采用超高效液相色谱-四极杆飞行时间质谱(UPLC-Q-TOF-MS)分析XHP的化学成分和活性成分。利用细胞实验和异种移植肿瘤实验评估XHP对HCC肿瘤发生的影响。首先,将SMMC-7721细胞与不同浓度的XHP(0、0.3125、0.625、1.25和2.5mg/mL)孵育12小时、2�小时和48小时。使用CCK-8法评估细胞活力,随后使用伤口愈合实验评估细胞迁移。其次,评估XHP对SMMC-7721细胞凋亡的影响。用异硫氰酸荧光素和膜联蛋白V/碘化丙啶对SMMC-7721细胞进行染色。使用流式细胞术测量凋亡细胞数量和细胞周期分布。分别使用蛋白质印迹法和定量逆转录聚合酶链反应(RT-qPCR)检测caspase-3和caspase-9的裂解蛋白和mRNA表达水平。第三,进行蛋白质印迹法和RT-qPCR以确认XHP对PI3K/Akt/mTOR信号通路成分的蛋白质和mRNA表达的影响。最后,评估XHP对裸鼠皮下肝细胞肿瘤发生的影响。

结果

使用高分辨率质谱在XHP中鉴定出以下12种化合物:缬氨酸、4-姜辣素、没药酮、蓖麻油酸、甘氨胆酸、莪术二酮、11-酮-β-乳香酸、油酸、吉马酮、3-乙酰基-9,11-脱氢-β-乳香酸、5β-雄甾烷-3,17-二酮和3-乙酰基-11-酮-β-乳香酸。细胞活力测定结果表明,用0.625mg/mL XHP提取物处理12小时后可降低HCC细胞活力,且作用呈剂量和时间依赖性。细胞划痕实验结果表明,给予XHP提取物(0.625mg/mL)可呈时间依赖性显著抑制HCC细胞迁移。此外,XHP显著抑制细胞迁移并导致细胞周期停滞和凋亡。此外,XHP下调PI3K/Akt/mTOR信号通路,激活凋亡执行蛋白(caspase-9和caspase-3)。通过分析肿瘤异种移植体积和重量确定XHP对HCC细胞生长的抑制作用。

结论

XHP通过刺激凋亡、下调PI3K/Akt/mTOR信号通路,随后激活caspase-9和caspase-3来抑制HCC细胞生长和迁移。我们的研究结果阐明了XHP对HCC细胞的抗肿瘤作用是由PI3K/Akt/mTOR信号通路介导的,表明XHP可能是HCC的一种潜在辅助治疗方法。

https://cdn.ncbi.nlm.nih.gov/pmc/blobs/7416/9048534/8df457f9dc1f/WJGO-14-872-g001.jpg

文献AI研究员

20分钟写一篇综述,助力文献阅读效率提升50倍。

立即体验

用中文搜PubMed

大模型驱动的PubMed中文搜索引擎

马上搜索

文档翻译

学术文献翻译模型,支持多种主流文档格式。

立即体验