Suppr超能文献

柔红霉素可通过不依赖ICAD/CAD的DNA片段化作用消除诱导多能干细胞衍生的癌症干细胞。

Daunorubicin can eliminate iPS-derived cancer stem cells via ICAD/CAD-independent DNA fragmentation.

作者信息

Seno Akimasa, Mizutani Akifumi, Aizawa Kazuki, Onoue Ryoma, Masuda Junko, Ochi Naotaka, Taniguchi Saki, Sota Tatsuyuki, Hiramoto Yuki, Michiue Taisuke, Nair Neha, Seno Masaharu

机构信息

Laboratory of Nano-Biotechnology, Graduate School of Interdisciplinary Science and Engineering in Health Systems, Okayama University, Okayama 700-8530, Japan.

Division of Medical Bioengineering, Graduate School of Natural Science and Technology, Okayama University, Okayama 700-8530, Japan.

出版信息

Cancer Drug Resist. 2019 Jun 19;2(2):335-350. doi: 10.20517/cdr.2019.01. eCollection 2019.

Abstract

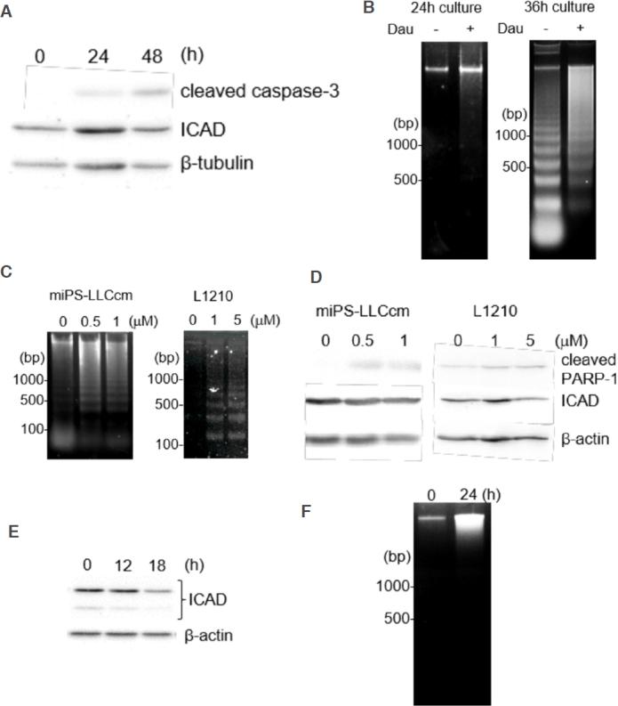
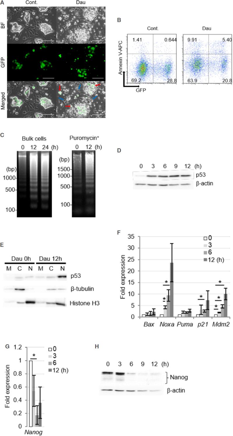
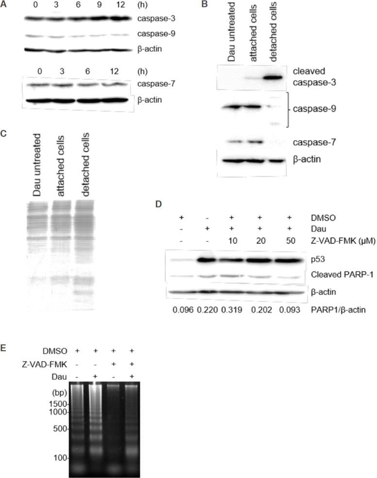
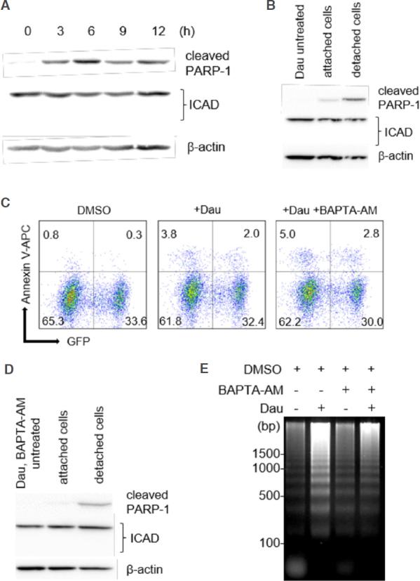
To identify a drug that can effectively eliminate these cancer stem cells (CSCs) and determine its mode of action. CSCs were obtained from mouse induced pluripotent stem cells (miPSCs) using cancer cell-conditioned media. Drug screening was performed on these cells or after transplantation into mice. Apoptosis was analyzed by flow cytometry and western blotting. Drug screening studies showed that daunorubicin, a topoisomerase II inhibitor, is specifically cytotoxic to miPS-CSCs. Daunorubicin-induced apoptosis was found to be associated with p53 accumulation, activation of the caspase cascade, and oligonucleosomal DNA fragmentation. Treatment with the caspase inhibitor abolished daunorubicin-induced DNA fragmentation and was therefore considered to act downstream of caspase activation. This was also suppressed by treatment with a Ca-specific chelator, which suggested that CAD endonuclease does not contribute. Moreover, no obvious ICAD reduction/degradation was detected. Daunorubicin effectively eliminated CSCs, which are dependent on the p53/caspase signaling cascade. The current findings provided the basis for further studies on CSC-targeted drugs for the development of cancer treatment strategies.

摘要

鉴定一种能够有效消除这些癌症干细胞(CSCs)的药物,并确定其作用方式。使用癌细胞条件培养基从小鼠诱导多能干细胞(miPSCs)中获取CSCs。对这些细胞或移植到小鼠体内后进行药物筛选。通过流式细胞术和蛋白质印迹分析细胞凋亡情况。药物筛选研究表明,拓扑异构酶II抑制剂柔红霉素对miPS-CSCs具有特异性细胞毒性。发现柔红霉素诱导的细胞凋亡与p53积累、半胱天冬酶级联激活以及寡核小体DNA片段化有关。用半胱天冬酶抑制剂处理可消除柔红霉素诱导的DNA片段化,因此被认为作用于半胱天冬酶激活的下游。用钙特异性螯合剂处理也可抑制这种现象,这表明CAD核酸内切酶不起作用。此外,未检测到明显的ICAD减少/降解。柔红霉素有效地消除了依赖于p53/半胱天冬酶信号级联的CSCs。目前的研究结果为进一步研究针对CSCs的药物以制定癌症治疗策略提供了基础。

https://cdn.ncbi.nlm.nih.gov/pmc/blobs/b8b1/8992628/660e1d518bcf/cdr-2-335.fig.1.jpg

文献AI研究员

20分钟写一篇综述,助力文献阅读效率提升50倍。

立即体验

用中文搜PubMed

大模型驱动的PubMed中文搜索引擎

马上搜索

文档翻译

学术文献翻译模型,支持多种主流文档格式。

立即体验