Suppr超能文献

鸭 Tembusu 病毒感染鸭胚胎成纤维细胞基因表达的 RNA-Seq 分析。

RNA-Seq analysis of duck embryo fibroblast cells gene expression during duck Tembusu virus infection.

机构信息

Research Center of Avian Disease, College of Veterinary Medicine, Sichuan Agricultural University, Chengdu, 611130, Sichuan, China.

Institute of Preventive Veterinary Medicine, Sichuan Agricultural University, Chengdu, 611130, Sichuan, China.

出版信息

Vet Res. 2022 May 18;53(1):34. doi: 10.1186/s13567-022-01051-y.

Abstract

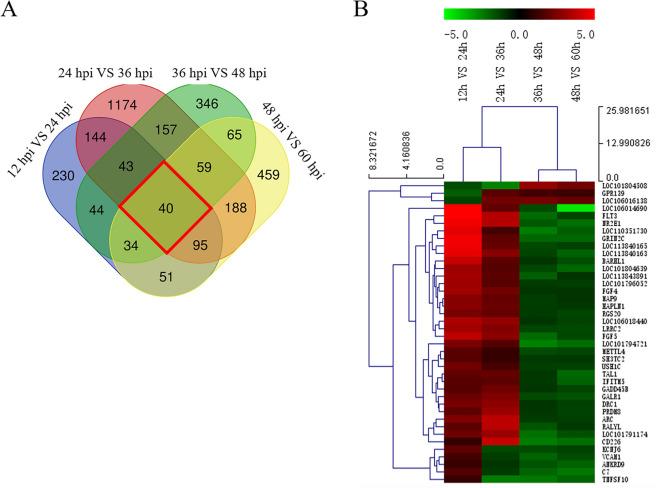
Duck Tembusu virus (DTMUV), a member of the family Flaviviridae and an economically important pathogen with a broad host range, leads to markedly decreased egg production. However, the molecular mechanism underlying the host-DTMUV interaction remains unclear. Here, we performed high-throughput RNA sequencing (RNA-Seq) to study the dynamic changes in host gene expression at 12, 24, 36, 48 and 60 h post-infection (hpi) in duck embryo fibroblasts (DEF) infected with DTMUV. A total of 3129 differentially expressed genes (DEG) were identified after DTMUV infection. Gene Ontology (GO) category and Kyoto Encyclopedia of Genes and Genomes (KEGG) pathway enrichment analysis revealed that these DEG were associated with multiple biological functions, including signal transduction, host immunity, virus infection, cell apoptosis, cell proliferation, and pathogenicity-related and metabolic process signaling pathways. This study analyzed viral infection and host immunity induced by DTMUV infection from a novel perspective, and the results provide valuable information regarding the mechanisms underlying host-DTMUV interactions, which will prove useful for the future development of antiviral drugs or vaccines for poultry, thus benefiting the entire poultry industry.

摘要

鸭坦布苏病毒(DTMUV)是黄病毒科的一员,是一种具有广泛宿主范围的重要经济病原体,可导致产蛋量显著下降。然而,宿主-DTMUV 相互作用的分子机制尚不清楚。在这里,我们通过高通量 RNA 测序(RNA-Seq)研究了 DTMUV 感染鸭胚胎成纤维细胞(DEF)后 12、24、36、48 和 60 hpi 时宿主基因表达的动态变化。DTMUV 感染后共鉴定出 3129 个差异表达基因(DEG)。基因本体论(GO)类别和京都基因与基因组百科全书(KEGG)通路富集分析表明,这些 DEG 与多种生物学功能有关,包括信号转导、宿主免疫、病毒感染、细胞凋亡、细胞增殖以及与致病性和代谢过程相关的信号通路。本研究从新的视角分析了 DTMUV 感染引起的病毒感染和宿主免疫,研究结果为宿主-DTMUV 相互作用的机制提供了有价值的信息,这将有助于未来开发针对家禽的抗病毒药物或疫苗,从而使整个家禽业受益。

https://cdn.ncbi.nlm.nih.gov/pmc/blobs/9161/9118864/2919cad7610f/13567_2022_1051_Fig1_HTML.jpg

文献AI研究员

20分钟写一篇综述,助力文献阅读效率提升50倍。

立即体验

用中文搜PubMed

大模型驱动的PubMed中文搜索引擎

马上搜索

文档翻译

学术文献翻译模型,支持多种主流文档格式。

立即体验