Suppr超能文献

异羟肟酸苯丁酰(SAHA)处理揭示了鼻咽癌细胞中蛋白质组、磷酸化蛋白质组和乙酰化蛋白质组之间的相互作用。

Suberoylanilide Hydroxamic Acid (SAHA) Treatment Reveals Crosstalk Among Proteome, Phosphoproteome, and Acetylome in Nasopharyngeal Carcinoma Cells.

作者信息

Huang Huichao, Fu Ying, Duan Yankun, Zhang Ye, Lu Miaolong, Chen Zhuchu, Li Maoyu, Chen Yongheng

机构信息

Department of Infectious Disease, XiangYa Hospital, Central South University, Changsha, China.

Department of Oncology, NHC Key Laboratory of Cancer Proteomics, XiangYa Hospital, Central South University, Changsha, China.

出版信息

Front Genet. 2022 May 3;13:873840. doi: 10.3389/fgene.2022.873840. eCollection 2022.

Abstract

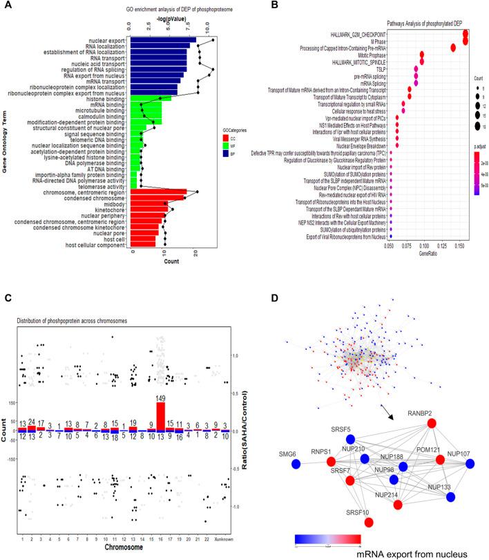
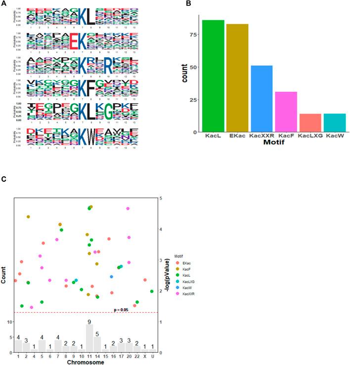
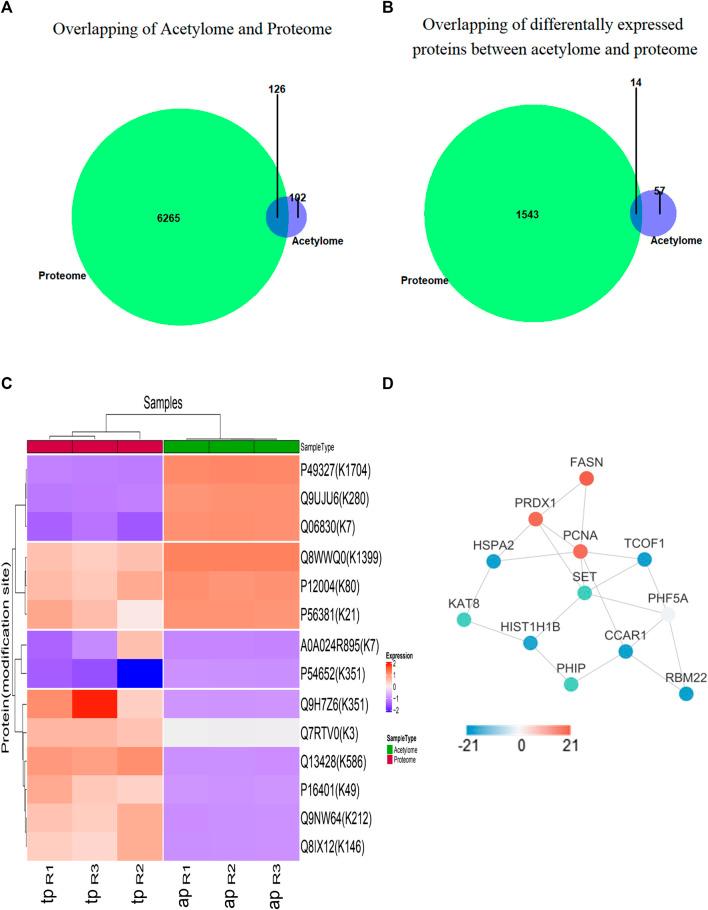
Suberoylanilide hydroxamic acid (SAHA), a famous histone deacetylase (HDAC) inhibitor, has been utilized in clinical treatment for cutaneous T-cell lymphoma. Previously, the mechanisms underlying SAHA anti-tumor activity mainly focused on acetylome. However, the characteristics of SAHA in terms of other protein posttranslational modifications (PTMs) and the crosstalk between various modifications are poorly understood. Our previous work revealed that SAHA had anti-tumor activity in nasopharyngeal carcinoma (NPC) cells as well. Here, we reported the profiles of global proteome, acetylome, and phosphoproteome of 5-8 F cells upon SAHA induction and the crosstalk between these data sets. Overall, we detected and quantified 6,491 proteins, 2,456 phosphorylated proteins, and 228 acetylated proteins in response to SAHA treatment in 5-8 F cells. In addition, we identified 46 proteins exhibiting both acetylation and phosphorylation, such as WSTF and LMNA. With the aid of intensive bioinformatics analyses, multiple cellular processes and signaling pathways involved in tumorigenesis were clustered, including glycolysis, EGFR signaling, and Myc signaling pathways. Taken together, this study highlighted the interconnectivity of acetylation and phosphorylation signaling networks and suggested that SAHA-mediated HDAC inhibition may alter both acetylation and phosphorylation of viral proteins. Subsequently, cellular signaling pathways were reprogrammed and contributed to anti-tumor effects of SAHA in NPC cells.

摘要

伏立诺他(SAHA)是一种著名的组蛋白去乙酰化酶(HDAC)抑制剂,已被用于皮肤T细胞淋巴瘤的临床治疗。此前,SAHA抗肿瘤活性的机制主要集中在乙酰化组。然而,SAHA在其他蛋白质翻译后修饰(PTM)方面的特征以及各种修饰之间的相互作用却知之甚少。我们之前的研究表明,SAHA在鼻咽癌(NPC)细胞中也具有抗肿瘤活性。在此,我们报告了SAHA诱导后5-8 F细胞的整体蛋白质组、乙酰化组和磷酸化组概况以及这些数据集之间的相互作用。总体而言,我们在5-8 F细胞中检测并定量了6491种蛋白质、2456种磷酸化蛋白质和228种乙酰化蛋白质对SAHA处理的响应。此外,我们鉴定了46种同时表现出乙酰化和磷酸化的蛋白质,如WSTF和LMNA。借助深入的生物信息学分析,参与肿瘤发生的多个细胞过程和信号通路被聚类,包括糖酵解、表皮生长因子受体(EGFR)信号通路和Myc信号通路。综上所述,本研究突出了乙酰化和磷酸化信号网络的相互联系,并表明SAHA介导的HDAC抑制可能改变病毒蛋白的乙酰化和磷酸化。随后,细胞信号通路被重新编程,并促成了SAHA在NPC细胞中的抗肿瘤作用。

https://cdn.ncbi.nlm.nih.gov/pmc/blobs/a96e/9110868/fd268ce74516/fgene-13-873840-g001.jpg

文献AI研究员

20分钟写一篇综述,助力文献阅读效率提升50倍。

立即体验

用中文搜PubMed

大模型驱动的PubMed中文搜索引擎

马上搜索

文档翻译

学术文献翻译模型,支持多种主流文档格式。

立即体验