Suppr超能文献

抑制NR5A1磷酸化可减轻由新型突变引起的转录抑制缺陷。

Inhibition of NR5A1 Phosphorylation Alleviates a Transcriptional Suppression Defect Caused by a Novel Mutation.

作者信息

Abe Ichiro, Tanaka Tomoko, Ohe Kenji, Fujii Hideyuki, Nagata Mai, Ochi Kentaro, Senda Yuki, Takeshita Kaori, Koga Midori, Kudo Tadachika, Enjoji Munechika, Yanase Toshihiko, Kobayashi Kunihisa

机构信息

Department of Endocrinology and Diabetes Mellitus, Fukuoka University Chikushi Hospital, 1-1-1 Zokumyoin, Chikushino, Fukuoka 818-8502, Japan.

Department of Regenerative Medicine and Transplantation, Fukuoka University, 7-45-1 Nanakuma Jonan-ku, Fukuoka, 814-0180, Japan.

出版信息

J Endocr Soc. 2022 Apr 22;6(6):bvac068. doi: 10.1210/jendso/bvac068. eCollection 2022 Jun 1.

Abstract

CONTEXT

Mutations in the gene, also well-known as the gene, are known to cause congenital adrenal hypoplasia associated with hypogonadotropic hypogonadism. The abnormal NR0B1 protein fails to suppress the transcription of promoters of steroidogenic enzymes, which are also targets of NR5A1 protein, also well-known as Ad4BP/SF-1 protein. Since NR5A1 and NR0B1 have antagonistic effects on steroidogenesis, the loss of function due to mutations may be compensated by inducing loss of function of NR5A1 protein.

PATIENT

A middle-aged man was diagnosed with congenital adrenal hypoplasia associated with hypogonadotropic hypogonadism and genetic analysis revealed him to have a novel mutation, c.1222C>T(p.Gln408Ter).

METHODS

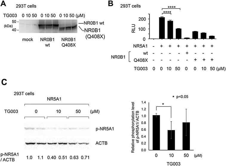
NR0B1 activity was evaluated in CLK1/4 inhibitor-treated 293T cells via immunoblotting and luciferase assays of the STAR promoter.

RESULTS

TG003 treatment suppressed NR5A1 protein function to compensate for the mutant NR0B1 showing inhibited suppression of transcription. Immunoblotting analyses showed that the phosphorylation status of NR5A1 at Ser203 was attenuated by the CLK1/4 inhibitor.

CONCLUSION

The specific reduction of NR5A1 phosphorylation by a CLK1/4 inhibitor may alleviate developmental defects in patients with NR0B1 mutations.

摘要

背景

已知基因(也被称为基因)中的突变会导致与促性腺激素缺乏性性腺功能减退相关的先天性肾上腺发育不全。异常的NR0B1蛋白无法抑制类固醇生成酶启动子的转录,而类固醇生成酶也是NR5A1蛋白(也被称为Ad4BP/SF-1蛋白)的作用靶点。由于NR5A1和NR0B1在类固醇生成方面具有拮抗作用,因此基因突变导致的功能丧失可能通过诱导NR5A1蛋白功能丧失来补偿。

患者

一名中年男性被诊断为与促性腺激素缺乏性性腺功能减退相关的先天性肾上腺发育不全,基因分析显示他有一个新的基因突变,即c.1222C>T(p.Gln408Ter)。

方法

通过对STAR启动子进行免疫印迹和荧光素酶检测,在CLK1/4抑制剂处理的293T细胞中评估NR0B1活性。

结果

TG003处理可抑制NR5A1蛋白功能,以补偿显示转录抑制受抑制的突变型NR0B1。免疫印迹分析表明,CLK1/4抑制剂可减弱NR5A1在Ser203处的磷酸化状态。

结论

CLK1/4抑制剂特异性降低NR5A1磷酸化可能会减轻NR0B1突变患者的发育缺陷。

https://cdn.ncbi.nlm.nih.gov/pmc/blobs/07d4/9113462/341fe72aa1f7/bvac068_fig1.jpg

文献AI研究员

20分钟写一篇综述,助力文献阅读效率提升50倍。

立即体验

用中文搜PubMed

大模型驱动的PubMed中文搜索引擎

马上搜索

文档翻译

学术文献翻译模型,支持多种主流文档格式。

立即体验