Suppr超能文献

基于肠道微生物调控的雷公藤红素对实验性溃疡性结肠炎小鼠免疫平衡的有益作用。

Beneficial Effects of Celastrol on Immune Balance by Modulating Gut Microbiota in Experimental Ulcerative Colitis Mice.

机构信息

Department of Integrated Traditional Chinese and Western Medicine, Union Hospital, Tongji Medical College, Huazhong University of Science and Technology, Wuhan 430022, China; Department of Gastroenterology, Zhongda Hospital, Southeast University, Nanjing 210009, China.

Department of Integrated Traditional Chinese and Western Medicine, Union Hospital, Tongji Medical College, Huazhong University of Science and Technology, Wuhan 430022, China.

出版信息

Genomics Proteomics Bioinformatics. 2022 Apr;20(2):288-303. doi: 10.1016/j.gpb.2022.05.002. Epub 2022 May 21.

Abstract

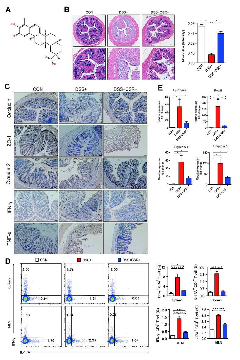
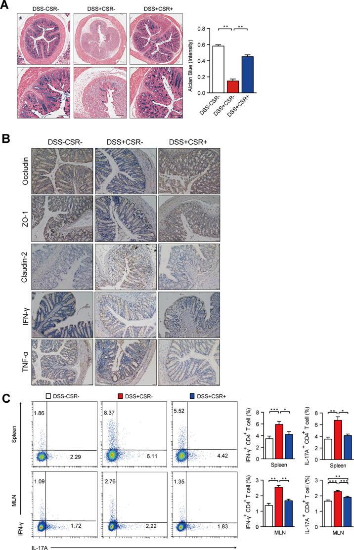
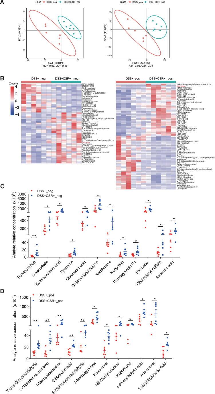
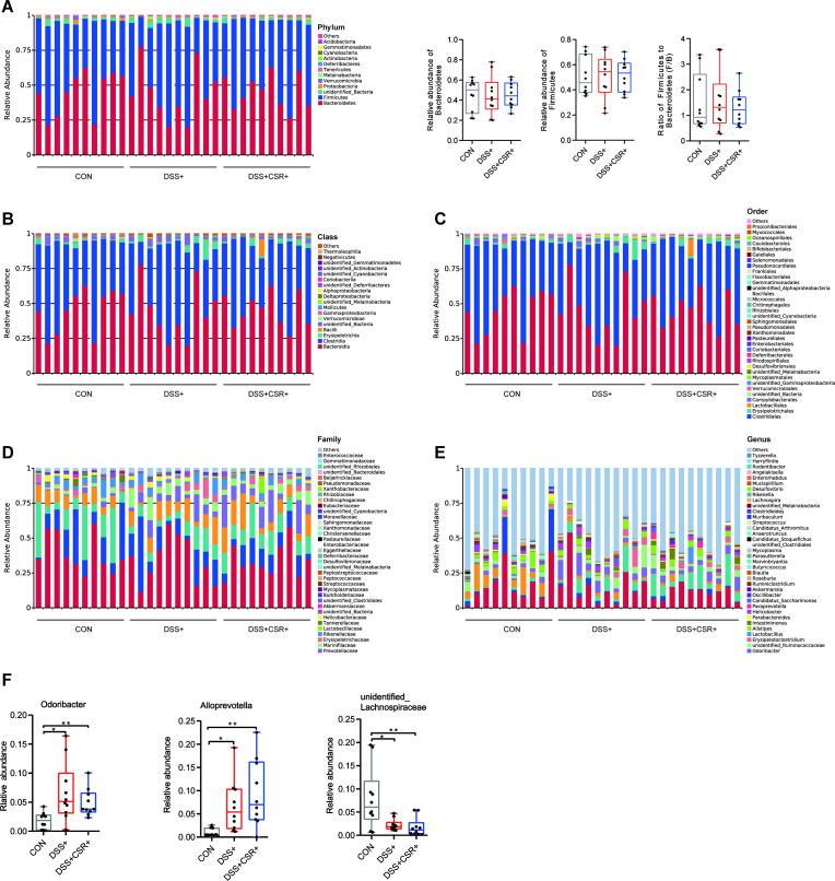
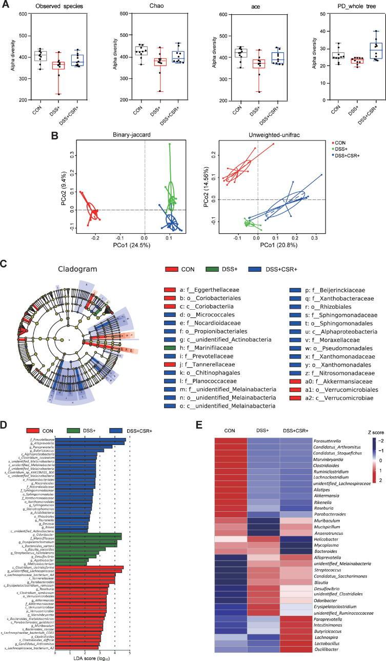
Ulcerative colitis (UC) is a chronic inflammatory bowel disease caused by many factors including colonic inflammation and microbiota dysbiosis. Previous studies have indicated that celastrol (CSR) has strong anti-inflammatory and immune-inhibitory effects. Here, we investigated the effects of CSR on colonic inflammation and mucosal immunity in an experimental colitis model, and addressed the mechanism by which CSR exerts the protective effects. We characterized the therapeutic effects and the potential mechanism of CSR on treating UC using histological staining, intestinal permeability assay, cytokine assay, flow cytometry, fecal microbiota transplantation (FMT), 16S rRNA sequencing, untargeted metabolomics, and cell differentiation. CSR administration significantly ameliorated the dextran sodium sulfate (DSS)-induced colitis in mice, which was evidenced by the recovered body weight and colon length as well as the decreased disease activity index (DAI) score and intestinal permeability. Meanwhile, CSR down-regulated the production of pro-inflammatory cytokines and up-regulated the amount of anti-inflammatory mediators at both mRNA and protein levels, and improved the balances of Treg/Th1 and Treg/Th17 to maintain the colonic immune homeostasis. Notably, all the therapeutic effects were exerted in a gut microbiota-dependent manner. Furthermore, CSR treatment increased the gut microbiota diversity and changed the compositions of the gut microbiota and metabolites, which is probably associated with the gut microbiota-mediated protective effects. In conclusion, this study provides the strong evidence that CSR may be a promising therapeutic drug for UC.

摘要

溃疡性结肠炎(UC)是一种由多种因素引起的慢性炎症性肠病,包括结肠炎症和微生物失调。先前的研究表明,雷公藤红素(CSR)具有很强的抗炎和免疫抑制作用。在这里,我们研究了 CSR 对实验性结肠炎模型中结肠炎症和黏膜免疫的影响,并探讨了 CSR 发挥保护作用的机制。我们使用组织学染色、肠道通透性测定、细胞因子测定、流式细胞术、粪便微生物群移植(FMT)、16S rRNA 测序、非靶向代谢组学和细胞分化,对 CSR 治疗 UC 的疗效和潜在机制进行了表征。CSR 给药显著改善了葡聚糖硫酸钠(DSS)诱导的小鼠结肠炎,这表现在体重和结肠长度的恢复,疾病活动指数(DAI)评分和肠道通透性的降低。同时,CSR 下调促炎细胞因子的产生,上调 mRNA 和蛋白水平的抗炎介质的含量,并改善 Treg/Th1 和 Treg/Th17 的平衡,以维持结肠免疫稳态。值得注意的是,所有的治疗效果都是在依赖肠道微生物群的情况下发挥的。此外,CSR 治疗增加了肠道微生物群的多样性,并改变了肠道微生物群和代谢物的组成,这可能与肠道微生物群介导的保护作用有关。总之,这项研究为 CSR 可能成为治疗 UC 的一种有前途的治疗药物提供了有力证据。

https://cdn.ncbi.nlm.nih.gov/pmc/blobs/20a1/9684163/b0f6ccfab008/gr1.jpg

文献AI研究员

20分钟写一篇综述,助力文献阅读效率提升50倍。

立即体验

用中文搜PubMed

大模型驱动的PubMed中文搜索引擎

马上搜索

文档翻译

学术文献翻译模型,支持多种主流文档格式。

立即体验