Suppr超能文献

通过建模染色质可及性数据来描绘众多转录因子在不同条件下的定量占据情况。

Profiling the quantitative occupancy of myriad transcription factors across conditions by modeling chromatin accessibility data.

机构信息

Computational Biology & Bioinformatics Graduate Program, Duke University, Durham, North Carolina 27708, USA.

Center for Genomic and Computational Biology, Duke University, Durham, North Carolina 27708, USA.

出版信息

Genome Res. 2022 Jun;32(6):1183-1198. doi: 10.1101/gr.272203.120. Epub 2022 May 24.

Abstract

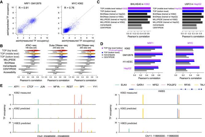
Over a thousand different transcription factors (TFs) bind with varying occupancy across the human genome. Chromatin immunoprecipitation (ChIP) can assay occupancy genome-wide, but only one TF at a time, limiting our ability to comprehensively observe the TF occupancy landscape, let alone quantify how it changes across conditions. We developed TF occupancy profiler (TOP), a Bayesian hierarchical regression framework, to profile genome-wide quantitative occupancy of numerous TFs using data from a single chromatin accessibility experiment (DNase- or ATAC-seq). TOP is supervised, and its hierarchical structure allows it to predict the occupancy of any sequence-specific TF, even those never assayed with ChIP. We used TOP to profile the quantitative occupancy of hundreds of sequence-specific TFs at sites throughout the genome and examined how their occupancies changed in multiple contexts: in approximately 200 human cell types, through 12 h of exposure to different hormones, and across the genetic backgrounds of 70 individuals. TOP enables cost-effective exploration of quantitative changes in the landscape of TF binding.

摘要

超过一千种不同的转录因子(TFs)以不同的占据率结合在人类基因组上。染色质免疫沉淀(ChIP)可以在全基因组范围内检测占据率,但一次只能检测一个 TF,限制了我们全面观察 TF 占据率图谱的能力,更不用说定量观察它如何随条件变化了。我们开发了 TF 占据率分析器(TOP),这是一个贝叶斯层次回归框架,用于使用单个染色质可及性实验(DNase 或 ATAC-seq)的数据来分析大量 TF 的全基因组定量占据率。TOP 是有监督的,其层次结构允许它预测任何序列特异性 TF 的占据率,即使是那些从未用 ChIP 检测过的 TF 也可以预测。我们使用 TOP 分析了数百个序列特异性 TF 在基因组各处的定量占据率,并研究了它们的占据率在多种情况下如何变化:在大约 200 个人类细胞类型中,在暴露于不同激素 12 小时后,以及在 70 个人的遗传背景下。TOP 可以有效地探索 TF 结合图谱中定量变化。

https://cdn.ncbi.nlm.nih.gov/pmc/blobs/fe83/9248881/1f092fc71cb4/1183f01.jpg

文献AI研究员

20分钟写一篇综述,助力文献阅读效率提升50倍。

立即体验

用中文搜PubMed

大模型驱动的PubMed中文搜索引擎

马上搜索

文档翻译

学术文献翻译模型,支持多种主流文档格式。

立即体验