Suppr超能文献

转染表达的 IL15 使经 CD123 重定向的 T 细胞保持在低分化状态,从而在自体 AML PDX 模型中增强抗 AML 活性。

Transgenic Expression of IL15 Retains CD123-Redirected T Cells in a Less Differentiated State Resulting in Improved Anti-AML Activity in Autologous AML PDX Models.

机构信息

Section of Molecular Hematology and Therapy, Department of Leukemia, University of Texas MD Anderson Cancer Center, Houston, TX, United States.

Department of Bone Marrow Transplantation & Cellular Therapy, St. Jude Children's Research Hospital, Memphis, TN, United States.

出版信息

Front Immunol. 2022 May 9;13:880108. doi: 10.3389/fimmu.2022.880108. eCollection 2022.

Abstract

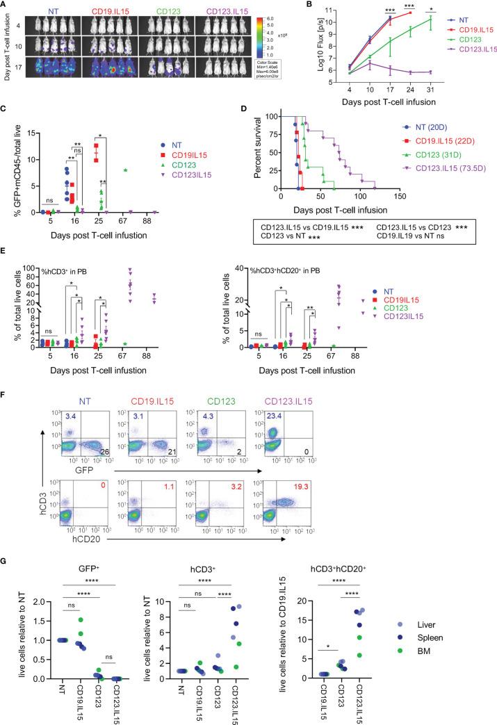
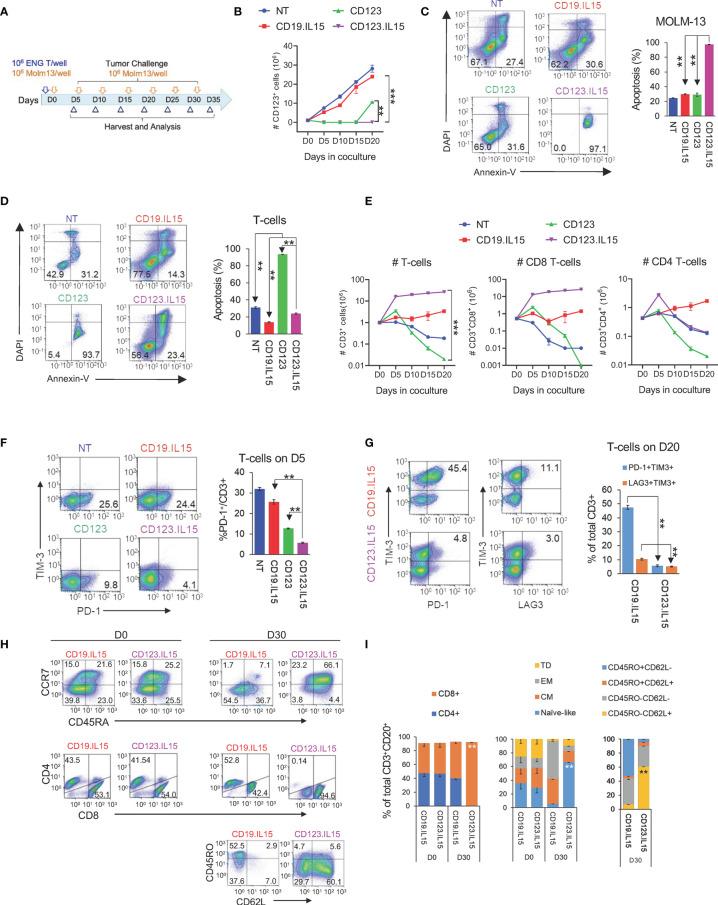
Immunotherapy with T-cells expressing bispecific T-cell engagers (ENG T-cells) is a promising approach to improve the outcomes for patients with recurrent/refractory acute myeloid leukemia (AML). However, similar to T-cells expressing chimeric antigen receptors (CARs), their antitumor activity is limited in the setting of chronic antigen stimulation. We therefore set out to explore whether transgenic expression of IL15 improves the effector function of ENG T-cells targeting CD123-positive AML. T-cells expressing CD123-specific ENG (CD123-ENG) ± IL15 were generated by retroviral transduction from peripheral blood T cells from healthy donors or patients with AML. In this study, we characterized in detail the phenotype and effector functions of ENG T-cell populations and . IL15-expressing CD123-ENG (CD123-ENG.IL15) T-cells retained their antigen-specificity and effector function in the setting of chronic antigen exposure for more 30 days of coculture with AML blasts in contrast to CD123-ENG T-cells, whose effector function rapidly eroded. Furthermore, CD123-ENG.IL15 T-cells remained in a less differentiated state as judged by a high frequency of naïve/memory stem T-cell-like cells (CD45RACCR7/CD45ROCD62L cells) without evidence of T-cell exhaustion. Single cell cytokine profiling using IsoPlexis revealed enhanced T-cell polyfunctionality of CD123-ENG.IL15 T-cells as judged by effector cytokine production, including, granzyme B, IFN-γ, MIP-1α, perforin, TNF-α, and TNF-β. , CD123-ENG.IL15 T-cells exhibited superior antigen-specific anti-AML activity and T-cell persistence in both peripheral blood and tissues (BM, spleens, and livers), resulting in a significant survival advantage in one AML xenograft model and two autologous AML PDX models. In conclusion, we demonstrate here that the expansion, persistence, and anti-AML activity of CD123-ENG T-cells can be significantly improved by transgenic expression of IL15, which promotes a naïve/TSCM-like phenotype. However, we also highlight that targeting a single tumor antigen (CD123) can lead to immune escape, reinforcing the need to develop approaches to target multiple antigens. Likewise, our study demonstrates that it is feasible to evaluate autologous T cells in AML PDX models, which will be critical for future preclinical evaluations of next generation AML-redirected T-cell therapies.

摘要

嵌合抗原受体 (CAR) T 细胞疗法是改善复发性/难治性急性髓系白血病 (AML) 患者预后的一种有前景的方法。然而,与表达嵌合抗原受体 (CAR) 的 T 细胞类似,其抗肿瘤活性在慢性抗原刺激下受到限制。因此,我们着手研究转染白细胞介素 15 (IL15) 是否可以改善针对 CD123 阳性 AML 的双特异性 T 细胞衔接器 (ENG T 细胞) 的效应功能。通过逆转录病毒转导,从健康供体或 AML 患者的外周血 T 细胞中生成表达 CD123 特异性 ENG (CD123-ENG) ± IL15。在这项研究中,我们详细描述了 ENG T 细胞群体的表型和效应功能。与 CD123-ENG T 细胞相比,表达 IL15 的 CD123-ENG (CD123-ENG.IL15) T 细胞在与 AML blasts 共培养 30 天的慢性抗原暴露下保留了其抗原特异性和效应功能,而 CD123-ENG T 细胞的效应功能迅速减弱。此外,CD123-ENG.IL15 T 细胞仍处于未分化状态,判断依据是幼稚/记忆干细胞样细胞 (CD45RACCR7/CD45ROCD62L 细胞) 的高频,没有 T 细胞耗竭的证据。使用 IsoPlexis 进行单细胞细胞因子分析表明,CD123-ENG.IL15 T 细胞的 T 细胞多效性功能增强,表现为效应细胞因子的产生,包括颗粒酶 B、IFN-γ、MIP-1α、穿孔素、TNF-α 和 TNF-β。此外,与 CD123-ENG T 细胞相比,CD123-ENG.IL15 T 细胞在体外和体内 (BM、脾脏和肝脏) 中具有更好的抗原特异性抗 AML 活性和 T 细胞持久性,在一个 AML 异种移植模型和两个自体 AML PDX 模型中均显著提高了生存优势。总之,我们在这里证明,通过转染白细胞介素 15 (IL15) 可以显著改善 CD123-ENG T 细胞的扩增、持久性和抗 AML 活性,促进幼稚/TSCM 样表型。然而,我们也强调,靶向单个肿瘤抗原 (CD123) 可能导致免疫逃逸,这就需要开发针对多种抗原的方法。同样,我们的研究表明,在 AML PDX 模型中评估自体 T 细胞是可行的,这对于下一代 AML 靶向 T 细胞疗法的临床前评估至关重要。

https://cdn.ncbi.nlm.nih.gov/pmc/blobs/894e/9124830/3d8eee98c24e/fimmu-13-880108-g001.jpg

文献AI研究员

20分钟写一篇综述,助力文献阅读效率提升50倍。

立即体验

用中文搜PubMed

大模型驱动的PubMed中文搜索引擎

马上搜索

文档翻译

学术文献翻译模型,支持多种主流文档格式。

立即体验