Suppr超能文献

人肝细胞和鼠模型中 PI*Z alpha-1 抗胰蛋白酶的未折叠蛋白反应。

The unfolded protein response to PI*Z alpha-1 antitrypsin in human hepatocellular and murine models.

机构信息

Division of Pulmonary, Critical Care and Sleep Medicine, Department of Medicine, University of Florida, Florida, USA.

出版信息

Hepatol Commun. 2022 Sep;6(9):2354-2367. doi: 10.1002/hep4.1997. Epub 2022 May 27.

Abstract

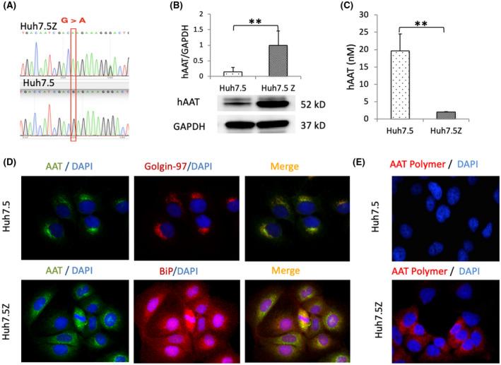
Alpha-1 antitrypsin (AAT) deficiency (AATD) is an inherited disease caused by mutations in the serpin family A member 1 (SERPINA1, also known as AAT) gene. The most common variant, PIZ (Glu342Lys), causes accumulation of aberrantly folded AAT in the endoplasmic reticulum (ER) of hepatocytes that is associated with a toxic gain of function, hepatocellular injury, liver fibrosis, and hepatocellular carcinoma. The unfolded protein response (UPR) is a cellular response to improperly folded proteins meant to alleviate ER stress. It has been unclear whether PIZ AAT elicits liver cell UPR, due in part to limitations of current cellular and animal models. This study investigates whether UPR is activated in a novel human PIZ AAT cell line and a new PIZ human AAT (hAAT) mouse model. A PIZ AAT hepatocyte cell line (Huh7.5Z) was established using clustered regularly interspaced short palindromic repeats (CRISPR)/Cas9 gene editing of the normal ATT (PIMM) gene in the Huh7.5 cell line. Additionally, novel full-length genomic DNA PIZ hAAT and PIM hAAT transgenic mouse models were established. Using these new models, UPR in Huh7.5Z cells and PIZ mice were comprehensively determined. Robust activation of UPR was observed in Huh7.5Z cells compared to Huh7.5 cells. Activated caspase cascade and apoptosis markers, increased chaperones, and autophagy markers were also detected in Z hepatocytes. Selective attenuation of UPR signaling branches was observed in PIZ hAAT mice in which the protein kinase R-like ER kinase and inositol-requiring enzyme1α branches were suppressed while the activating transcription factor 6α branch remained active. This study provides direct evidence that PIZ AAT triggers canonical UPR and that hepatocytes survive pro-apoptotic UPR by selective suppression of UPR branches. Our data improve understanding of underlying pathological molecular mechanisms of PIZ AATD liver disease.

摘要

α-1 抗胰蛋白酶(AAT)缺乏症(AATD)是一种由丝氨酸蛋白酶家族 A 成员 1(SERPINA1,也称为 AAT)基因突变引起的遗传性疾病。最常见的变体 PIZ(Glu342Lys)导致异常折叠的 AAT 在肝细胞的内质网(ER)中积累,与毒性获得功能、肝细胞损伤、肝纤维化和肝细胞癌有关。未折叠蛋白反应(UPR)是一种细胞对错误折叠蛋白的反应,旨在减轻 ER 应激。由于当前细胞和动物模型的局限性,PIZ AAT 是否会引发肝细 UPR 尚不清楚。本研究调查了新型 PIZ AAT 细胞系和新型 PIZ 人 AAT(hAAT)小鼠模型中是否激活了 UPR。使用 CRISPR/Cas9 基因编辑技术对 Huh7.5 细胞系中的正常 ATT(PIMM)基因进行编辑,建立了 PIZ AAT 肝细胞系(Huh7.5Z)。此外,还建立了新型全长基因组 DNA PIZ hAAT 和 PIM hAAT 转基因小鼠模型。使用这些新模型,全面确定了 Huh7.5Z 细胞和 PIZ 小鼠中的 UPR。与 Huh7.5 细胞相比,在 Huh7.5Z 细胞中观察到 UPR 的强烈激活。还在 Z 肝细胞中检测到激活的半胱天冬酶级联和凋亡标志物、增加的伴侣蛋白和自噬标志物。在 PIZ hAAT 小鼠中观察到 UPR 信号分支的选择性衰减,其中蛋白激酶 R 样内质网激酶和肌醇需求酶 1α 分支被抑制,而激活转录因子 6α 分支仍然活跃。本研究提供了直接证据,表明 PIZ AAT 触发了经典的 UPR,并且通过选择性抑制 UPR 分支,肝细胞在促凋亡 UPR 中存活。我们的数据提高了对 PIZ AATD 肝病潜在病理分子机制的理解。

https://cdn.ncbi.nlm.nih.gov/pmc/blobs/84fd/9426387/d47d787a328e/HEP4-6-2354-g008.jpg

文献AI研究员

20分钟写一篇综述,助力文献阅读效率提升50倍。

立即体验

用中文搜PubMed

大模型驱动的PubMed中文搜索引擎

马上搜索

文档翻译

学术文献翻译模型,支持多种主流文档格式。

立即体验