Suppr超能文献

长期暴露于低剂量的草甘膦除草剂“农达”会导致小鼠肠道损伤、肠道菌群失调和行为改变。

Lifelong Exposure to a Low-Dose of the Glyphosate-Based Herbicide RoundUp Causes Intestinal Damage, Gut Dysbiosis, and Behavioral Changes in Mice.

机构信息

Faculdade de Farmácia, Universidade Federal do Rio de Janeiro, Rio de Janeiro 21941-902, RJ, Brazil.

Instituto de Ciências Biomédicas, Universidade Federal do Rio de Janeiro, Rio de Janeiro 21941-902, RJ, Brazil.

出版信息

Int J Mol Sci. 2022 May 17;23(10):5583. doi: 10.3390/ijms23105583.

Abstract

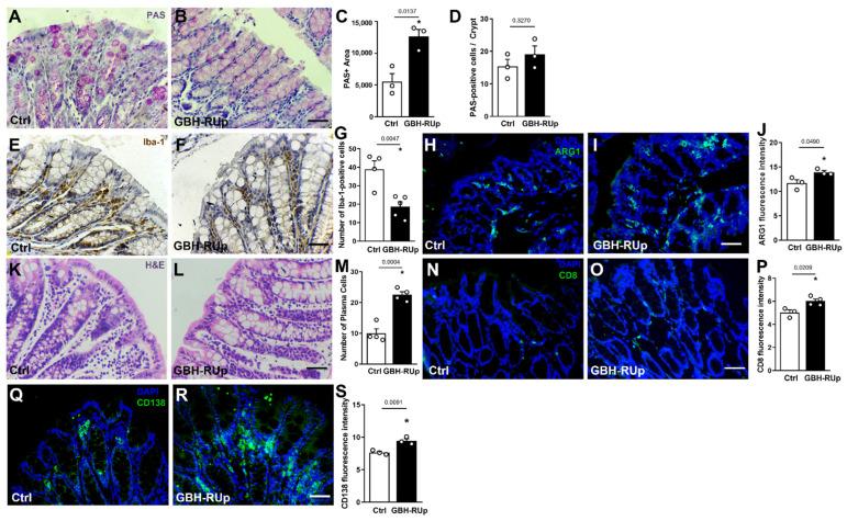
RoundUp (RUp) is a comercial formulation containing glyphosate (N-(phosphono-methyl) glycine), and is the world's leading wide-spectrum herbicide used in agriculture. Supporters of the broad use of glyphosate-based herbicides (GBH) claim they are innocuous to humans, since the active compound acts on the inhibition of enzymes which are absent in human cells. However, the neurotoxic effects of GBH have already been shown in many animal models. Further, these formulations were shown to disrupt the microbiome of different species. Here, we investigated the effects of a lifelong exposure to low doses of the GBH-RUp on the gut environment, including morphological and microbiome changes. We also aimed to determine whether exposure to GBH-RUp could harm the developing brain and lead to behavioral changes in adult mice. To this end, animals were exposed to GBH-RUp in drinking water from pregnancy to adulthood. GBH-RUp-exposed mice had no changes in cognitive function, but developed impaired social behavior and increased repetitive behavior. GBH-Rup-exposed mice also showed an activation of phagocytic cells (Iba-1-positive) in the cortical brain tissue. GBH-RUp exposure caused increased mucus production and the infiltration of plama cells (CD138-positive), with a reduction in phagocytic cells. Long-term exposure to GBH-RUp also induced changes in intestinal integrity, as demonstrated by the altered expression of tight junction effector proteins ( and ) and a change in the distribution of syndecan-1 proteoglycan. The herbicide also led to changes in the gut microbiome composition, which is also crucial for the establishment of the intestinal barrier. Altogether, our findings suggest that long-term GBH-RUp exposure leads to morphological and functional changes in the gut, which correlate with behavioral changes that are similar to those observed in patients with neurodevelopmental disorders.

摘要

农达(RUp)是一种含有草甘膦(N-(膦酸基甲基)甘氨酸)的商业制剂,是世界上农业中使用最广泛的广谱除草剂。草甘膦基除草剂(GBH)的广泛使用的支持者声称,它们对人类是无害的,因为活性化合物作用于抑制人类细胞中不存在的酶。然而,GBH 的神经毒性作用已经在许多动物模型中得到证实。此外,这些制剂被证明会破坏不同物种的微生物组。在这里,我们研究了终生暴露于低剂量 GBH-RUp 对肠道环境的影响,包括形态和微生物组的变化。我们还旨在确定暴露于 GBH-RUp 是否会损害发育中的大脑并导致成年小鼠的行为改变。为此,动物在怀孕期间至成年期通过饮用水暴露于 GBH-RUp。暴露于 GBH-RUp 的小鼠的认知功能没有变化,但表现出社交行为受损和重复行为增加。暴露于 GBH-RUp 的小鼠大脑皮质组织中的吞噬细胞(Iba-1 阳性)也被激活。GBH-RUp 暴露导致粘液产生增加和浆细胞(CD138 阳性)浸润,吞噬细胞减少。长期暴露于 GBH-RUp 还导致肠道完整性发生变化,表现为紧密连接效应蛋白(和)的表达改变和 syndecan-1 蛋白聚糖的分布改变。该除草剂还导致肠道微生物组组成发生变化,这对于建立肠道屏障也至关重要。总之,我们的研究结果表明,长期暴露于 GBH-RUp 会导致肠道的形态和功能发生变化,这与观察到的神经发育障碍患者相似的行为变化相关。

https://cdn.ncbi.nlm.nih.gov/pmc/blobs/ff7e/9146949/e3f44f388c8f/ijms-23-05583-g001.jpg

文献AI研究员

20分钟写一篇综述,助力文献阅读效率提升50倍。

立即体验

用中文搜PubMed

大模型驱动的PubMed中文搜索引擎

马上搜索

文档翻译

学术文献翻译模型,支持多种主流文档格式。

立即体验