Suppr超能文献

免疫与分子特征与克唑替尼治疗腺泡软组织肉瘤的疗效相关性:一项与 EORTC 90101“CREATE”试验相关的探索性研究。

Correlation of Immunological and Molecular Profiles with Response to Crizotinib in Alveolar Soft Part Sarcoma: An Exploratory Study Related to the EORTC 90101 "CREATE" Trial.

机构信息

Laboratory of Experimental Oncology, Department of Oncology, KU Leuven, 3000 Leuven, Belgium.

VIB Center for Cancer Biology, VIB and Department of Human Genetics, KU Leuven, 3000 Leuven, Belgium.

出版信息

Int J Mol Sci. 2022 May 19;23(10):5689. doi: 10.3390/ijms23105689.

Abstract

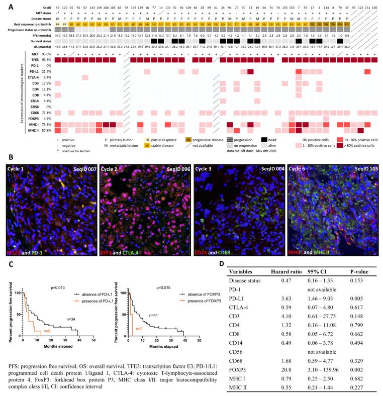
Alveolar soft part sarcoma (ASPS) is a rare subtype of soft tissue sarcoma characterized by an unbalanced translocation, resulting in ASPSCR1-TFE3 fusion that transcriptionally upregulates expression. The European Organization for Research and Treatment of Cancer (EORTC) 90101 "CREATE" phase II trial evaluated the MET inhibitor crizotinib in ASPS patients, achieving only limited antitumor activity. We performed a comprehensive molecular analysis of ASPS tissue samples collected in this trial to identify potential biomarkers correlating with treatment outcome. A tissue microarray containing 47 ASPS cases was used for the characterization of the tumor microenvironment using multiplex immunofluorescence. DNA isolated from 34 available tumor samples was analyzed to detect recurrent gene copy number alterations (CNAs) and mutations by low-coverage whole-genome sequencing and whole-exome sequencing. Pathway enrichment analysis was used to identify diseased-associated pathways in ASPS sarcomagenesis. Kaplan-Meier estimates, Cox regression, and the Fisher's exact test were used to correlate histopathological and molecular findings with clinical data related to crizotinib treatment, aiming to identify potential factors associated with patient outcome. Tumor microenvironment characterization showed the presence of PD-L1 and CTLA-4 in 10 and 2 tumors, respectively, and the absence of PD-1 in all specimens. Apart from CD68, other immunological markers were rarely expressed, suggesting a low level of tumor-infiltrating lymphocytes in ASPS. By CNA analysis, we detected a number of broad and focal alterations. The most common alteration was the loss of chromosomal region 1p36.32 in 44% of cases. The loss of chromosomal regions 1p36.32, 1p33, 1p22.2, and 8p was associated with shorter progression-free survival. Using whole-exome sequencing, 13 cancer-associated genes were found to be mutated in at least three cases. Pathway enrichment analysis identified genetic alterations in NOTCH signaling, chromatin organization, and SUMOylation pathways. NOTCH4 intracellular domain dysregulation was associated with poor outcome, while inactivation of the beta-catenin/TCF complex correlated with improved outcome in patients receiving crizotinib. ASPS is characterized by molecular heterogeneity. We identify genetic aberrations potentially predictive of treatment outcome during crizotinib therapy and provide additional insights into the biology of ASPS, paving the way to improve treatment approaches for this extremely rare malignancy.

摘要

腺泡状软组织肉瘤 (ASPS) 是一种罕见的软组织肉瘤亚型,其特征在于存在不平衡易位,导致 ASPSCR1-TFE3 融合,从而转录上调 表达。欧洲癌症研究与治疗组织 (EORTC) 90101“CREATE”二期试验评估了 MET 抑制剂克唑替尼在 ASPS 患者中的疗效,仅取得了有限的抗肿瘤活性。我们对该试验中收集的 ASPS 组织样本进行了全面的分子分析,以确定与治疗结果相关的潜在生物标志物。使用包含 47 例 ASPS 病例的组织微阵列通过多重免疫荧光对肿瘤微环境进行特征分析。对 34 个可用肿瘤样本的 DNA 进行分析,通过低覆盖率全基因组测序和全外显子组测序检测复发性基因拷贝数改变 (CNA) 和突变。通路富集分析用于鉴定 ASPS 肉瘤发生中的疾病相关通路。Kaplan-Meier 估计、Cox 回归和 Fisher 精确检验用于将组织病理学和分子发现与与克唑替尼治疗相关的临床数据相关联,旨在确定与患者预后相关的潜在因素。肿瘤微环境特征分析显示,10 例肿瘤中有 2 例存在 PD-L1 和 CTLA-4,所有标本均不存在 PD-1。除 CD68 外,其他免疫标志物表达很少,提示 ASPS 中肿瘤浸润淋巴细胞水平较低。通过 CNA 分析,我们检测到了大量广泛和局灶性改变。最常见的改变是 44%的病例中 1p36.32 染色体区域的缺失。1p36.32、1p33、1p22.2 和 8p 染色体区域的缺失与无进展生存期缩短相关。使用全外显子组测序,在至少 3 例中发现了 13 个癌症相关基因的突变。通路富集分析鉴定了 NOTCH 信号通路、染色质组织和 SUMO 化通路中的遗传改变。NOTCH4 细胞内结构域失调与不良预后相关,而 beta-catenin/TCF 复合物失活与接受克唑替尼治疗的患者的预后改善相关。ASPS 的特点是分子异质性。我们确定了在克唑替尼治疗期间潜在预测治疗结果的遗传异常,并为 ASPS 的生物学提供了更多的见解,为改善这种极其罕见的恶性肿瘤的治疗方法铺平了道路。

https://cdn.ncbi.nlm.nih.gov/pmc/blobs/185b/9145625/f87f11f0d3c3/ijms-23-05689-g001.jpg

文献AI研究员

20分钟写一篇综述,助力文献阅读效率提升50倍。

立即体验

用中文搜PubMed

大模型驱动的PubMed中文搜索引擎

马上搜索

文档翻译

学术文献翻译模型,支持多种主流文档格式。

立即体验