Suppr超能文献

对医院患者中肺炎克雷伯菌感染的基因组剖析揭示了这种机会性病原体的一些特点。

Genomic dissection of Klebsiella pneumoniae infections in hospital patients reveals insights into an opportunistic pathogen.

机构信息

Department of Microbiology and Immunology at the Peter Doherty Institute for Infection and Immunity, The University of Melbourne, Melbourne, Vic, Australia.

Microbiology Unit, Alfred Pathology Service, The Alfred Hospital, Melbourne, Vic, Australia.

出版信息

Nat Commun. 2022 May 31;13(1):3017. doi: 10.1038/s41467-022-30717-6.

Abstract

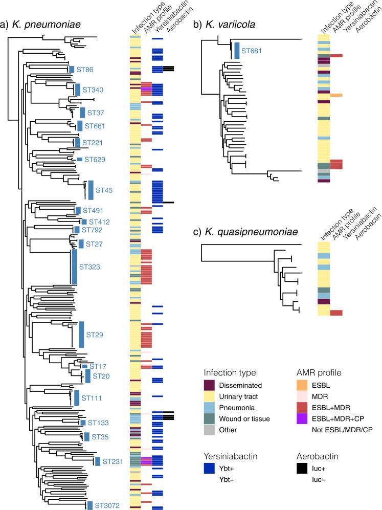
Klebsiella pneumoniae is a major cause of opportunistic healthcare-associated infections, which are increasingly complicated by the presence of extended-spectrum beta-lactamases (ESBLs) and carbapenem resistance. We conducted a year-long prospective surveillance study of K. pneumoniae clinical isolates in hospital patients. Whole-genome sequence (WGS) data reveals a diverse pathogen population, including other species within the K. pneumoniae species complex (18%). Several infections were caused by K. variicola/K. pneumoniae hybrids, one of which shows evidence of nosocomial transmission. A wide range of antimicrobial resistance (AMR) phenotypes are observed, and diverse genetic mechanisms identified (mainly plasmid-borne genes). ESBLs are correlated with presence of other acquired AMR genes (median n = 10). Bacterial genomic features associated with nosocomial onset are ESBLs (OR 2.34, p = 0.015) and rhamnose-positive capsules (OR 3.12, p < 0.001). Virulence plasmid-encoded features (aerobactin, hypermucoidy) are observed at low-prevalence (<3%), mostly in community-onset cases. WGS-confirmed nosocomial transmission is implicated in just 10% of cases, but strongly associated with ESBLs (OR 21, p < 1 × 10). We estimate 28% risk of onward nosocomial transmission for ESBL-positive strains vs 1.7% for ESBL-negative strains. These data indicate that K. pneumoniae infections in hospitalised patients are due largely to opportunistic infections with diverse strains, with an additional burden from nosocomially-transmitted AMR strains and community-acquired hypervirulent strains.

摘要

肺炎克雷伯菌是医院获得性机会性感染的主要病原体,其感染日益复杂,原因是出现了超广谱β-内酰胺酶(ESBLs)和碳青霉烯类耐药。我们对医院患者的肺炎克雷伯菌临床分离株进行了为期一年的前瞻性监测研究。全基因组序列(WGS)数据显示,病原体群体多样,包括肺炎克雷伯菌种复合体中的其他物种(18%)。有几例感染是由科氏变形杆菌/肺炎克雷伯菌杂种引起的,其中一种显示出医院内传播的证据。观察到广泛的抗菌药物耐药(AMR)表型,并确定了多种遗传机制(主要是质粒携带的基因)。ESBLs 与其他获得性 AMR 基因的存在相关(中位数 n=10)。与医院获得性发病相关的细菌基因组特征是 ESBLs(OR 2.34,p=0.015)和鼠李糖阳性荚膜(OR 3.12,p<0.001)。在低流行率(<3%)下观察到毒力质粒编码特征(aerobactin,hypermucoidy),主要见于社区获得性病例。只有 10%的病例通过 WGS 确认存在医院内传播,但与 ESBLs 强烈相关(OR 21,p<1×10)。我们估计 ESBL 阳性菌株的医院内传播风险为 28%,而 ESBL 阴性菌株的传播风险为 1.7%。这些数据表明,住院患者的肺炎克雷伯菌感染主要是由具有不同菌株的机会性感染引起的,此外还有医院内传播的 AMR 菌株和社区获得性高毒力菌株的负担。

https://cdn.ncbi.nlm.nih.gov/pmc/blobs/61ad/9156735/66de437dd43e/41467_2022_30717_Fig1_HTML.jpg

文献AI研究员

20分钟写一篇综述,助力文献阅读效率提升50倍。

立即体验

用中文搜PubMed

大模型驱动的PubMed中文搜索引擎

马上搜索

文档翻译

学术文献翻译模型,支持多种主流文档格式。

立即体验